近日,知名综艺导演吴彤因乏力、头晕入院,被诊断为低血糖、高血压三级并下达病危通知书,引发公众对重度高血压的高度关注。据了解,吴彤是《王牌对王牌》《我就是演员》《青春环游记》《萌探探探案第二季》《无限超越班》等热门综艺节目的幕后导演,1986年出生的他,今年仅40岁。


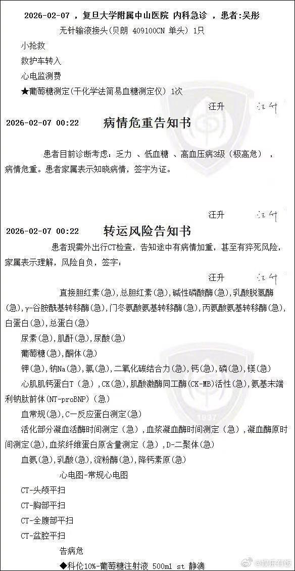
根据病情危重告知书截图内容,2月7日,吴彤因出现乏力、低血糖、高血压病3级等症状,被医院下了病危告知书,诊断结果为病情危重。“高血压三级并非普通血压偏高,而是危及生命的危重状态。”长沙市中心医院心血管内科主任医师叶国红说。
根据《中国高血压防治指南(2024年修订版)》 分级标准,高血压三级(重度高血压)定义为:收缩压≥180mmHg和(或)舒张压≥110mmHg,需在未使用降压药情况下,非同日3次诊室测量确诊。
从危险分层来看,高血压三级直接属于“很高危” 层级,即便无其他危险因素,也已具备极高的心脑血管事件风险,是临床需紧急干预的危重病症,这也与吴彤被下达病危通知书的病情危重程度匹配。
“依据国家心血管病中心临床数据及指南解读,高血压三级若未及时控制,会引发急性与慢性致命并发症。”叶国红介绍,其中包括诱发高血压危象、高血压脑病,出现剧烈头痛、意识模糊、抽搐;引发脑出血、急性心肌梗死、主动脉夹层等。主动脉夹层死亡率超90%,是“血管炸弹”
从临床经验及相关研究来看,目前高血压三级的主要诱因有:
1. 治疗不规范(首要诱因):擅自停药、漏服、减量,导致血压剧烈反弹,停药7天内血压波动可达50mmHg,脑出血风险增加5倍;自行更换药物、轻信偏方替代正规治疗,彻底失控血压。
2. 基础疾病与生理因素:原发性高血压遗传叠加年龄增长,继发性高血压由肾病、内分泌疾病引发未及时干预;合并糖尿病、高血脂,加速血管病变升级为重度高血压。
3. 不良生活方式:高盐饮食(每日超5g)、过量饮酒、长期熬夜、精神高度紧张、肥胖缺乏运动,持续推高血压至三级水平。
4. 外界诱因:寒冷刺激、过度劳累、情绪剧烈波动,导致血管急剧收缩,血压短时间飙升至危重值。
“进入冬季,心脑血管疾病发病率较夏季高30%以上。”叶国红提醒,高血压患者需做好5项防护:
1. 规范用药绝不松懈:遵医嘱按时按量服药,严禁擅自停药、调药;血压稳定后仍需维持治疗,定期复诊调整方案。
2. 严控血压监测:每日早晚固定时间测量,家庭血压控制在135/85mmHg以下,65岁以上老人可放宽至150/90mmHg;血压超180/110mmHg立即就医。
3. 做好防寒保暖:重点保护头、颈、脚部,室内温度保持20-22℃,室内外温差不超8℃;出门戴帽围巾,避免血管骤缩引发血压飙升。
4. 科学生活方式:每日食盐摄入量≤5g,远离隐形盐;选择温和运动,避开清晨6-10点高危时段,以散步、太极拳为主;戒烟限酒,保证睡眠,避免情绪过激。
5. 警惕急症信号:出现头晕头痛、胸痛胸闷、肢体麻木、言语不清、视力模糊,立即拨打120,抓住黄金救治时间。
叶国红强调,高血压三级是生命预警,规范治疗、科学防护是唯一出路。冬季作为心血管疾病高发期,无论是否确诊高血压,都需重视血压管理,远离危重风险,守护自身健康。
潇湘晨报·晨视频记者梅玫
点击右上角
微信好友
朋友圈

点击浏览器下方“
”分享微信好友Safari浏览器请点击“
”按钮

点击右上角
QQ

点击浏览器下方“
”分享QQ好友Safari浏览器请点击“
”按钮
