近日,《王牌对王牌》导演吴彤朋友圈曝光,他晒出病情危重告知书截图,还写下 “没想到经历了一次病危”。

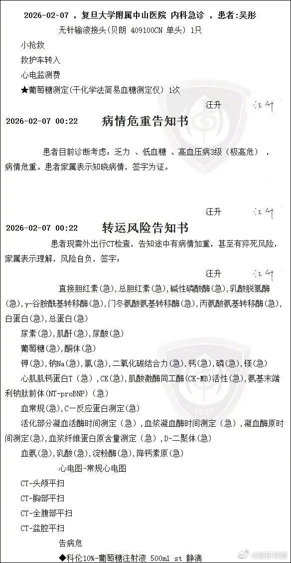
根据病情危重告知书截图显示,2月7日吴彤因出现乏力、低血糖、高血压病3级等症状,被医院下了病危告知书,诊断结果为病情危重。

吴彤出生于1986年,是中国内地男导演、制片人,曾担任《王牌对王牌》《我就是演员》《青春环游记》《萌探探探案第二季》《无限超越班》等节目的导演、制片人。

【新闻多看点】
冬季是心血管疾病的高发期
高血压患者如何平稳过冬?
冬季是心血管疾病的高发期,很多问题的发生都与血压控制有着密切的关联。这段时间早晚温差大,气温也是时有波动,高血压患者如何平稳过冬?围绕这个主题,浙江省中山医院心血管科副主任宋佳和大家深入地聊聊。
1、 为什么会出现夏天血压低,冬天血压高的情况?
宋佳:一般来说,冬天的血压可能会比夏天升高10-20mmHg,由直接性原因和间接性原因共同造成。直接性原因主要有两点:气温下降造成血管收缩,从而导致血压进行性上升;平时吃的药物无法完全覆盖整个冬天的血压高峰。间接性原因包括冬天保暖不到位、运动量下降、饮食更偏向高脂高盐等。
2、冬天免不了会吃点热乎的,比如火锅、高汤等,但这类食物也存在问题——高脂、高盐。高血压患者如何在享受美食的同时避免血压飙升?
宋佳:高血压患者冬天不是不能吃火锅,但我们也有一些相应的建议:汤底选择清汤,尽量避免牛油、麻辣等重口味汤底;煮火锅的时间尽量不要超过两个小时,如果煮太久,汤里的盐、嘌呤等含量就会比较高,不利于健康;食材方面可以偏向鱼、虾、瘦肉等,少吃肥肉、动物内脏等高脂食物;蘸料多用葱、姜、蒜、醋等比较清爽的,少放酱油、蚝油、麻油、芝麻酱、花生酱等。总之还是建议清淡,对血压的影响才会比较小。
3、高血压人群冬季运动有什么注意事项?
宋佳:可以规律地进行一些低强度的运动,比如慢跑、室内的恒温泳池慢慢游游泳,还有健身房的椭圆机等,相对来说强度都不是特别大。如果要到户外,一定要注意保暖,尤其保护好头和脖子,打开家门后在门口停留1-2分钟再走出去,防止气温骤降对血压造成影响。
夜间起夜也可以按照“慢三步”来。起夜别嫌麻烦,不要穿着贴身打底衣服就走出去了,披一件厚衣服很有必要,上完厕所赶紧回到被窝。
4、出现哪些“红色警报”必须立即就医?
宋佳:1、持续、剧烈的头痛,同时可能还伴有恶心、呕吐;2、胸闷、胸痛持续5分钟以上不缓解;3、单侧肢体乏力,比如抬不起手臂、走不动路等。另外呼吸困难、大汗淋漓伴随虚脱表现等,也需要及时就医。
5、长期高血压患者建议定期做哪些检查?
宋佳:基础检查:每周监测血压、心率1-2次。半年到1年复查血常规、肾功能、血糖、血脂等。专科检查:针对上一个问题提到的常见并发症进行筛查,可咨询医生,根据你的具体情况给出个性化建议。
转自:橙柿互动
点击右上角
微信好友
朋友圈

点击浏览器下方“
”分享微信好友Safari浏览器请点击“
”按钮

点击右上角
QQ

点击浏览器下方“
”分享QQ好友Safari浏览器请点击“
”按钮
