近日,河南胖东来公布2025年1-12月业态各项文明价值奖励发放情况:总数量2657例,总金额1416371元。其中,侵犯人格尊严补偿奖金额392000元,勇敢正义奖金额340800元,服务项目奖146115元,文笔奖94400元。
不少网友表示,“胖东来的好服务来自于好员工,而好员工又离不开好老板”。可以说,正是这种被网友夸为“有格局”的企业文化,让胖东来的服务一直被顾客肯定和称赞。
在新乡“三胖”,最近就发生了这样一件温暖的“小事”,感动了不少网友。一名女子逛胖东来时,生理期突至,腹痛不止,在卫生间待了很久,这时负责卫生的小姐姐敲门询问她需不需要卫生巾,并带她到工作间休息。在此期间,胖东来工作人员不仅提供了热水瓶、还送来了布洛芬和暖贴。女子非常感激,表示如果不是遇到这样细心和热心的服务,自己可能还会自己忍痛一两个小时。工作人员表示,“能得到您的肯定和鼓励,让我们内心充满了幸福和感动,在今后的工作中,我们会始终将顾客当成家人。”
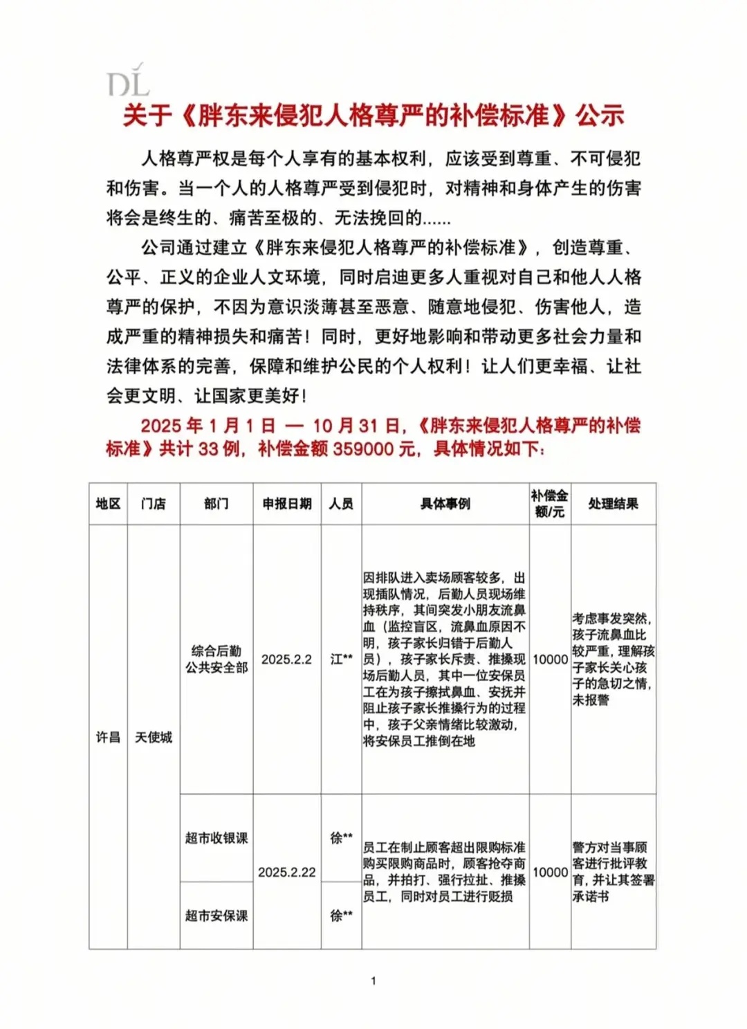
2025年11月17日,胖东来商贸集团官方账号公示《胖东来侵犯人格尊严的补偿标准》,其中列举了2025年1月1日—10月31日共计33例员工被侵犯人格尊严的案例,总补偿金额达359000元。

《胖东来侵犯人格尊严的补偿标准》部分截图
33个案例当中,有员工最多被补偿3万元,最少的也有3000元。这些员工大多是在工作当中被顾客掌掴、辱骂、推搡,处理结果根据实际情况有所不同,有的在警方介入后和解,有的当事人则被行政拘留。
其中一则案例写道:2025年1月26日,许昌北海店,超市电工程某某在巡场期间,劝阻对员工辱骂的顾客并将其带离现场时,顾客在员工毫无防备下先后两次对员工进行掌掴,警方在调解处理期间,其家属出示证明,表示该顾客患有精神疾病。随后,胖东来补偿该员工30000元。

《胖东来侵犯人格尊严的补偿标准》部分截图
胖东来表示,人格尊严权是每个人享有的基本权利,应该受到尊重、不可侵犯和伤害。当一个人的人格尊严受到侵犯时,对精神和身体产生的伤害将会是终生的、痛苦至极的、无法挽回的。
公司通过建立《胖东来侵犯人格尊严的补偿标准》,创造尊重、公平、正义的企业人文环境,同时启迪更多人重视对自己和他人人格尊严的保护,不因为意识淡薄甚至恶意、随意地侵犯、伤害他人,造成严重的精神损失和痛苦!同时,更好地影响和带动更多社会力量和法律体系的完善,保障和维护公民的个人权利!让人们更幸福、让社会更文明、让国家更美好!

新乡胖东来大胖店
综合 | 都市频道、中国蓝新闻
点击右上角
微信好友
朋友圈

点击浏览器下方“
”分享微信好友Safari浏览器请点击“
”按钮

点击右上角
QQ

点击浏览器下方“
”分享QQ好友Safari浏览器请点击“
”按钮
