
秋冬季节,天气寒冷,空气干燥,流感病毒进入活跃期。近期流感监测数据显示,我市已进入流感高发期,流行毒株主要为甲型H3N2。流感传播能力强,传播速度快,人群普遍易感,学校、托幼机构及养老机构等人群密集场所,易引发聚集性疫情。提升认识,科学防护是关键!我们撰写这封信,向您科普流感的防病知识,助您有效预防。
一、认识流感危害,提升自我防护意识
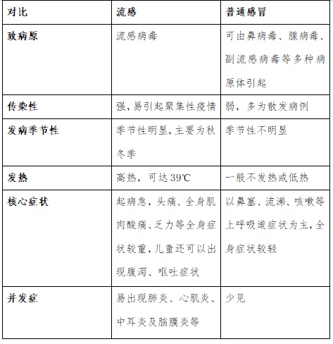
(一)危害大:
流感与普通感冒不同,常常急性起病,突发高热,体温可达到38℃以上、头痛、全身肌肉酸痛、乏力等全身症状较重,对于老人、儿童、孕妇及慢性病患者等高危人群,感染后可能引发肺炎、心肌炎等严重并发症,甚至死亡。

(二)传染性强:
流感传播迅速,主要通过咳嗽、打喷嚏等飞沫传播,也可通过直接或者间接接触被病毒污染的物品而传播。老年人、儿童等因免疫系统功能下降或者发育不完善,易受到感染。冬天室内空气密闭,在学校、托幼机构及养老机构等人群密集场所易扩散,引发聚集性疫情。
二、落实防护措施,阻断疫情传播
(一)科学佩戴口罩:
前往人群密集场所(如商场、医院)或公共交通工具时,应规范佩戴医用口罩。
(二)减少人群聚集:
流感高发期,尽量减少前往人群密集场所或聚集性活动,如必须前往,应做好个人防护,降低传播风险。


转自 | 青岛疾病控制
点击右上角
微信好友
朋友圈

点击浏览器下方“
”分享微信好友Safari浏览器请点击“
”按钮

点击右上角
QQ

点击浏览器下方“
”分享QQ好友Safari浏览器请点击“
”按钮
