40岁后
肺开始加速衰老
骨量开始下降
如何养肺护肺、增强肺功能?
如何养出一身“硬骨头”?
快来一起了解~
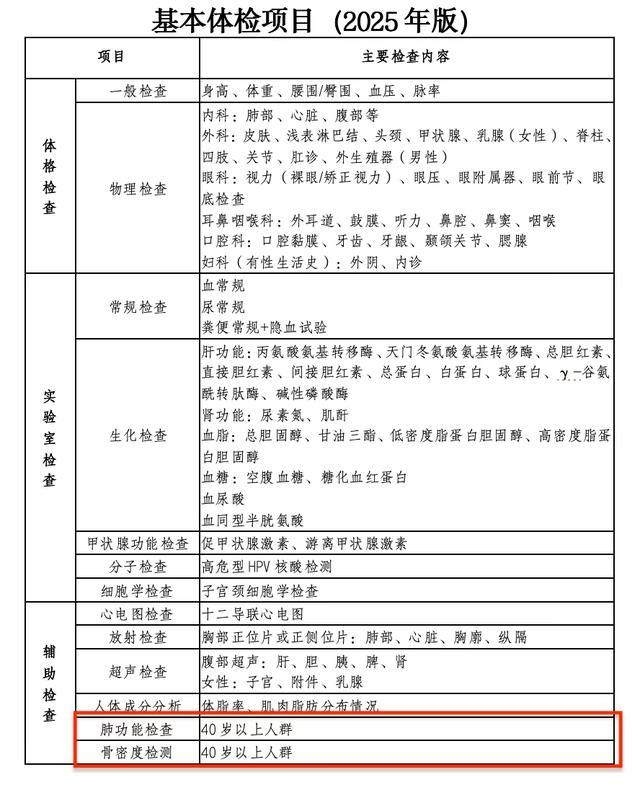
40岁后体检要查这两项
国家卫健委不久前发布了《成人健康体检项目推荐指引(2025年版)》,明确推荐了40岁以上必做的两项检查:肺功能检查、骨密度检查。

40岁后肺开始加速衰老
20岁之前为肺的生长期和成熟期,20~25岁肺达到最佳状态,一般到40岁时,肺部衰老会出现加速,肺功能不断下降,最终形成“老年肺”。

如何放慢衰老脚步
1、戒烟。
烟草是导致肺部疾病的主要凶手,不仅是主动吸烟者,长期吸“二手烟”“三手烟”的被动吸烟者,肺部疾病发生率也更高。所以延缓肺部衰老,最重要的方法之一就是戒烟,且戒烟越早,身体获益越大。
2、运动养肺法。
对肺来说,最好的运动是游泳,能提高肺活量、延缓衰老,如果不会游泳,推荐挺胸抬头大步走,并且注意呼吸频率与方式。

3、饮食养肺法。
白色入肺,所以日常饮食中,有很多白色食物是有助于养肺的。比如山药、百合、莲藕、白萝卜、雪梨、白鸭肉、鲫鱼等,都具有养肺润肺的功效。
4、呼吸养肺法。
缩唇呼吸法,锻炼肺功能:
用鼻子深吸一口气,吸到底,吸气时腹部凸起;嘴巴噘起来,像吹口哨一样,慢慢吐气,呼气时腹部凹陷。
一分钟大概可以做7~8次,每次训练时长约为3~5分钟,每天可以进行3次训练。可以坐着做,也可以躺着做。
40岁后骨量开始下降
人的一生中,骨量就像是一条抛物线。
️从出生到20岁,骨量会随着年龄明显增加。
️30~40岁是人一生中骨密度最高的时期。
️40岁之后,骨量开始流失,骨骼将会加速衰老。

1、5大症状,警惕骨质疏松
经常抽筋驼背、身高变矮容易骨折持续性腰背疼痛牙齿松动(颌骨骨质流失)

2、养出一身“硬骨头”,做好2件事
合理饮食、正确补钙
每天至少喝300毫升纯牛奶;
每天吃300~500克蔬菜,其中深绿色蔬菜应占一半;
每天吃100~200克豆制品,如豆腐、豆腐干等;
每天吃10克左右原味坚果;
每天吃50~100克鱼虾贝类、少量虾皮(比如取5克做汤)等。
以上食材组合,基本可以达到普通成年人每日钙推荐摄入量,可根据个人习惯适当增减,还要做到适量吃肉禽蛋、少盐、少酒和戒烟。

适量运动
推荐规律进行身体负重运动(比如跑步、各种球类运动、跳绳、哑铃等),一周锻炼5次,每次锻炼30分钟以上。
转自:央视财经
点击右上角
微信好友
朋友圈

点击浏览器下方“
”分享微信好友Safari浏览器请点击“
”按钮

点击右上角
QQ

点击浏览器下方“
”分享QQ好友Safari浏览器请点击“
”按钮
