《成人健康体检项目推荐指引(2025 年版)》
明确推荐了40岁以上必做的两项检查
肺功能检查、骨密度检查
40岁后,肺开始加速衰老
骨量开始下降
如何养肺护肺、增强肺功能?
如何养出一身“硬骨头”?
快和小圈一起来了解一下吧~
本文审核专家
樊茂蓉 主任医师
中国中医科学院西苑医院
(肺病)呼吸科
陈星佐 副主任医师
中日友好医院 骨科
01
40岁后
体检要查这两项
很多人每年体检都在纠结:体检项目一大堆,到底该查什么?随着年龄增加,器官也在衰老,查多了怕浪费钱,查少了又怕漏掉重点……
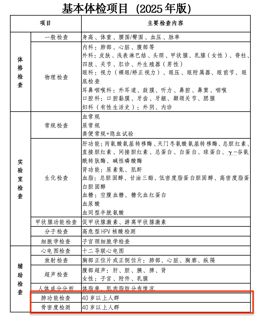
别慌,国家卫健委不久前发布了《成人健康体检项目推荐指引(2025 年版)》,明确推荐了40岁以上必做的两项检查:肺功能检查、骨密度检查。

02
40岁后
肺开始加速衰老
20岁之前为肺的生长期和成熟期,20~25岁肺达到最佳状态,一般到40岁时,肺部衰老会出现加速,肺功能不断下降,最终形成“老年肺”。
衰老迹象:
肺功能弱,除了表现为呼吸不畅、气喘吁吁,还会导致大脑和肌肉缺氧,从而出现记忆力减退、头晕、精神不济、四肢乏力等表现,所以中医认为肺弱,全身就弱。
如何放慢衰老脚步:
1.戒烟:
烟草是导致肺部疾病的主要凶手,不仅是主动吸烟者,长期吸“二手烟”“三手烟”的被动吸烟者,肺部疾病发生率也更高,比如肺结节、肺癌等。所以延缓肺部衰老,最重要的方法之一就是戒烟,且戒烟越早,身体获益越大。
2.运动养肺法:
对肺来说,最好的运动是游泳,能提高肺活量、延缓衰老,如果不会游泳,推荐挺胸抬头大步走,并且注意呼吸频率与方式。
3.饮食养肺法:
白色入肺,所以日常饮食中,有很多白色食物是有助于养肺的。比如山药、百合、莲藕、白萝卜、雪梨、白鸭肉、鲫鱼等,都具有养肺润肺的功效。平时可以搭配着吃,既能养肺润肺,还能营养互补,尤其推荐以下3种食物。
山药:
有助于养阴润肺、健脾益肾。
莲藕:
有助于滋阴润肺、缓解秋燥。
白鸭肉:
有助于养肺润肺、清热解毒。
健康小贴士:
除了常吃白色食物,想要养肺护肺,每天还应保证喝水1500~2000毫升,少量多饮,小口慢饮,以自然冷却至40℃左右的白开水为宜。
4.呼吸养肺法:缩唇呼吸法,锻炼肺功能
● 用鼻子深吸一口气,吸到底,吸气时腹部凸起;
● 嘴巴噘起来,像吹口哨一样,慢慢吐气,呼气时腹部凹陷。
健康小贴士:
● 吸气、吐气时间比例约为1:2或1:3。
● 一分钟大概可以做7~8次,每次训练时长约为3~5分钟,每天可以进行3次训练。
● 可以坐着做,也可以躺着做。
03
40岁后
骨量开始下降
人的一生中
骨量就像是一条抛物线
️ 从出生到20岁,骨量会随着年龄明显增加。
️ 30~40岁是人一生中骨密度最高的时期。
️ 40岁之后,骨量开始流失,骨骼将会加速衰老。
健康小贴士:
女性在更年期时,由于雌激素下降,骨量流失会更加严重,可能会出现“断崖式”下降。
但无论女性还是男性,都应该在40岁左右做一次骨密度检查,了解一下自己的骨量处于什么位置,50岁以后则应该每年做一次骨密度筛查。
骨密度低继续发展,就有可能会演变成骨质疏松症,不仅腰酸背痛、容易骨折,而且身体素质也会变差,易生病。

5大症状,警惕骨质疏松:
● 经常抽筋;
● 驼背、身高变矮;
● 容易骨折;
● 持续性腰背疼痛;
● 牙齿松动(颌骨骨质流失)。
养出一身“硬骨头”,做好2件事:
1. 合理饮食、正确补钙:
一般成年人钙推荐摄入量:
800毫克~1200毫克/天。
骨质疏松人群钙推荐摄入量:
1000毫克~1200毫克/天。
想摄入充足的钙,可以试试这样搭配饮食:
● 每天至少喝300毫升纯牛奶;
● 每天吃300~500克蔬菜,其中深绿色蔬菜应占一半;
● 每天吃100~200克豆制品,如豆腐、豆腐干等;
● 每天吃10克左右原味坚果;
● 每天吃50~100克鱼虾贝类、少量虾皮(比如取5克做汤)等。
以上食材组合,基本可以达到普通成年人每日钙推荐摄入量,可根据个人习惯适当增减,还要做到适量吃肉禽蛋、少盐、少酒和戒烟。
健康小贴士:
尽可能通过饮食补充钙,饮食不足时,在专业医生指导下,可考虑钙补充剂、维生素D补充剂。
2. 适量运动:
运动对于预防骨质疏松具有积极作用,尤其是力量训练,这是因为肌肉收缩时能牵拉骨骼,刺激成骨细胞活性。
推荐规律进行身体负重运动(比如跑步、各种球类运动、跳绳、哑铃等),一周锻炼5次,每次锻炼30分钟以上。
延缓衰老小贴士
一、《成人健康体检项目推荐指引(2025 年版)》,明确推荐了40岁以上必做的两项检查:肺功能检查、骨密度检查。
二、40岁后,肺开始加速衰老:
戒烟、运动养肺法、饮食养肺法、呼吸养肺法帮你养肺护肺、增强肺功能。
三、40岁后,骨量开始下降:
合理饮食、正确补钙、适量运动,帮你养出一身“硬骨头”。
点击右上角
微信好友
朋友圈

点击浏览器下方“
”分享微信好友Safari浏览器请点击“
”按钮

点击右上角
QQ

点击浏览器下方“
”分享QQ好友Safari浏览器请点击“
”按钮
