@正在减脂的坊友
你在控制饮食时
会一餐只吃
水煮鸡胸肉和西蓝花吗?
如果被小坊说中的话
那真的要注意了!
一位25岁减肥博主
因每天坚持这样的饮食方式
在社交平台收获无数点赞
被称为"自律楷模"
然而近日却因"胰腺坏死"
相关话题冲上了热搜

女子半年只吃水煮菜减肥
导致胰腺坏死
医生提醒:长期极低脂饮食是元凶
这位年轻的减肥博主为了快速瘦身,坚持半年每天只吃水煮鸡胸肉、西兰花和土豆,极低摄入油脂和碳水化合物。
尽管体重显著下降,她却因剧烈腹痛送医,结果让所有人大吃一惊——检查显示她的胰腺已大面积坏死。

医生解释:胰腺分泌胰液需脂肪刺激,长期极低脂饮食会导致胰液淤积,一旦胰蛋白酶原在胰腺内被异常激活,就会“自己消化自己”,引发急性胰腺炎,严重可致命。
像这位女士这样极端节食,表面清淡,实则打乱了胰腺、胆囊的分泌节律。
健康减肥核心是热量缺口+代谢稳定,不是“吃的越少越好”,每餐吃到“不饿但还能再吃几口”就停。
除了极端饮食
这些也是伤胰“主力”
医生强调:在临床中
导致胰腺炎更常见的原因
还有以下几个
① 胆结石:这是最常见的病因。胆囊里的结石,尤其是细小结石,可能掉入并堵塞胆总管和胰管的“共同通道”,导致胆汁反流入胰管,触发胰腺炎。
② 高甘油三酯血症:当血液中的甘油三酯指标严重超标时,大量的脂肪颗粒会堵塞胰腺的微血管,并分解产生有毒的游离脂肪酸,直接损伤胰腺细胞。
③ 酗酒:酒精会直接刺激胰液分泌,同时引起胰腺出口的括约肌痉挛,导致胰液排出受阻。
如何守护胰腺健康?
医生给出4点建议
如何守护胰腺健康
医生建议
① 饮食务必均衡:脂肪和碳水化合物都是人体必需的能量和营养素,不能完全杜绝。任何极端的饮食模式都存在健康风险。
② 避免暴饮暴食:规律三餐,避免从长期节食突然转向高油高脂的大餐,给消化系统一个缓冲和适应的过程。
③ 管理胆道疾病与高血脂:定期体检,处理胆结石等问题。关注血脂水平,如果甘油三酯超标,需在医生指导下干预。
④ 限制饮酒,最好戒酒。
医生强调
一旦出现持续性的
剧烈上腹部疼痛
并向后背放射
伴有恶心、呕吐症状
必须立即就医
急性胰腺炎可能会发展成急重症
不容拖延
这些减肥小知识请牢记!
这份国家版减肥指南快收好!
权威干货,让你少走弯路
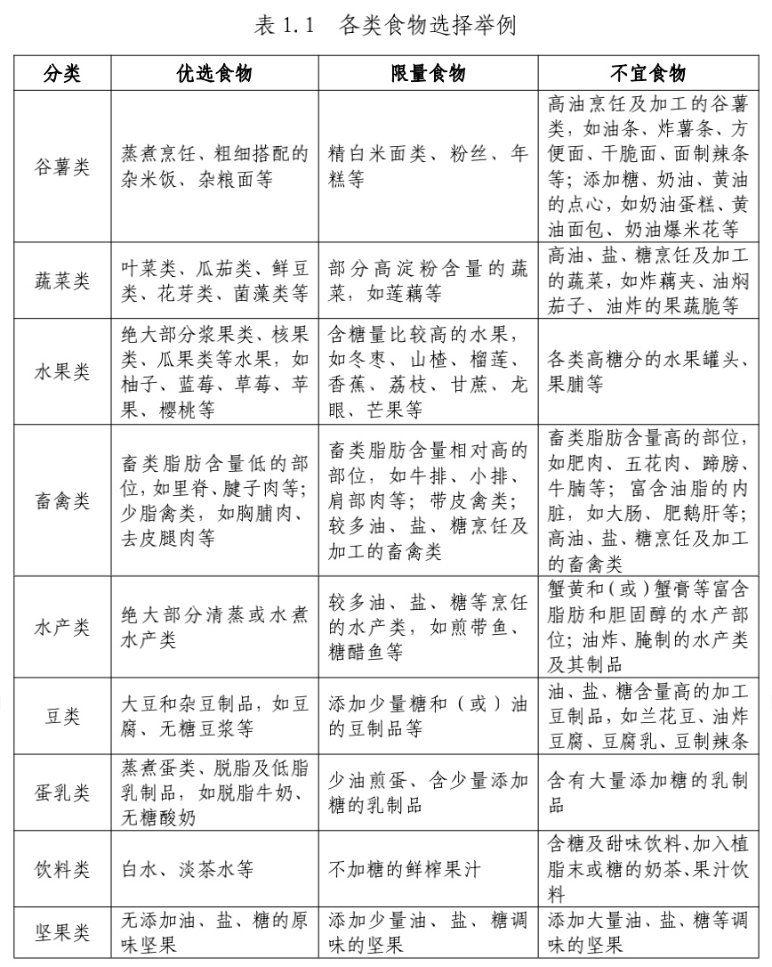
健康减肥该怎么吃?
这些食物优先选
鼓励主食以全谷物为主,适当增加粗粮并减少精白米面摄入;
保障足量的新鲜蔬果摄入,但要减少高糖水果及高淀粉含量蔬菜的摄入;
优先选择脂肪含量低的食材,如瘦肉、去皮鸡胸肉、鱼虾等;
优先选择低脂或脱脂奶类。

这些食物要少吃
减重期间应少吃油炸食品、含糖烘焙糕点、糖果、肥肉等高能量食物(高能量食物通常是指提供400kcal/100g以上能量的食物)。
减重期间饮食要清淡,每天食盐摄入量不超过5g,烹调油不超过20~25g,添加糖的摄入量最好控制在25g以下。
减重期间应严格限制饮酒。每克酒精可产生约7kcal能量,远高于同质量的碳水化合物和蛋白质产生的能量值。
每天具体吃多少?
控制总能量摄入和保持合理膳食是体重管理的关键。控制总能量摄入,可基于不同人群每天的能量需要量,推荐每日能量摄入平均降低30%~50%或降低500~1000kcal,或推荐每日能量摄入男性1200~1500kcal、女性1000~1200kcal的限能量平衡膳食。

可根据不同个体基础代谢率和身体活动相应的实际能量需要量,分别给予超重和肥胖个体85%和80%的摄入标准,以达到能量负平衡,同时能满足能量摄入高于人体基础代谢率的基本需求,帮助减重、减少体脂。
可根据身高(cm)减去105计算出理想体重(kg),再乘以能量系数15~35kcal/kg(一般卧床者15kcal/kg、轻身体活动者20~25kcal/kg、中身体活动者30kcal/kg、重身体活动者35kcal/kg),计算成人个体化的一日能量。
科学减肥
这4件事要记牢
《成人肥胖食养指南(2024年版)》建议,三大宏量营养素的供能比分别为:脂肪20%~30%、蛋白质15%~20%、碳水化合物50%~60%,推荐早中晚三餐供能比为3:4:3。
定时定量规律进餐
要做到重视早餐,不漏餐,晚餐勿过晚进食,建议在17:00~19:00进食晚餐,晚餐后不宜再进食任何食物,但可以饮水。
少吃零食,少喝饮料
不论在家还是在外就餐,都应力求做到饮食有节制、科学搭配,不暴饮暴食,控制随意进食零食、喝饮料,避免夜宵。
进餐宜细嚼慢咽
摄入同样的食物,细嚼慢咽有利于减少总食量,减缓进餐速度,可以增加饱腹感,降低饥饿感。
适当改变进餐顺序
按照“蔬菜一肉类一主食”的顺序进餐,有助于减少高能量食物的进食量。

网友:不要盲目减肥!
不少网友表示
坚持顿顿吃
水煮鸡胸肉和西蓝花
太狠了
"是个狠人!我最多坚持3顿"





网友们纷纷提醒
"健康最重要"
"过犹不及"




坊友们有什么减肥小经验?
综合申工社、橙柿互动、央视新闻、网友评论等
点击右上角
微信好友
朋友圈

点击浏览器下方“
”分享微信好友Safari浏览器请点击“
”按钮

点击右上角
QQ

点击浏览器下方“
”分享QQ好友Safari浏览器请点击“
”按钮
