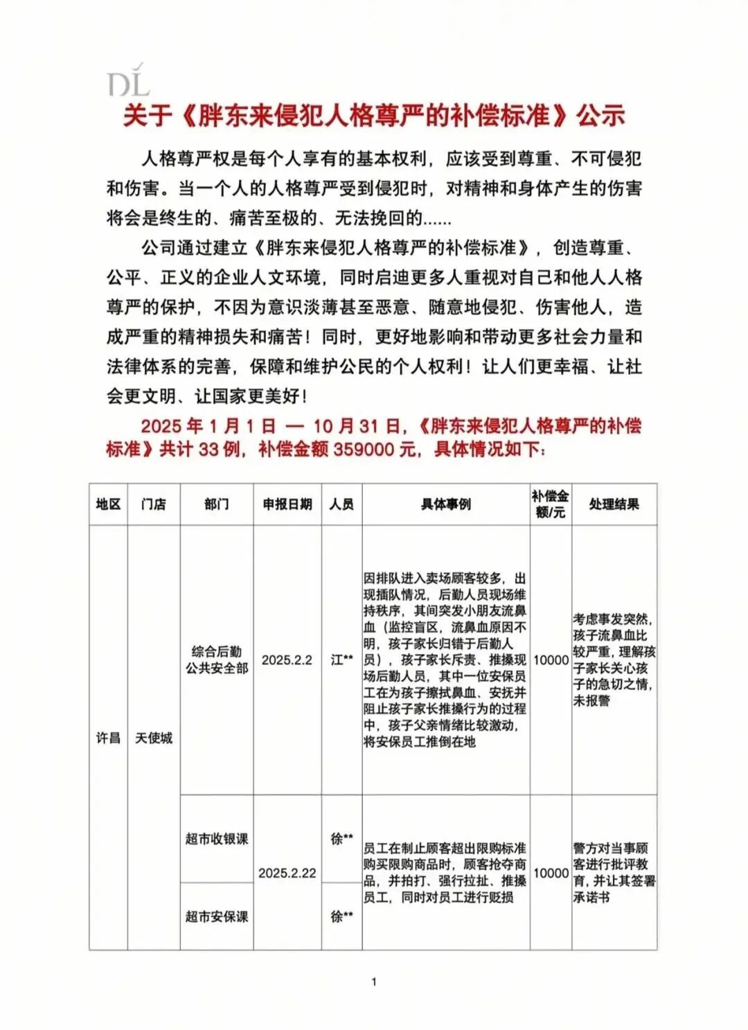
11月17日,胖东来官方账号公示《胖东来侵犯人格尊严的补偿标准》,其中列举了2025年1月1日-10月31日共计33例员工被侵犯人格尊严的案例,总补偿金额达359000元。

记者梳理发现,33个案例当中,有员工最多被补偿3万元,最少的也有3000元。这些员工大多是在工作当中被顾客掌掴、辱骂、推搡,处理结果根据实际情况有所不同,有的在警方介入后和解,有的当事人则被行政拘留。
其中一则案例写道:2025年1月26日,许昌北海店,超市电工程某某在巡场期间,劝阻对员工辱骂的顾客并将其带离现场时,顾客在员工毫无防备下先后两次对员工进行掌掴,警方在调解处理期间,其家属出示证明,表示该顾客患有精神疾病。随后,胖东来补偿该员工30000元。

胖东来表示,人格尊严权是每个人享有的基本权利,应该受到尊重、不可侵犯和伤害。当一个人的人格尊严受到侵犯时,对精神和身体产生的伤害将会是终生的、痛苦至极的、无法挽回的。
公司通过建立《胖东来侵犯人格尊严的补偿标准》,创造尊重、公平、正义的企业人文环境,同时启迪更多人重视对自己和他人人格尊严的保护。

新乡胖东来大胖店
据了解,这并非于东来首次呼吁重视对个人尊严的保护。
2024年7月9日,胖东来创始人于东来就在其个人抖音号先后发布多条图文,宣布胖东来拟推出相关制度和措施保障员工权益和安全。员工工作期间被无故指责,公司给予5000元以上的补偿费;被辱骂,给予10000元以上的补偿费;被打,给予30000元以上的补偿费,并追究当事顾客的法律责任。
综合中国蓝新闻、胖东来官方账号
点击右上角
微信好友
朋友圈

点击浏览器下方“
”分享微信好友Safari浏览器请点击“
”按钮

点击右上角
QQ

点击浏览器下方“
”分享QQ好友Safari浏览器请点击“
”按钮
