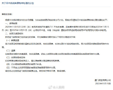
近日,外交部领事司发文,提醒中国公民近期避免前往日本。今天,国航、南航、东航、海航、川航、厦航等航司相继发布通知,对于出行日期在12月31日之前,涉及日本相关航线且符合相关条件的客票,可予以免费退改处理。旅客可以通过航空公司官方渠道了解详细退改签政策和办理退改签手续。






点击右上角
微信好友
朋友圈

点击浏览器下方“
”分享微信好友Safari浏览器请点击“
”按钮

点击右上角
QQ

点击浏览器下方“
”分享QQ好友Safari浏览器请点击“
”按钮
