租房新规落地“满月” 住房租赁市场有了哪些新变化?

2025-10-16 18:14来源: 央视网

调查问题加载中,请稍候。
若长时间无响应,请刷新本页面

  央视网消息:9月15日,我国首部专门规范住房租赁活动的《住房租赁条例》正式施行,如今,新规落地已经“满月”。记者在各地调查采访发现,一个月来,新规正逐步推动住房租赁市场发生着积极变化,市场秩序得到了进一步规范。

租房新规落地“满月” 住房租赁市场有了哪些新变化?

  在位于深圳的一家房产中介门店,记者了解后发现,前来租房的客户都比较注重《住房租赁条例》在门店的落实情况,特别是大家普遍表示,《住房租赁条例》的出台实施,大幅提升了租房的安全感。

租房新规落地“满月” 住房租赁市场有了哪些新变化?

  近一个月来,各地住房租赁服务都在持续优化。线上线下都能办、房东租客都能办、企业机构批量办、合同网签自动办……针对租赁合同备案不够便捷的问题,成都住房租赁交易服务平台推出“承租人单方备案”“企业批量备案”等创新功能。

租房新规落地“满月” 住房租赁市场有了哪些新变化?

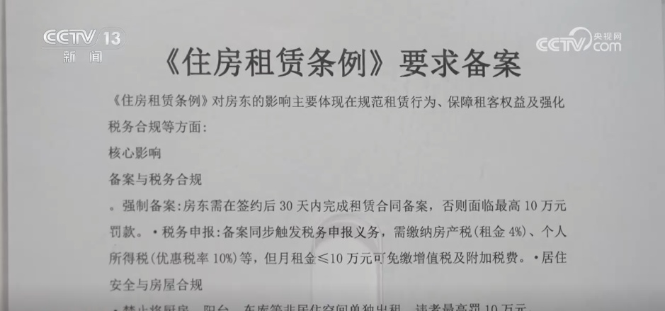
  押金难退,一直是租赁纠纷的“重灾区”。以往有的租房合同条款模糊,给了不良中介或房东可乘之机。针对这一痛点,《条例》精准发力,要求合同必须明确押金数额、返还时间及扣减情形,努力为租户筑牢权益“防护网”。

租房新规落地“满月” 住房租赁市场有了哪些新变化?

  此外,市场还普遍认为,《条例》针对住房租赁市场中多种问题,提出了治理要求,帮助各地有效解决长期存在的隔断房、虚假房源问题,以及部分房屋设施陈旧、环境不达标等乱象。

  租赁企业服务进一步规范细致

  此次实施的《住房租赁条例》,将“培育市场化、专业化住房租赁企业”作为核心目标之一,通过一系列政策工具引导行业升级。记者在各地采访中发现,《条例》正式施行以来,各地租赁企业及中介服务得到进一步规范化,服务内容也愈发细致周到。

租房新规落地“满月” 住房租赁市场有了哪些新变化?

  在青岛一家住房租赁中介门店,记者看到,墙上整齐张贴着企业内部管理制度与员工信息,工作人员统一挂牌上岗,主动向租户逐项说明收费明细,让租户在签约前就对所有费用心中有数。

租房新规落地“满月” 住房租赁市场有了哪些新变化?

  门店负责人表示,《住房租赁条例》明确了房地产中介在从业人员管理、房源信息发布及行业规范等方面的职责,他们也相对应采取了一系列措施,让日常服务有章可循。

  在厦门,很多房产中介门店都将《住房租赁条例》主要内容张贴在醒目位置,其中包括强制备案、居住安全与房屋合规、押金管理等新要求。

租房新规落地“满月” 住房租赁市场有了哪些新变化?

  业内人士指出,随着一些不规范的经营主体逐步出清,市场竞争将更有序。与此同时,《条例》各项要求逐步落地落实,未来市场化、专业化的住房租赁企业优势将进一步得到凸显。

  监管更严格推动市场 形成良性发展机制

  市场更规范、服务更细致的同时,记者还发现,《住房租赁条例》实施满月以来,还有一个变化,就是相关的监管变得更加有力,各地陆续出台了一些具体的政策,不断推动租房市场逐步形成良性的发展机制。

租房新规落地“满月” 住房租赁市场有了哪些新变化?

  在西安,当地在落实全国新规的基础上,进一步强化“数据端+资金端”的双重监管。目前,多家租赁企业已进驻西安市住房租赁交易服务平台,租户可以在平台上对房源和企业资质信息进行查验,并完成合同网签备案等。

租房新规落地“满月” 住房租赁市场有了哪些新变化?

  在北京,瞄准个人“二房东”乱象,拟将个人转租10套(间)住房及以上纳入行业监管;而在青岛,当地开始全面规范房源信息发布,并实行房源核验码制度。此外,租金安全一直是各方关心的重要一环。在济南,当地正在逐步建立租金监管与监测功能,从“事后纠纷处理”转向“事前风险预防”,防止不良企业“不合理收费”“卷款跑路”等情况发生。

租房新规落地“满月” 住房租赁市场有了哪些新变化?

  吴璟表示,《住房租赁条例》在国家层面上明确了基本原则和总体要求,也为住房租赁市场的具体监督管理给出了纲领性的指导,方便各地结合自身情况因城施策,制定详细配套措施。

[责任编辑: ]
阅读剩余全文(
为你推荐
车辆准备通过港珠澳大桥珠海公路口岸边检站(10月19日摄,无人机照片)。来自珠海边检总站港珠澳大桥边检站的数据显示,自2018年10月港珠澳大桥正式开通以来,截至今年10月22日,港珠澳大桥珠海公路口岸往来粤港澳三地的旅客数量已超过9334万人次,车辆累计超过1942万辆次。
23
当日,空中客车公司在中国也是亚洲的第二条A320系列飞机总装线在天津投产。据悉,空客二线项目总占地约30万平方米,包括总装厂房、喷漆机库、最终装配及工作组机库等13个单体建筑。
23
10月22日,湖北省武汉市的东湖风景区在夕阳和晚霞的映衬下,壮美如画。新华社记者 沈虹冰 摄  10月22日,湖北省武汉市的东湖风景区在夕阳和晚霞的映衬下,壮美如画。新华社记者 沈虹冰 摄  10月22日,湖北省武汉市的东湖风景区在夕阳和晚霞的映衬下,壮美如画。
23
金秋时节,位于浙江杭州萧山区世纪田园粮食功能区的3000多亩水稻迎来丰收,金黄的稻田、飞驰而过的高铁列车和远处的城市天际线构成了独特的城市田园画卷。金秋时节,位于浙江杭州萧山区世纪田园粮食功能区的3000多亩水稻迎来丰收,金黄的稻田、飞驰而过的高铁列车和远处的城市天际线构成了独特的城市田园画卷。
22
时下,新疆和田地区的胡杨迎来最佳观赏期,成片换妆的胡杨林与水天相映,共绘金秋美景。时下,新疆和田地区的胡杨迎来最佳观赏期,成片换妆的胡杨林与水天相映,共绘金秋美景。
22
10月21日,在新疆阿克苏地区沙雅县的棉田中,棉农在固定棉花包。金秋十月,新疆阿克苏地区沙雅县187万亩棉田迎来采收高峰,雪白的棉海一眼望不到头。金秋十月,新疆阿克苏地区沙雅县187万亩棉田迎来采收高峰,雪白的棉海一眼望不到头。
22
在太原市热力集团有限责任公司中继能源站,工作人员检查、记录设备运行情况(10月19日摄)。为应对冷空气影响,山西省太原市于10月19日提前启动供热工作,并通过加强巡检、24小时监控等措施,保障群众温暖舒适过冬。
21
10月20日,安徽送变电工程有限公司检修人员在古泉换流站进行检修作业。10月17日至10月23日,准东-皖南±1100千伏特高压直流输电工程的受端站——安徽宣城古泉换流站迎来年度停电检修。
21
位于青海省海南藏族自治州的龙羊峡库区地处黄河上游,依托库区丰富的冷水资源和优越的生态环境,当地发展起小银鱼特色渔业。位于青海省海南藏族自治州的龙羊峡库区地处黄河上游,依托库区丰富的冷水资源和优越的生态环境,当地发展起小银鱼特色渔业。
21
10月18日,在四川省眉山市仁寿县钟祥镇龙桥社区,村民在四川农业大学科技示范点整理收获的香稻。农业农村部最新农情调度显示,2025年全国秋粮收获近七成。农业农村部最新农情调度显示,2025年全国秋粮收获近七成。
20
载入更多资讯
返回
返回

点击右上角微信好友

朋友圈

点击浏览器下方“”分享微信好友Safari浏览器请点击“”按钮

点击右上角QQ

点击浏览器下方“”分享QQ好友Safari浏览器请点击“”按钮