今年国庆中秋假期已落幕
当别人还沉浸在假期的回忆中时
四川凉山的小伙伴们
已经在期盼
下一个长假的到来

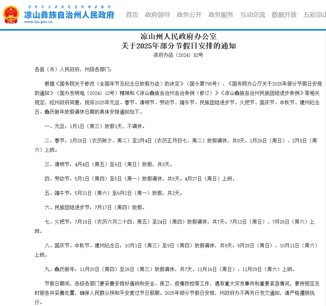
据凉山州人民政府办公室发布的
关于2025年部分节假日安排的通知
彝历新年放假安排:
11月20日至26日放假调休
共7天
11月16日(星期日)
11月29日(星期六)上班
彝历新年,彝语称为“库斯”,库即年、斯即新,意思是新年,是彝族传统节日。彝历新年,头夜叫“觉罗基”,过年第一天叫“库斯”,第二天叫“朵博”,第三天叫“阿普机”。彝历新年是国家级非物质文化遗产之一,同时也是集祭祀祖先、游艺竞技、餐饮娱乐等诸多民俗事项为一体的祭祀和庆贺性民俗节日。
这专属的7天长假
让网友直呼“酸了”:
刚过完国庆,凉山朋友11月又有假
谁羡慕了我不说!
综合:人民网微信公众号、凉山发布微信公众号
点击右上角
微信好友
朋友圈

点击浏览器下方“
”分享微信好友Safari浏览器请点击“
”按钮

点击右上角
QQ

点击浏览器下方“
”分享QQ好友Safari浏览器请点击“
”按钮
