老朋友回来了?
10月5日
有网友在滇池边拍到红嘴鸥
这意味着一年一度
到昆明越冬的红嘴鸥又回来了
昆明即将迎来观鸥季
昆明鸟类协会秘书长赵雪冰介绍,每年10月上旬,红嘴鸥先头部队就会陆续抵达昆明,也预示着2025年观鸥季的到来。
历年来红嘴鸥抵昆日期
2005年10月12日
2006年10月08日
2007年10月25日
2008年10月15日
2009年10月22日
2010年10月16日
2011年10月13日
2012年10月22日
2013年10月15日
2014年10月16日
2015年10月05日
2016年10月10日
2017年10月06日
2018年10月06日
2019年10月01日
2020年10月05日
2021年10月13日
2022年10月08日
2023年10月09日
2024年10月02日



2024年10月2日,摄影爱好者王云山,在海埂东码头看到了200多只红嘴鸥“先头部队”赶来春城。
随着红嘴鸥的到来
小编也提醒广大市民
文明观鸥
共同护鸥哦
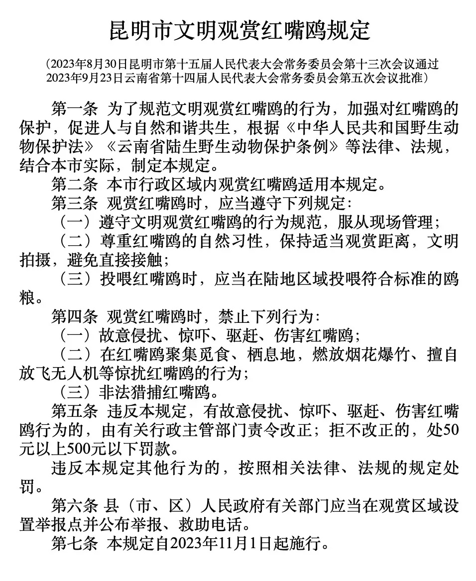
2023年11月1日正式实施的
《昆明市文明观赏红嘴鸥的规定》
明确了不文明观鸥行为将会受到处罚

《规定》是昆明市第一部“小快灵”立法。《规定》共7条,对文明观赏红嘴鸥应当遵守的规定、禁止行为、法律责任等进行了规范。规定立足“小切口”“小快灵”,特色明显,具有较强的针对性和可操作性。
掌上春城综合整理
综合:都市时报、昆明文旅
点击右上角
微信好友
朋友圈

点击浏览器下方“
”分享微信好友Safari浏览器请点击“
”按钮

点击右上角
QQ

点击浏览器下方“
”分享QQ好友Safari浏览器请点击“
”按钮
