10月1日晚,上海市公安局闵行分局发布警情通报:
2025年10月1日16时许,谢某某(女,46岁)酒后在旗忠网球中心观赛期间持续大声喧哗,严重扰乱赛场秩序,导致比赛一度暂停。现场民警在反复劝阻无效后,依法将其带离现场。目前,警方对谢某某依法予以行政处罚。
警方提醒:大型赛事活动期间,请广大观众自觉遵守公共秩序,文明观赛。对于扰乱赛场秩序、影响赛事正常进行的违法行为,公安机关将依法严肃处理。
据极目新闻此前报道,10月1日,ATP1000上海网球大师赛赛场上,一名女球迷因多次尖叫干扰比赛,被安保人员抬出场。

▲女球迷在看台上扭动
多名网友拍下的视频显示,这名身着背心的女球迷在看台上多次发出尖叫声,并且对着几米之外的安保人员做着挑衅动作。后来,多名安保人员上前将其控制,她仍在尖叫挣扎,最终被抬出了看台。

▲女球迷被抬出场

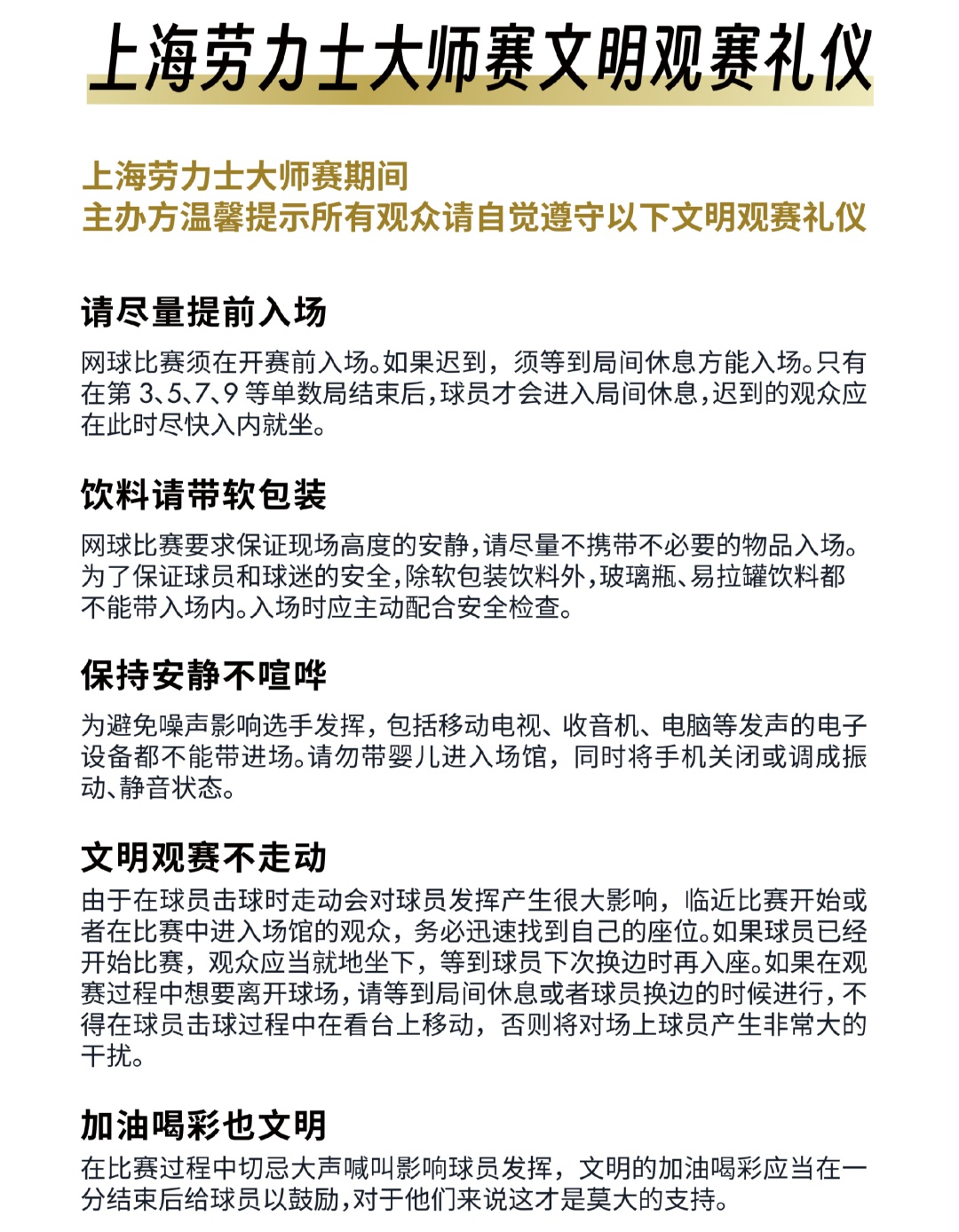
记者注意到,9月24日,“上海劳力士大师赛”官微曾发布观赛礼仪,其中明文强调保持安静不喧哗、文明观赛不走动、加油喝彩也文明。
————————————
综合:@警民直通车-闵行、极目新闻
点击右上角
微信好友
朋友圈

点击浏览器下方“
”分享微信好友Safari浏览器请点击“
”按钮

点击右上角
QQ

点击浏览器下方“
”分享QQ好友Safari浏览器请点击“
”按钮
