上海官宣住房市场新规:阳台面积计算方式有调整→

2025-09-28 15:42来源: 东方网

调查问题加载中,请稍候。
若长时间无响应,请刷新本页面

  上海住房市场再迎新规!

  记者9月27日从上海市规划资源局获悉,《关于进一步促进本市住宅品质提升的规划资源若干意见》已于近日出台。

  《若干意见》共有5大类、17条具体举措。业界认为,新规为上海高品质住宅建设提供了明确标准,其最大亮点是调整了阳台设计有关规范,最大程度回应市场对宽敞阳台的需求。

  随着上海住宅品质提升进入规范化、标准化的新阶段,住房市场的产品力有望迎来一轮集中释放。

  提升居住体验

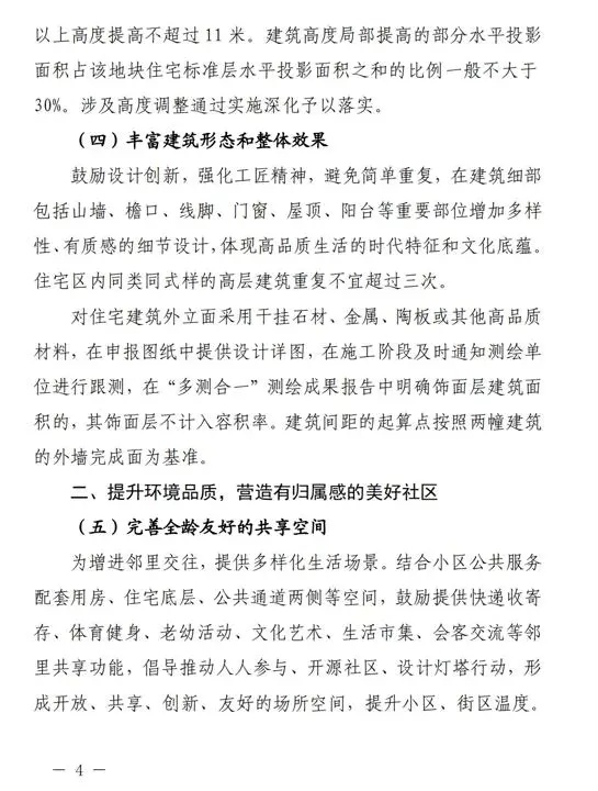
  《若干意见》在阳台、架空层、建筑立面方面的计容标准有新变化。上海住房新规落地后,一线城市已全部调整放宽计容规范,带来未来居住舒适度的全面升级。

  阳台是一个家庭与室外形成交互的连接点,功能早已超越晾晒衣物的单一属性,增加了休闲互动、花园造景、收纳储物等场景。这种变化反映出了现代家庭对宽敞阳台日益增长的需求。

上海官宣住房市场新规:阳台面积计算方式有调整→

上海官宣住房市场新规:阳台面积计算方式有调整→

上海官宣住房市场新规:阳台面积计算方式有调整→

  引导好设计变成产品力

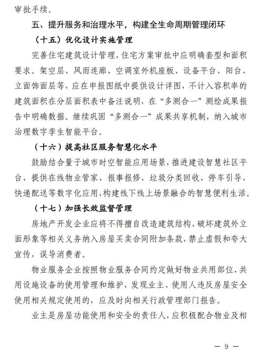
上海官宣住房市场新规:阳台面积计算方式有调整→

上海官宣住房市场新规:阳台面积计算方式有调整→

上海官宣住房市场新规:阳台面积计算方式有调整→

上海官宣住房市场新规:阳台面积计算方式有调整→

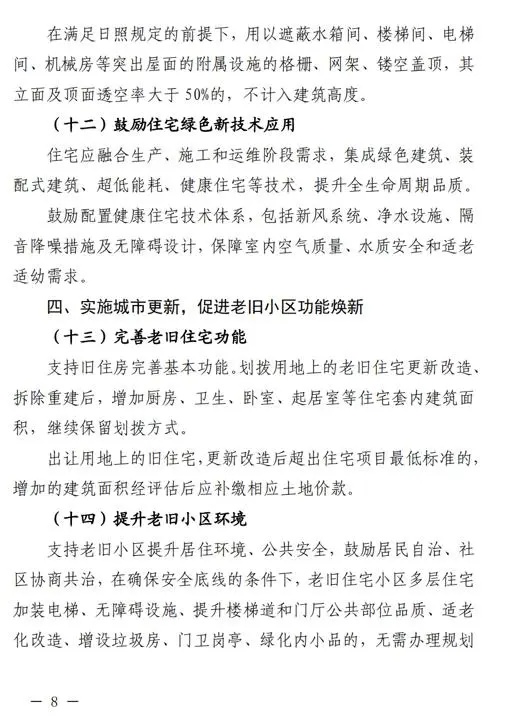
上海官宣住房市场新规:阳台面积计算方式有调整→

上海官宣住房市场新规:阳台面积计算方式有调整→

上海官宣住房市场新规:阳台面积计算方式有调整→

上海官宣住房市场新规:阳台面积计算方式有调整→

上海官宣住房市场新规:阳台面积计算方式有调整→

上海官宣住房市场新规:阳台面积计算方式有调整→

上海官宣住房市场新规:阳台面积计算方式有调整→

上海官宣住房市场新规:阳台面积计算方式有调整→

  综合:上观新闻、新闻坊

[责任编辑: ]
阅读剩余全文(
为你推荐
新华社香港10月1日电题:“站在甲板上,心里特别自豪”——香港市民参观戚继光舰、沂蒙山舰点燃爱国热情 正在执行远海综合实习访问任务的中国海军83舰编队9月30日上午抵达香港特区,从当日起至10月2日组织舰艇开放交流活动。
02
今年国庆与中秋“双节”叠加,各地丰富文旅供给,促进假日文化和旅游消费。今年国庆与中秋“双节”叠加,各地丰富文旅供给,促进假日文化和旅游消费。今年国庆与中秋“双节”叠加,各地丰富文旅供给,促进假日文化和旅游消费。
02
10月1日,在湖北省宜昌市,船舶有序通过三峡双线五级船闸(无人机照片)。长江三峡通航管理局最新统计数据显示,2025年前三季度,三峡枢纽累计通过船舶32018艘次,同比增长4.03%,累计通过量达1.28亿吨,同比增长11.15%;葛洲坝枢纽累计通过船舶33998艘次,同比增长5.2%,累计通过量达1.32亿吨,同比增长11.49%;共保障3330.45万吨民生物资过坝,持续为长江黄金水道效益发挥和沿江地方经济发展注入强劲动力。
02
10月1日清晨,隆重的升国旗仪式在北京天安门广场举行,庆祝中华人民共和国成立76周年。新华社记者 鞠焕宗 摄  10月1日清晨,隆重的升国旗仪式在北京天安门广场举行,庆祝中华人民共和国成立76周年。
01
当日是国庆节,各地群众以不同形式共庆祖国华诞。当日是国庆节,各地群众以不同形式共庆祖国华诞。当日是国庆节,各地群众以不同形式共庆祖国华诞。当日是国庆节,各地群众以不同形式共庆祖国华诞。
01
9月29日,河北省唐山市丰润区新城道幼儿园举行的“花好月圆 古韵迎中秋”主题活动中,小朋友在老师的指导下学习彩绘灯笼。随着国庆、中秋的临近,各地群众开展丰富多彩的活动,喜迎“双节”。
01
国庆、中秋将至,各地组织开展丰富多彩的活动,喜迎“双节”。国庆、中秋将至,各地组织开展丰富多彩的活动,喜迎“双节”。国庆、中秋将至,各地组织开展丰富多彩的活动,喜迎“双节”。
30
9月29日11时00分,我国在西昌卫星发射中心使用长征二号丁运载火箭,成功将试验三十号卫星01、02星发射升空,卫星顺利进入预定轨道,发射任务获得圆满成功。新华社发(杨熙 摄)  9月29日,我国在西昌卫星发射中心使用长征二号丁运载火箭,成功将试验三十号卫星01、02星发射升空。
30
时逢北京故宫博物院百年华诞,宁寿宫花园第一、二进院落将于9月30日起向观众开放。宁寿宫花园又称“乾隆花园”,位于紫禁城宁寿宫区(今北京故宫博物院珍宝馆)西北隅,是乾隆皇帝为晚年生活构建的理想居所。
30
经过三年多建设,新的世界第一高桥——贵州花江峡谷大桥于9月28日正式建成通车。
29
载入更多资讯
返回
返回

点击右上角微信好友

朋友圈

点击浏览器下方“”分享微信好友Safari浏览器请点击“”按钮

点击右上角QQ

点击浏览器下方“”分享QQ好友Safari浏览器请点击“”按钮