近日
基孔肯雅热疫情
在广东江门突然出现反弹
据微信公众号“广东省疾控局”
9月21日晚消息
9月14日0时至9月20日24时
广东全省新增报告2426例
基孔肯雅热本地个案
未报告重症和死亡个案
病例分布在江门2238例,佛山81例,广州47例,深圳12例,珠海、湛江各7例,中山6例,韶关、东莞各5例,清远4例,汕头、肇庆、潮州各3例,茂名、惠州、梅州、阳江、揭阳各1例。
9月14日至9月20日,江门市一周内新增报告基孔肯雅热病例2238例。
当地网友发声:
家人刚刚住院
在社交媒体上
不少当地网友发声
“家人中招了”
“隔壁邻居已经被拉去隔离了”




广东省疾控中心传染病预防控制所所长、传染病防控首席专家康敏指出,近期江门市基孔肯雅热疫情出现反弹,当地已启动突发公共卫生事件Ⅲ级响应,全力以赴开展疫情防控。
据微信公众号“江门发布”消息,9月19日,根据《江门市突发公共卫生事件应急预案》,结合当前江门市基孔肯雅热疫情防控形势,江门市政府决定启动江门市突发公共卫生事件Ⅲ级响应。
公共卫生事件应急响应级别是由政府推出的针对各种突发公共事件而设立的各种应急方案,通过该方案使损失减少到最小,应急响应机制强度由一级至四级依次减弱。其中,“三级响应”由市级人民政府领导和指挥本行政区域内的应急处置工作。
9月20日,江门市举行基孔肯雅热疫情防控新闻发布会。发布会介绍,今年7月16日,江门发现首例基孔肯雅热病例,目前,疫情防控工作处于关键时期,江门市正持续发力,以快制快遏制疫情,将各项防控工作抓实抓细抓到位,坚决打赢这场疫情防控歼灭战。

基孔肯雅热最典型的三个症状就是发热、皮疹和关节疼痛,目前没有疫苗和特效治疗药物,采取的都是对症治疗,比如使用退烧、缓解疼痛的药物。这种感染的最大特点是伴随着明显的关节疼痛,此前的研究显示,部分患者的疼痛可能持续较长的时间。
基孔肯雅热是由基孔肯雅病毒引起的一种急性传染病,目前,全球已有100多个国家报告过这个疾病。基孔肯雅热主要通过伊蚊(俗称“花斑蚊”)叮咬传播,人和人之间不直接传播。因此,预防基孔肯雅热,关键是灭成蚊、清积水、防叮咬。
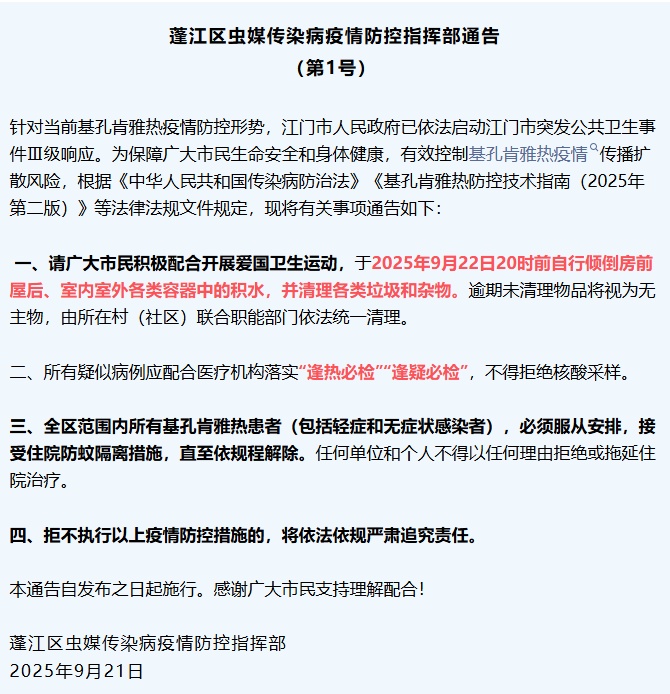
江门市蓬江区通告:
全区基孔肯雅热患者
必须接受隔离措施
9月21日,据广东省江门市蓬江区虫媒传染病疫情防控指挥部消息,江门市人民政府已依法启动江门市突发公共卫生事件Ⅲ级响应。根据通告内容,相关事项如下:
一、请广大市民积极配合开展爱国卫生运动,于2025年9月22日20时前自行倾倒房前屋后、室内室外各类容器中的积水,并清理各类垃圾和杂物。逾期未清理物品将视为无主物,由所在村(社区)联合职能部门依法统一清理。
二、所有疑似病例应配合医疗机构落实“逢热必检”“逢疑必检”,不得拒绝核酸采样。
三、全区范围内所有基孔肯雅热患者(包括轻症和无症状感染者),必须服从安排,接受住院防蚊隔离措施,直至依规程解除。任何单位和个人不得以任何理由拒绝或拖延住院治疗。
四、拒不执行以上疫情防控措施的,将依法依规严肃追究责任。

有广东网友
分享自己感染的经历
↓↓↓


此前,由于基孔肯雅热病例数量较多,今年7月30日,佛山市启动佛山市突发公共卫生事件Ⅲ级响应。至8月下旬,因疫情低水平散发状态,佛山决定终止市突发公共卫生事件Ⅲ级响应,疫情防控策略由应急处置转为常态化防控。
专家:广东蚊子
基本都有抗药性了
8月中旬,有专家在接受采访时指出,广东的蚊子对菊酯类杀虫剂几乎都已产生抗药性。
佛山某区级机关单位的杨珊在近期一次消杀后注意到一个细节:烟雾中,一只斑鸠从楼顶坠落,无力再飞,而不远处,两三只蚊子仍在盘旋。
她还发现,蚊子似乎总在消杀后不久再次出现。另一位工作人员则表示,如今被蚊子叮咬后,包肿得更大,且四五天不消,挠破后容易留印,蚊子不但难杀,好像也更“毒”了。
杨珊看到一份数据,是佛山三水区相关单位近期得出的监测结果:白纹伊蚊幼虫对残杀威的抗药性指数为4.53(低抗),对双硫磷为16.86(中抗),对氯菊酯为41.43(高抗)。白纹伊蚊成蚊对马拉硫磷的死亡率为81.67%,属“可能抗性种群”;对溴氰菊酯的死亡率为25%,属“抗性种群”;对噁虫威的死亡率为98.33%,仍属“敏感种群”。
中国科学院动物研究所研究员郑爱华担忧的是,短时间内,大规模、高频次的消杀会加速蚊子抗药性的变化,蚊子因此更难被杀死。“对长期防控而言,今年的用药终点就是明年的起点。”人类不得不持续增加剂量和频次,投入更多成本——这不是可持续的防控方式。
不过专家也表示,我们也无需对蚊子的抗药性过于担忧。具有抗药性的蚊子,其环境适应能力相对于敏感的蚊子往往更差。在不用杀虫剂的时候,蚊子的抗药性种群会发生可逆的变化,但是前提是环境中还有敏感的蚊子种群。如果蚊子全部都产生了抗药性,那这种可逆性变化就很难发生了。
国家疾控局:
目前病媒生物传染病、
自然疫源性传染病风险
处于较高水平
国家疾控局今天(9月23日)通报近期重点传染病疫情形势及健康提示。今天是秋分节气,“秋老虎”余热尚在,昼夜温差逐渐增大。受人员流动、降雨较多、病媒生物活跃,以及宿主动物活动范围扩大等因素影响,结合传染病流行规律和疫情多渠道监测结果,目前,病媒生物传染病、自然疫源性传染病风险处于较高水平,手足口病、诺如病毒感染等肠道传染病聚集性疫情风险增加,流感等其他急性呼吸道传染病处于低水平。
再过一周将迎来国庆、中秋双节,是外出旅游的高峰期,在此提醒大家,洗手通风常锻炼,规律作息强体质,健康饮食少生病。假期出游前,要密切关注相关部门发布的健康信息提示,及时了解目的地的疫情信息,提前做好相应防范,合理安排出行活动。旅途中,要注意饮食饮水卫生,不生食海鲜,不接触、烹食死禽和动物,做好防蚊措施。返程回家后,要做好健康监测。如果出现发热、咳嗽、呕吐、皮疹等症状,尽量避免参加集体活动,及时就医,并主动告知医生旅行地点与饮食情况。家人在照顾病患的同时,要做好家庭环境清洁消毒与自身健康防护。
综合澎湃新闻、江门发布、上观新闻、央视新闻、新闻坊
点击右上角
微信好友
朋友圈

点击浏览器下方“
”分享微信好友Safari浏览器请点击“
”按钮

点击右上角
QQ

点击浏览器下方“
”分享QQ好友Safari浏览器请点击“
”按钮
