已达17级!今年西北太平洋“风王”诞生!福州明显降水将出现在……

2025-09-21 16:09来源: 新闻110

调查问题加载中,请稍候。
若长时间无响应,请刷新本页面

  注意!注意!

  双超强台风来了!

  今晨

  在海上活跃的“双台风”

  “桦加沙”和 “浣熊”的强度

  都提升至超强台风级

  “桦加沙”加强为超强台风级

  “浣熊”还将有所增强

  中央气象台发布台风预报

  ▼

  今年第18号台风“桦加沙”已于今天(21日)上午加强为超强台风级,14时其中心距离菲律宾马尼拉东北方向约710公里,中心附近最大风力有17级(60米/秒)。

已达17级!今年西北太平洋“风王”诞生!福州明显降水将出现在……

  预计,“桦加沙”将以每小时15-20公里的速度向西偏北方向移动,强度变化不大。22日穿过巴士海峡后,将于23日凌晨进入南海东北部海面,并将在24日凌晨至下午在广东沿海登陆,预计登陆时强度可达强台风级或超强台风级(14—16级,45—52米/秒)。之后,“桦加沙”将穿过雷州半岛进入北部湾海面,强度逐渐减弱。

  今年第19号台风“浣熊”(超强台风级)的中心今天(21日)11时距离日本东京东偏南方向约1500公里,中心附近最大风力有16级(52米/秒)。

已达17级!今年西北太平洋“风王”诞生!福州明显降水将出现在……

  预计,“浣熊”将以每小时15公里左右的速度向西北方向移动,强度逐渐增强,22日逐渐转向东北方向移动。未来5天“浣熊”对我国近海无影响。

  中央气象台更是将“桦加沙”称为

  今年以来西北太平洋“风王”

已达17级!今年西北太平洋“风王”诞生!福州明显降水将出现在……

  “超强台风+天文大潮”

  将影响福建

  根据福建省气象台

  和福建省海洋预报台预报

  受今年第18号台风“桦加沙”影响

  预计9月22日至24日

  福州、宁德沿海

  最大风力7~8级、阵风8~9级

  2~3.3米中(大)浪

已达17级!今年西北太平洋“风王”诞生!福州明显降水将出现在……

  台风“桦加沙”

  或以超强台风级别

  靠近我省海域

  且适逢农历八月初二、初三

  天文大潮期

  造成我省海域

  风力强、潮位高、雨量大、影响广

  台湾浅滩渔场、闽南渔场、闽中渔场所有海上作业渔船务必于9月22日12时前全部到港避风,闽东渔场、闽外渔场和钓鱼岛海域所有海上作业渔船务必于9月22日12时前全部到港避风或撤离到北纬29°以北海域,回港渔船人员及时上岸避险。

  全省沿海养殖渔排非劳动力人员务必于9月21日17时前全部撤离上岸,漳州、泉州、莆田、平潭沿海养殖渔排劳动力人员务必于22日17时前全部撤离上岸,各地要加强管控,严防人员擅自回流。

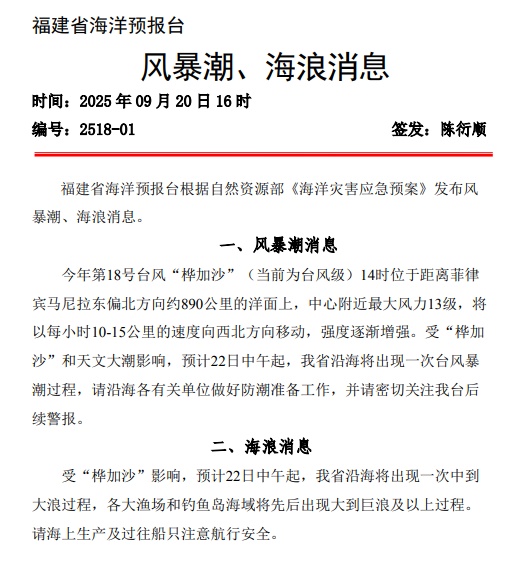
  此外

  福建省海洋预报台发布

  风暴潮、海浪预警

  受“桦加沙”和天文大潮影响,预计22日中午起,我省沿海将出现一次台风暴潮过程;受“桦加沙”影响,预计22日中午起,我省沿海将出现一次中到大浪过程。

已达17级!今年西北太平洋“风王”诞生!福州明显降水将出现在……

  “桦加沙”下周开始影响福州

  据福州市气象台预测

  受“桦加沙”外围环流影响

  未来三天福州多降水

  明后两天

  全市范围内有小到中雨量级降水

  局部雨势强有大雨到暴雨

  24日起降水减弱

  但仍有阵雨或雷阵雨洒落

  出行常备雨具,注意交通安全

已达17级!今年西北太平洋“风王”诞生!福州明显降水将出现在……

  气温方面

  未来一周市区的高温在32℃上下

  低温在27℃左右

  白天还会有些闷热

  夜晨别过度贪凉

已达17级!今年西北太平洋“风王”诞生!福州明显降水将出现在……

  需要关注的是

  今天到23日福州沿海风力大

  9月22日至23日

  福州沿海东北阵风达9~11级

  近期不建议大家前往滨海旅游

  综合自中央气象台、福建省气象台、福建省海洋预报台

  福建省海洋与渔业局、福州市气象台

  

[责任编辑: ]
阅读剩余全文(
为你推荐
新华社香港10月1日电题:“站在甲板上,心里特别自豪”——香港市民参观戚继光舰、沂蒙山舰点燃爱国热情 正在执行远海综合实习访问任务的中国海军83舰编队9月30日上午抵达香港特区,从当日起至10月2日组织舰艇开放交流活动。
02
今年国庆与中秋“双节”叠加,各地丰富文旅供给,促进假日文化和旅游消费。今年国庆与中秋“双节”叠加,各地丰富文旅供给,促进假日文化和旅游消费。今年国庆与中秋“双节”叠加,各地丰富文旅供给,促进假日文化和旅游消费。
02
10月1日,在湖北省宜昌市,船舶有序通过三峡双线五级船闸(无人机照片)。长江三峡通航管理局最新统计数据显示,2025年前三季度,三峡枢纽累计通过船舶32018艘次,同比增长4.03%,累计通过量达1.28亿吨,同比增长11.15%;葛洲坝枢纽累计通过船舶33998艘次,同比增长5.2%,累计通过量达1.32亿吨,同比增长11.49%;共保障3330.45万吨民生物资过坝,持续为长江黄金水道效益发挥和沿江地方经济发展注入强劲动力。
02
10月1日清晨,隆重的升国旗仪式在北京天安门广场举行,庆祝中华人民共和国成立76周年。新华社记者 鞠焕宗 摄  10月1日清晨,隆重的升国旗仪式在北京天安门广场举行,庆祝中华人民共和国成立76周年。
01
当日是国庆节,各地群众以不同形式共庆祖国华诞。当日是国庆节,各地群众以不同形式共庆祖国华诞。当日是国庆节,各地群众以不同形式共庆祖国华诞。当日是国庆节,各地群众以不同形式共庆祖国华诞。
01
9月29日,河北省唐山市丰润区新城道幼儿园举行的“花好月圆 古韵迎中秋”主题活动中,小朋友在老师的指导下学习彩绘灯笼。随着国庆、中秋的临近,各地群众开展丰富多彩的活动,喜迎“双节”。
01
国庆、中秋将至,各地组织开展丰富多彩的活动,喜迎“双节”。国庆、中秋将至,各地组织开展丰富多彩的活动,喜迎“双节”。国庆、中秋将至,各地组织开展丰富多彩的活动,喜迎“双节”。
30
载入更多资讯
返回
返回

点击右上角微信好友

朋友圈

点击浏览器下方“”分享微信好友Safari浏览器请点击“”按钮

点击右上角QQ

点击浏览器下方“”分享QQ好友Safari浏览器请点击“”按钮