近日,赵先生(化名)在求职过程中被陌生号码以“初筛通过”为由索要邮箱,沟通中对方给出优厚待遇,却要求下载高风险的“内部面试APP”,遭质疑后个人信息被对方曝光。小王(化名)也在求职期间遭遇了如出一辙的骗局,在多平台投递简历后,突然收到陌生号码发来的短信索要邮箱,随后让她下载公司内部APP完成线上测试,还声称会发放报酬。
扬子晚报/紫牛新闻记者在调查中发现,此类招聘诈骗层出不穷,不法分子会脱离正规招聘平台、网站先发送虚假招聘信息给求职者以获取邮箱,再以“推进面试流程”“完成线上测试”等为由,诱导求职者下载暗藏风险的不明软件,或巧立名目要求转账,借此骗取钱财、窃取个人信息。
男子被索要邮箱诱导下载软件
质疑后被“开盒”
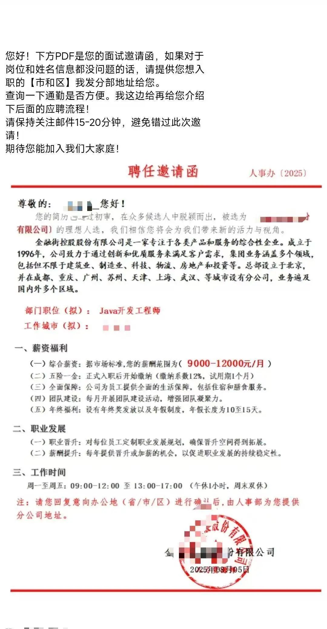
赵先生(化名)通过智联招聘APP投递简历时,曾按平台上部分用人单位的要求,提供了自己的手机号和简历信息。然而,第二天他就收到一条陌生个人号码发来的短信,对方称其已通过系统运维工程师岗位的初筛,为加快面试流程,希望获取他的个人邮箱账号。
“大公司用邮箱沟通我觉得是正常的,因为之前我也有过外企的合作经验,然后就开始邮箱沟通。”赵先生坦言,为方便后续交流,他回复了自己的邮箱地址。沟通过程中,对方先询问了赵先生期望的工作地点,随后给出了一个岗位及待遇都颇为优厚的方案,赵先生十分满意。

赵先生的面试邀请函
“最后就是让我下载一个APP说是内部面试用的,让我下载好之后联系她。”赵先生回忆道,对方通过邮件告知他需要安装公司的办公交流OA软件,并提供了下载安装的网址链接。就在他准备下载这款APP时,却发现安装存在高风险,而且还带有病毒,于是他果断放弃了安装。赵先生询问他是不是骗子,对方当即恼羞成怒。

安装APP提示存在高风险
骗子还把赵先生的身份证号、户籍等个人信息全部查了出来。赵先生表示,近期他只使用过一款招聘软件投递简历,不过投递的公司数量不少,所以他也不确定自己的信息究竟是从哪里泄露的,而且对方发来的公司名称,也并非他曾经投递过的企业。好在赵先生及时止损,没有进行下一步操作。

赵先生的个人信息遭泄露
客服建议求职者在平台沟通
涉及收费、点击链接等行为谨慎操作
对于赵先生反馈的情况,扬子晚报/紫牛新闻记者拨打智联招聘客户服务热线,询问最近是否有接到过相关的投诉,客服表示需要去相关部门进行相应核查,此外客服称:“我们平台上有明确的提示,建议求职者在平台上进行沟通,因为很多信息我们平台可以拦截,但是跳出平台了之后我们很难进行第一时间监控。”
当被问及平台是否会在某个环节泄露个人信息时,客服回应:“按照目前的平台规则,只要是在我们平台内部的信息,基本不会出现泄露个人隐私的情况。但还是那个问题,一旦超出平台的监控范围,就很难第一时间做好把控。”
客服还告知了求职者在平台上的一些操作规范:“一方面取决于求职者自身的操作,比如在与企业沟通时,是否以求职为目的,是否涉及非求职信息。而且,我们平台的会话中,若求职者直接发送联系方式等内容,系统会尽量进行信息拦截,这也是为了保护求职者自身。另一方面,对于求职者与企业在线下或其他渠道的沟通,我们不能有明确的行为规范,但建议求职者在沟通过程中,若企业涉及收费、要求点击链接等行为,务必谨慎操作。这些情况,我们在平台上都有相应提示。”
此外,工作人员也提示:“目前还存在不法分子借智联招聘名义行骗的情况,此前也遇过,暂不清楚他们如何获取求职者信息。如果遇到这种情况求职者也可以提供更多线索,以便我们进行追踪。”
女子遭遇“如出一辙”骗局
复盘时发现诸多破绽
类似的诈骗手法并非个例,深圳的小王(化名)就在求职期间遭遇了如出一辙的骗局。当时,小王已在多个招聘平台投递了简历,某天突然收到两条陌生号码发来的短信,内容大致为“***收到您的求职申请,回复我您的信箱,稍后联系您”“***你好,公司在深圳,已收到你的履历,请提供邮箱号码,人事部稍后会给你发送邮件介绍详细情况,请注意查收并回复!”

小王收到的短信
“这个时候由于本人目前在找工作的过程中,投了不少公司,所以没来得及怀疑真实性。”小王随后通过邮箱与对方展开进一步沟通。联系她的人自称是某公司子公司的人事部员工,还发送了面试邀请,其中提到“面试前需下载公司内部APP,完成两天的线上测试”。这APP并非来自官方应用商店,而是通过对方提供的链接下载,对方甚至详细告知了苹果、安卓系统如何设置权限以允许安装。

APP安装指南

小王的面试邀请
下载APP后,小王添加了那位人事部工作人员,随后被转接给另一位“考核员”。对方将包括小王在内的拟面试者拉进一个群聊(群内人数不显示),要求每隔10分钟完成一组数据采集,总共需完成10组数据及两份分析报告,还声称线上测试完成后会按表现发放报酬。

小王的沟通截图

小王的沟通截图
“后面我完成了几组数据采集后,感觉很不对劲,于是去做了一下这个公司的背调以及查询网上有没有类似的面试情况,发现在小红书上有人遇到相同的类似情况,还有人在后续和他们交流过程中被一步步骗取了银行信息等,还损失了钱。我赶紧卸了app,安装国家反诈中心app,一键举报了。”小王回忆道。
事后复盘,小王才看清整个骗局中的诸多破绽:比如面试邀请上的某大公司电子版公章实为伪造的P图;尽管他在招聘平台的简历中已填写邮箱,对方的短信却始终未明确提及所属公司。“希望大家求职时务必警惕:凡是要求下载外部 APP、点击不明链接的,一定要多留个心眼;若涉及转账,更要坚决拒绝!”小王如是提醒。
多说一句:遇到这些套路要警惕!
邮箱招聘诈骗是一种常见的求职陷阱,不法分子通过发送虚假招聘信息、诱导下载不明软件或要求转账等方式骗取求职者钱财或个人信息。记者在搜索过程中发现邮箱招聘诈骗的典型套路包括以下几步:
虚假信息诱惑,用“高薪”画饼。不法分子会在邮件中抛出极具诱惑力的岗位条件,例如 “试用期月薪15k+全勤奖”“弹性办公” 等,利用求职者对高薪、轻松工作的向往吸引注意力。同时,邮件中会附带看似正规的公司名称、地址和岗位描述,但这些信息往往是虚构的,或盗用自真实企业,以此降低求职者的警惕性。
诱导下载不明软件,埋下“信息窃取”隐患。当求职者表达兴趣后,骗子会以 “方便沟通”“办理入职” 为由,要求下载 “办公助手”“AI 办公系统” 等名称听起来专业的软件。这些软件实则可能包含病毒或恶意程序,一旦安装,求职者的个人信息(如通讯录、聊天记录)甚至设备控制权都可能被窃取。
试岗与刷单陷阱,从小利到大坑。为进一步获取信任,骗子会以“线上试岗”为名,让求职者完成点赞、签到等简单任务,并及时发放小额报酬。待求职者放松警惕后,便会诱导其参与“刷单”“数字货币测试”等任务,要求先垫付资金,承诺“本金翻倍”“高额返利”。最终,他们会以“操作失误”“系统故障”“需缴纳保证金解冻”等理由拒绝退款,卷走所有资金。
沟通渠道异常,暴露“非正规”本质。诈骗全程仅通过个人邮箱或虚拟号码联系,当求职者要求提供企业固定电话、官方平台账号时,会被百般推诿。此外,诈骗邮件常存在明显的语法错误、格式混乱,部分还会被邮箱系统标记为“垃圾邮件”,这些细节都是重要的警示信号。
扬子晚报/紫牛新闻记者 徐悦
点击右上角
微信好友
朋友圈

点击浏览器下方“
”分享微信好友Safari浏览器请点击“
”按钮

点击右上角
QQ

点击浏览器下方“
”分享QQ好友Safari浏览器请点击“
”按钮
