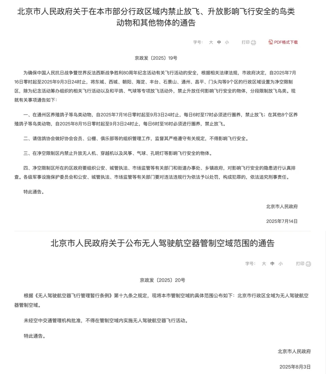
前期,北京市政府发布《北京市人民政府关于在本市部分行政区域内禁止放飞、升放影响飞行安全的鸟类动物和其他物体的通告》和《北京市人民政府关于公布无人驾驶航空器管制空域范围的通告》,进一步明确了北京市行政区全域为无人驾驶航空器管制空域。

近日,两名“朝阳群众”及时发现举报,成功制止一起使用无人机拍摄扰乱公共场所秩序的行为,获得现金奖励。
8月17日,王某携带一架无人机,来到朝阳双井地区一天桥,在违规使用无人机进行拍摄时,被周边群众及时发现制止,并第一时间向警方举报。朝阳分局双井派出所立即赶赴现场,将王某及其携带的无人机查获。
经查,王某对其违法行为供认不讳,警方依法对王某予以行政处罚。同时,报请相关部门对两名群众予以各一千元的现金奖励。
警方提醒:请广大市民群众和在京单位自觉遵守无人驾驶航空器管理有关规定,积极举报各类违法违规行为,共同维护空中秩序和公共安全。北京警方将持续加大对无人机“黑飞”等违法违规行为的查处力度,强化巡逻防控和宣传引导,警民携手共同守护首都蓝天。
点击右上角
微信好友
朋友圈

点击浏览器下方“
”分享微信好友Safari浏览器请点击“
”按钮

点击右上角
QQ

点击浏览器下方“
”分享QQ好友Safari浏览器请点击“
”按钮
