上映5天,票房2.56亿!
8月6日晚
@电影浪浪山小妖怪 发文
感谢713.2万观众

在互联网平台
这部动画电影也收获不少网友好评
豆瓣评分达到了8.6分

据介绍,2023年,动画短片集《中国奇谭》的首部短片《小妖怪的夏天》中,那个在浪浪山辛苦“打工”的小猪妖,曾让无数人感动落泪。
8月2日,原班主创打造的动画电影《浪浪山小妖怪》上映,讲述了发生在“平行时空”的全新故事:小猪妖、蛤蟆精、黄鼠狼精、猩猩怪四只无名小妖假扮唐僧师徒,前往西天取经的荒诞喜剧之旅。
不少网友表示
电影很真实
拿公鸡画师这段剧情为例
仿佛见到了“打工人”的日常:



为什么四个小妖没有名字?导演回应
近日,《浪浪山小妖怪》电影导演、编剧於水在接受央视采访时,回答了关于人物设定的问题。
他表示,《西游记》原著中,有妖怪试图取代唐僧一行去取经的桥段,这也成为他创作的起点。
为什么没有给小妖起名字?於水表示曾经想给他们起名字,但是怎么起都“不太对”,不如就没有名字,因为我们都是芸芸众生。“我们就是想通过这四个人,把主要人群囊括进来,争取每个人在里面,都能看到自己。”

他表示,小妖怪可以是鲜活的,有自己的故事——它或许弱小,但并非天生邪恶;它或许服从,但仍有自己的善恶判断。浪浪山代表着困境,每个人都有自己的“浪浪山”,我们太多时候被自己所束缚,被世俗观念所束缚……但其实你会发现,有些事情完全可以去做。
罗翔发文:小妖冒充唐僧师徒,算不算违法?
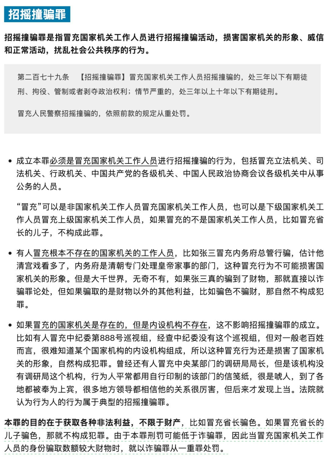
8月6日,”罗翔说刑法“也发文,假如浪浪山不是法外之地,小妖们也算是人物,他们冒充唐僧师徒,尤其冒充东土大唐官方认证的高僧,是否触犯法条?

对此,文章表示,从浪浪山出发的小妖怪们,虽然冒充了唐僧师徒的名字,却不是为了骗吃骗喝,对于他们考入大王洞也没有丝毫帮助,更何况唐僧的僧人身份也不是国家工作人员,所以应该是不构成冒名顶替罪和招摇撞骗罪的。
文章列举了相关的《刑法》法条,并作出解读:


罗翔表示,直到电影结束,我们还是不知道他们的名字,他们只是一群努力上进的无名之辈,怀有小小的理想,祝大家都能“活成自己喜欢的样子”。
(整理:张小松)综合:电影浪浪山小妖怪、央视新闻、潮新闻、罗翔说刑法等。
点击右上角
微信好友
朋友圈

点击浏览器下方“
”分享微信好友Safari浏览器请点击“
”按钮

点击右上角
QQ

点击浏览器下方“
”分享QQ好友Safari浏览器请点击“
”按钮
