台风“竹节草”
已进入24小时警戒线

今天10时
中央气象台继续发布
暴雨橙色预警
预计,7月29日14时至30日14时,内蒙古东北部、黑龙江西北部和中东部、吉林中东部、辽宁中东部、山东中北部、江苏中南部、上海、浙江中北部、福建东南部、广东、广西东部、台湾岛等地部分地区有大到暴雨,其中,黑龙江南部、吉林中部、辽宁中北部、江苏东南部、上海、浙江东北部、台湾岛南部等地部分地区有大暴雨,局地特大暴雨(250~300毫米)。上述部分地区伴有短时强降水(最大小时降雨量20~50毫米,局地可超过80毫米),局地有雷暴大风等强对流天气。
江苏启动防台风Ⅳ级应急响应
江苏省防汛抗旱指挥部决定,2025年7月29日9时30分起,启动我省防台风IV级应急响应。请各地各单位按照防御台风应急预案要求,坚持人民至上,生命至上,全力做好台风防御各项工作,维护人民生命财产安全。
南京市气象局刚刚
发布重要天气预报
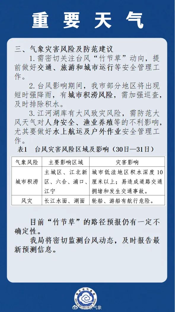
受台风“竹节草”影响
30日—31日
南京有较明显风雨天气


这份台风天气防御指南
请收好
↓↓↓




综合自南京气象、中央气象台、江苏省水务厅、人民日报等
点击右上角
微信好友
朋友圈

点击浏览器下方“
”分享微信好友Safari浏览器请点击“
”按钮

点击右上角
QQ

点击浏览器下方“
”分享QQ好友Safari浏览器请点击“
”按钮
