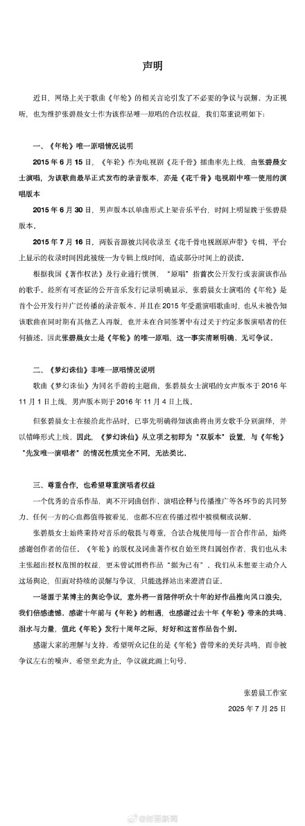
近日,某网红坚持《年轮》原唱是张碧晨,引发热议。25日,@张碧晨Studio 发声明回应,称张碧晨是《年轮》的唯一原唱,并晒出相关证明资料;而《梦幻诛仙》,歌曲从立项之初即为双版本设置;工作室表示尊重合作,也希望尊重演唱者权益,与《年轮》告别,希望争议就此画上句号。




 
	
    
	
	 
	
    
	
		
	
    
	
	
	
    
	
	
					点击右上角 微信好友
微信好友
				
					 朋友圈
朋友圈
				

点击浏览器下方“ ”分享微信好友Safari浏览器请点击“
”分享微信好友Safari浏览器请点击“ ”按钮
”按钮

					点击右上角 QQ
QQ
				

点击浏览器下方“ ”分享QQ好友Safari浏览器请点击“
”分享QQ好友Safari浏览器请点击“ ”按钮
”按钮
