7月19日,佛山市顺德区卫生健康局最新通报:截至2025年7月18日,顺德区累计报告基孔肯雅热确诊病例1161例,主要集中在乐从镇、北滘镇、陈村镇,均为轻症病例。
同日,佛山市南海区卫生健康局通报:截至2025年7月18日,南海区累计报告基孔肯雅热确诊病例16例,主要集中在桂城街道,均为轻症病例。
佛山市禅城区卫生健康局通报:截至2025年7月18日,禅城区累计报告基孔肯雅热确诊病例22例,主要集中在石湾镇街道、张槎街道,均为轻症病例。
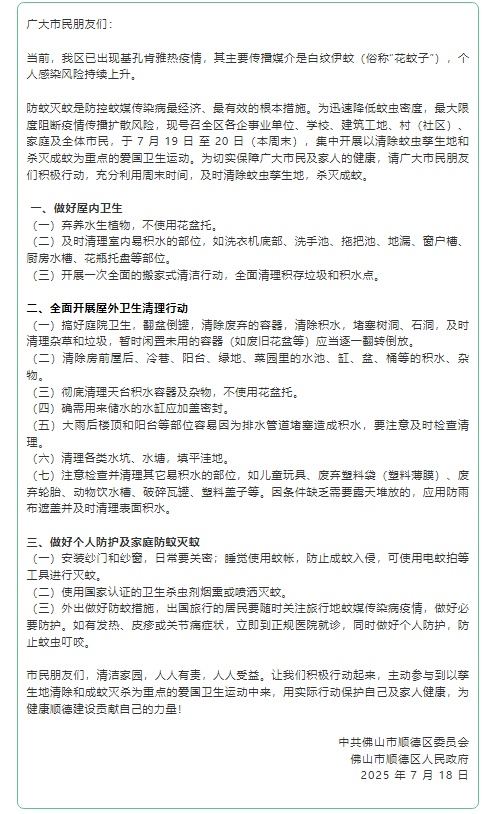
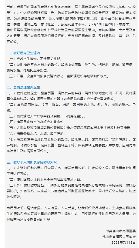
顺德、南海分别发布“告全体市民书”,顺德区、南海区已出现基孔肯雅热疫情其主要传播媒介是白纹伊蚊(俗称“花蚊子”),个人感染风险持续上升。为迅速降低蚊虫密度,最大限度阻断疫情传播扩散风险,现号召全区各企事业单位、学校、建筑工地、村(社区)、家庭及全体市民,于 7 月 19 日 至 20 日(本周末),集中开展以清除蚊虫孳生地和杀灭成蚊为重点的爱国卫生运动。
详情如下:




综合:顺德区卫生健康局、健康南海、健康禅城
文/广州日报新花城记者:陈昕宇、高敏华
点击右上角
微信好友
朋友圈

点击浏览器下方“
”分享微信好友Safari浏览器请点击“
”按钮

点击右上角
QQ

点击浏览器下方“
”分享QQ好友Safari浏览器请点击“
”按钮
