“丹娜丝”开始急转弯了!
局地或遭大暴雨甚至特大暴雨

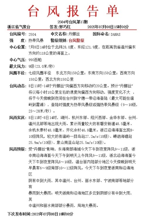
浙江省气象台7月8日15:00发布今年第4号台风最新动态:

7月8日14时,“丹娜丝"位于北纬28.0度、东经121.9度,在距离我省温州偏东方向约118公里的海面上。
8日11时-14时“丹娜丝"向偏西方向移动约20公里。预计“丹娜丝将以每小时10公里左右的速度向偏西方向移动,强度变化不大,将于今天傍晚到夜间在台州到宁德一带沿海登陆(最大可能在温岭到霞浦),登陆时强度为热带风暴级或强热带风暴级(9~10级23~28米/秒)。

随着“丹娜丝”不断靠近,今明天浙江、福建、江西的风雨也将逐渐加强,局地或遭大暴雨甚至特大暴雨。预计今天浙中南和沿海地区阴有中到大雨,其中温州、台州、丽水东部、宁波南部等地部分暴雨到大暴雨;其它地区阴有阵雨或雷雨,局部大到暴雨。浙中南沿海海面阵风9~11级,浙北沿海海面阵风8~10级,温台丽内陆部分地区今天傍晚起风力增大6~9级局部10~12级。
气象专家提醒,台州和温州东部地区已出现较强降雨,今天温台丽等地部分仍有暴雨大暴雨,温岭、玉环、苍南等15个县(市、区)暴雨灾害风险较高,需注意防范强降水可能引发的城乡积涝、小流域山洪、山体滑坡等次生灾害;同时需防范沿海8~11级大风的不利影响。


浙江省气象服务中心表示,今日强对流范围已发展壮大,像一条长龙昂首穿插在浙江,杭州、金华、台州、温州、宁波都有所波及,大家要注意短时强降水突袭。
未来24小时
浙江多地地质灾害气象风险
红色、橙色、黄色预警
7月8日上午,省自然资源厅、省气象局联合发布未来24小时地质灾害气象风险等级预报,7月8日8时至7月9日8时,温州市(洞头区、平阳县、苍南县、乐清市、龙港市)、台州市(路桥区、温岭市、临海市、玉环市)等部分地区地质灾害气象风险很高(红色预警);宁波市(宁海县)、温州市(龙湾区、瓯海区、永嘉县、瑞安市)、台州市(椒江区、黄岩区、三门县、天台县)等部分地区地质灾害气象风险高(橙色预警);宁波市(奉化区、象山县)、温州市(鹿城区、文成县、泰顺县)、绍兴市(新昌县、嵊州市)、金华市(磐安县)、台州市(仙居县)、丽水市(莲都区、青田县、缙云县)等部分地区地质灾害气象风险较高(黄色预警)。请密切关注雨量情况,做好地质灾害防范工作。

西湖边狂风大作!
多棵柳树被吹断枝!
今天下午,西湖边大风大雨!有多位网友爆料,这台风太厉害了,杭州西湖边不止一棵树被刮倒了。

根据网友提供的照片,其中一棵“受伤”的柳树树枝倒伏在白堤上,记者随后来到现场。
现场已经看不到倒伏的树枝,“受伤”的有71号柳树,现场还能看到枝干上的“伤口”。
报料人吴女士说,中午她和同事在白堤,突然下了很大一阵雨,还刮起大风,便跑到省博物馆孤山馆区那边躲雨:“雨停往回走了几百米,看到有柳树的枝干倒在地上,看起来很大,几乎把整条路都堵住了。”
另一棵受伤的柳树为79号,距离71号不远,整个树杈被折断,但需要从靠近湖面的一侧才能看到。
记者从西湖景区岳庙管理处了解到,今天下午短时大风导致白堤上有两处柳树枝杈折断的情况,已对断枝进行清理,并且给树木断面进行保护处理,后续将加强养护管理。
台风来临前,西湖景区已对辖区树木进行加固支撑。目前,白堤139株柳树、134株桃树均已进行支撑。
综合:浙江天气、浙江自然资源、杭州天气、潮新闻
点击右上角
微信好友
朋友圈

点击浏览器下方“
”分享微信好友Safari浏览器请点击“
”按钮

点击右上角
QQ

点击浏览器下方“
”分享QQ好友Safari浏览器请点击“
”按钮
