自《中华人民共和国公司法》(以下简称“新《公司法》”)实施一年来,已有17家上市银行摘下“监事会”招牌。
进入6月以来,随着各家上市银行股东大会的陆续召开,关于撤销监事会的议案迎来了集中审议期。
6月27日,工、农、中、建、交五家国有大行同日召开股东大会,审议通过了撤销监事会的相关议案。在此之前,已有华夏银行、招商银行、民生银行等多家股份制银行取消监事会的议案通过了股东大会的审议,相关事项待修订后的公司章程经国家金融监管总局核准后生效。
值得关注的是,继全国性银行之后,近期还有更多上市城商行、农商行纷纷加入改革阵营,监事会正在银行业加速“退场”。
6月27日,重庆地区两家上市银行先后发布公告宣布不再设立监事会,相关议案正待股东大会进一步审议。
其中,重庆银行发布的第七届董事会第十一次会议决议公告称,该行董事会审议通过了《关于不再设立监事会的议案》,重庆银行不再设立监事会及下设监督及提名委员会,《重庆银行股份有限公司监事会议事规则》等该行监事会相关公司治理制度相应废止。
同日,渝农商行董事会审议通过了《关于审议重庆农村商业银行股份有限公司不再设置监事会的议案》。公告显示,在渝农商行拟修订《重庆农村商业银行股份有限公司章程》的相关议案经该行股东大会审议通过并经国家金融监督管理总局重庆监管局核准生效后,该行将不再设置监事会,由董事会审计委员会承接法律法规规定的监事会职权。
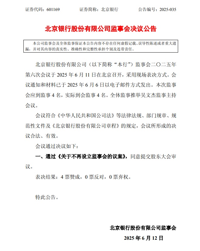
6月12日,北京银行也发布了董事会及监事会决议公告,表示将不再设立监事会。值得关注的是,北京银行监事会的变动早就有迹可循。去年12月,曾颖辞任该行监事长、职工监事职务,随后该行外部监事李健、股东监事周一晨相继离任。今年5月,李建营也因工作调动,辞去了北京银行职工监事职务。

在此之前,泸州银行也宣布拟撤销监事会,并相应修订该公司章程,删除与监事会和监事相关内容。
据统计,今年以来,已有17家上市银行先后公布了取消监事会的决议,涉及国有大行、股份行以及地方性中小银行等各类银行机构。
在这场变革的背后,是2024年修订的新《公司法》与金融管理部门相关政策导向协同推动的结果。
2024年7月1日,新《公司法》正式施行,其中明确规定允许股份有限公司可以按照公司章程的规定在董事会中设置由董事组成的审计委员会,行使本法规定的监事会的职权,不设监事会或者监事。
随后,国家金融监管总局发布《关于公司治理监管规定与公司法衔接有关事项的通知》,进一步明确金融机构可以按照公司章程规定,在董事会中设置由董事组成的审计委员会,行使公司法和监管制度规定的监事会职权,不设监事会或者监事。
“总体看,上述修改有利于降低管理成本,提升治理的灵活性和有效性。”国家金融监督管理总局相关负责人表示,上述修改与公司法保持一致,金融机构可以结合自身实际,选择继续保留监事会履行职责或者由审计委员会履行监事会职责。
值得注意的是,待监事会“退场”后,其监督职能将由董事会下设的审计委员会承接。根据多家银行拟修订的公司章程,审计委员会主要负责财务检查并监督银行财务情况、评估银行内部控制以及监督董事、高级管理人员等等。
在业内人士看来,目前由审计委员会代替监事会的改革方向已经确定,但在实践中,这一模式仍然面临着诸多考验,其中最关键的便是审计委员会的独立性问题。
“由董事会下设的审计委员会履行监事会职责,一定程度上有助于降低沟通和管理成本,提升公司治理特别是监督效率。”招联首席研究员、上海金融与发展实验室副主任董希淼表示,但同时要看到,监事会的监督对象是董事会、高管层及董事、高管,而审计委员会是董事会的专门委员会,全部由董事组成。由董事会审计委员会监督董事会、董事,是自己监督自己,存在着角色冲突,可能将难以发挥独立、有效的监督制衡作用。“董事会审计委员会如何承接监事会职能,还需要在实践中探索与完善。”董希淼表示。
转自:金融时报客户端
点击右上角
微信好友
朋友圈

点击浏览器下方“
”分享微信好友Safari浏览器请点击“
”按钮

点击右上角
QQ

点击浏览器下方“
”分享QQ好友Safari浏览器请点击“
”按钮
