高温健康风险预警和健康提示
南昌市疾控中心(市卫健执法局)、南昌市气象台联合发布高温健康风险预警:
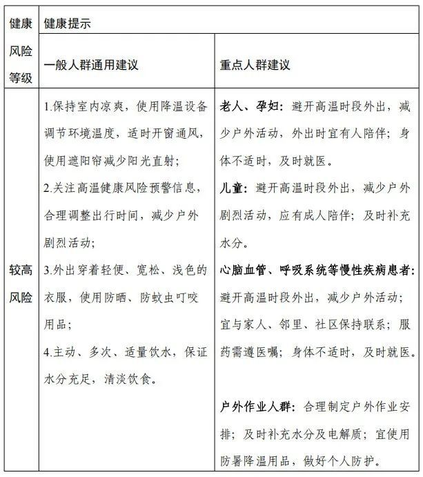
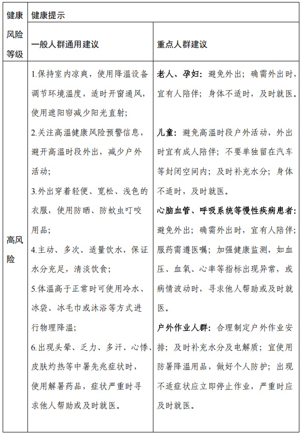
预计,7月4日8时至9日8时,南昌市大部分地区的高温健康风险等级较高,其中南昌县、进贤县、西湖区、青云谱区、青山湖区、高新区部分地区的高温健康风险等级高。请公众及时关注预警信息变化,保持室内凉爽,避开高温时段外出,减少户外活动,保证充足饮水。老人、孕妇、儿童、慢性病患者确需外出应有人陪伴,慢性病患者宜加强健康监测,如不适及时就医。户外作业者注意防暑降温。

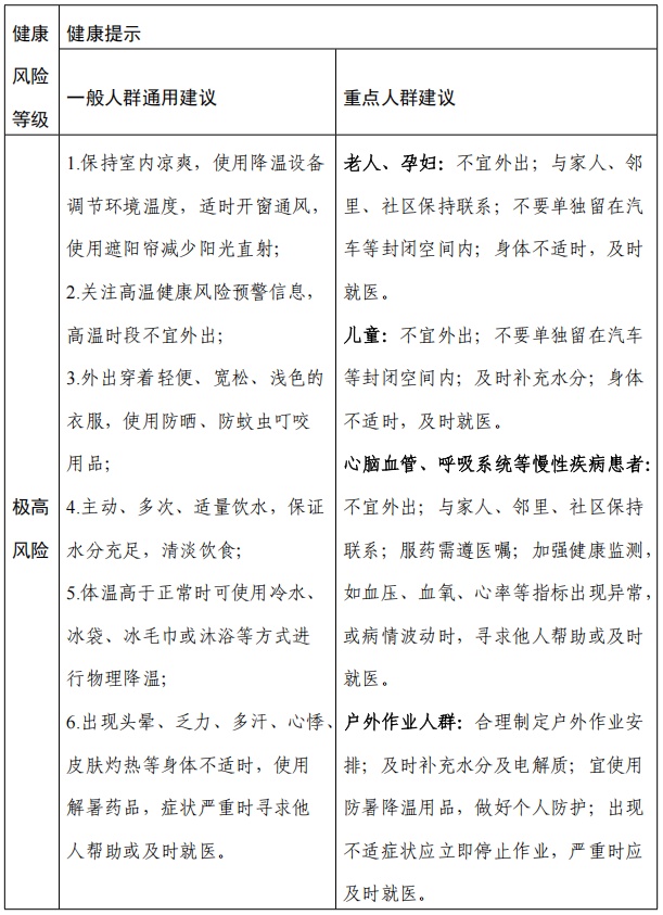
高温健康风险分级健康提示



洪观新闻记者 肖周
综合 南昌市疾控中心、南昌市气象台
点击右上角
微信好友
朋友圈

点击浏览器下方“
”分享微信好友Safari浏览器请点击“
”按钮

点击右上角
QQ

点击浏览器下方“
”分享QQ好友Safari浏览器请点击“
”按钮
