7月3日11时20分,重庆市气象台发布高温橙色预警信号:渝中、沙坪坝、大渡口、江北、九龙坡、南岸、两江新区、高新区、渝北、北碚、巴南、潼南、合川、大足、铜梁、璧山、荣昌、永川、江津、綦江、长寿、涪陵、丰都、忠县、万州、开州、云阳、奉节、巫溪、巫山等30个区县海拔400米以下地区,日最高气温将升至37℃以上。

另外,中央气象台也发布高温黄色预警:预计7月3日白天,华北南部、黄淮、江淮、江汉、江南大部、四川东南部、重庆、华南北部等地有35℃以上的高温天气,其中,河北南部、山东北部和西南部、河南大部、安徽、江苏、重庆大部、湖北东南部和西部、湖南北部、江西大部、浙江中西部、福建中西部等地的部分地区最高气温37~39℃,浙江西北部、新疆吐鲁番等地局地可达40℃以上。

图源:中央气象台
市气象台预计
未来三天
我市多云到晴为主
气温较高
午后局地有阵雨或雷雨
未来三天天气预报
3日白天到夜间(3日8时—4日8时),各地多云到晴, 午后局地有阵雨或雷雨,气温21~39℃;中心城区晴间多云,气温29~38℃。
4日白天到夜间(4日8时—5日8时),各地多云到晴, 午后局地有阵雨或雷雨,气温22~40℃;中心城区晴间多云,气温28~39℃。
5日白天到夜间(5日8时—6日8时),西部地区多云, 其余地区多云到晴,午后局地有阵雨或雷雨,气温21~38℃;中心城区多云间晴,气温27~37℃。
未来一周
高温将陆续覆盖我国大片区域
且强度加强
部分地区高温天天可见
暑热或贯穿全天
热热热!
7月2日
国家疾病预防控制局联合
中国气象局发布
首个全国高温健康风险预警!
南北方多地桑拿天持续
江苏、河南等地高温健康风险极高
未来一周,在副热带高压的掌控下,以江南地区为中心,高温天气将大面积向外扩展,华北南部、黄淮至江南、华南的大部地区都将体验“蒸桑拿”,山东、河南、安徽、江苏、湖北、浙江等地还可能出现40℃及以上的酷热天气。不仅白天热,不少地方夜间最低气温也可达30℃左右,可谓是昼蒸夜煮连轴热。

从首次发布的高温健康风险预警来看,2日20时至3日20时——
华北南部、黄淮、江淮、江汉、江南北部、东北地区北部及内蒙古、新疆等地高温健康风险较高,建议大家使用空调等降温设备调节环境温度,保持室内凉爽,及时补充水分,外出穿轻便宽松衣物,减少户外剧烈活动。
江苏、山东、河南、安徽、黑龙江等地的部分地区高温健康风险高,建议公众减少户外活动,体温较高时可用冷水进行物理降温,如果出现中暑先兆症状,及时使用解暑药品。
持久的高温高湿,对身体健康会带来威胁,增加中暑和心脑血管等慢性病的急性发作风险。高温健康风险极高的区域主要出现在江苏北部、山东中东部、河南东部、安徽北部、黑龙江东北部等地的部分地区,建议当地公众不要在高温时段外出,如果出现头晕、乏力、多汗、心悸、皮肤灼热等不适症状,及时使用解暑药品,严重时立即就医,警惕热射病的发生。
高温带来的不仅仅是体感不适,还可能在短期内对健康造成一系列危害,严重时甚至危及生命。专家表示,高温下,人体排汗机制可能崩溃,引发一系列热相关疾病。轻则出现热疹、热水肿、热晕厥,重则发生重症中暑,如不及时救治,会危及生命。同时,高温还是多种慢性疾病的“催化剂”,可加剧循环、呼吸、泌尿及精神心理疾病的发生发展。因此,及时关注预报预警信息,提前做好防护措施,才能最大程度降低高温健康风险。
全国高温健康风险预警产品首次发布
与高温预警有何不同?
中国气象局公共气象服务中心副首席李怡介绍,与气象部门发布的常规高温预警不同,高温健康风险预警更多表征了高温对健康的影响,与疾病风险关联,反映了温度升高可能导致疾病风险的增加。
从预警分级标准来看,高温健康风险预警并非依据单一气温要素,而是根据高温与循环系统疾病、呼吸系统疾病的超额死亡率的暴露反应关系分析得出。它的等级由日平均气温和日最高气温两项风险阈值指标来划分,分为低风险、中等风险、较高风险、高风险、极高风险,其中低风险和中等风险属于健康风险监测和警示阶段,不面向公众发布。
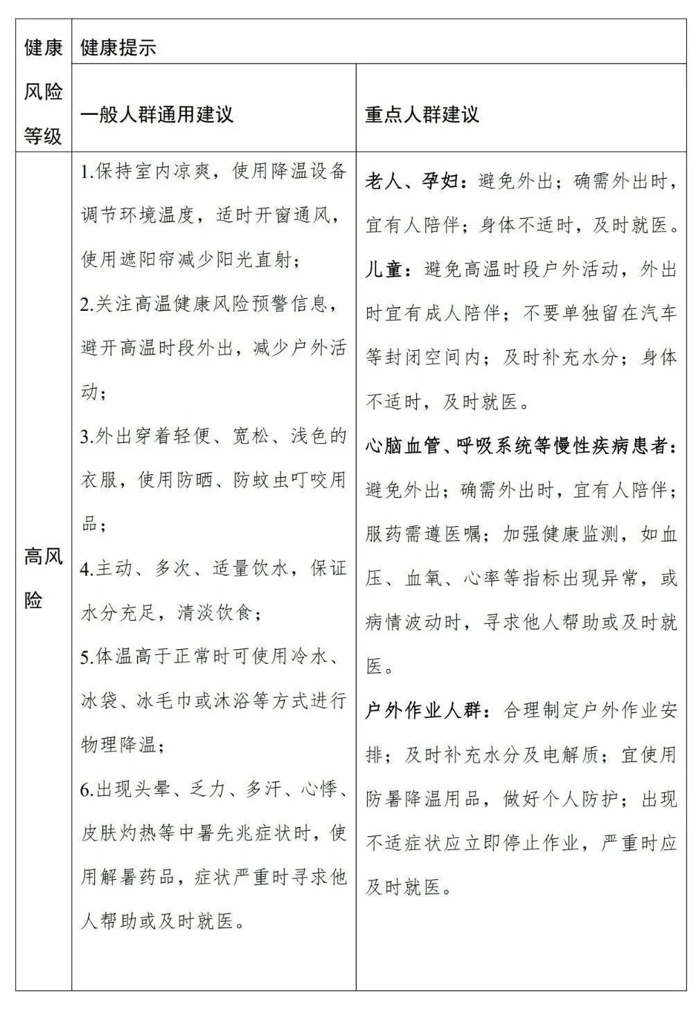
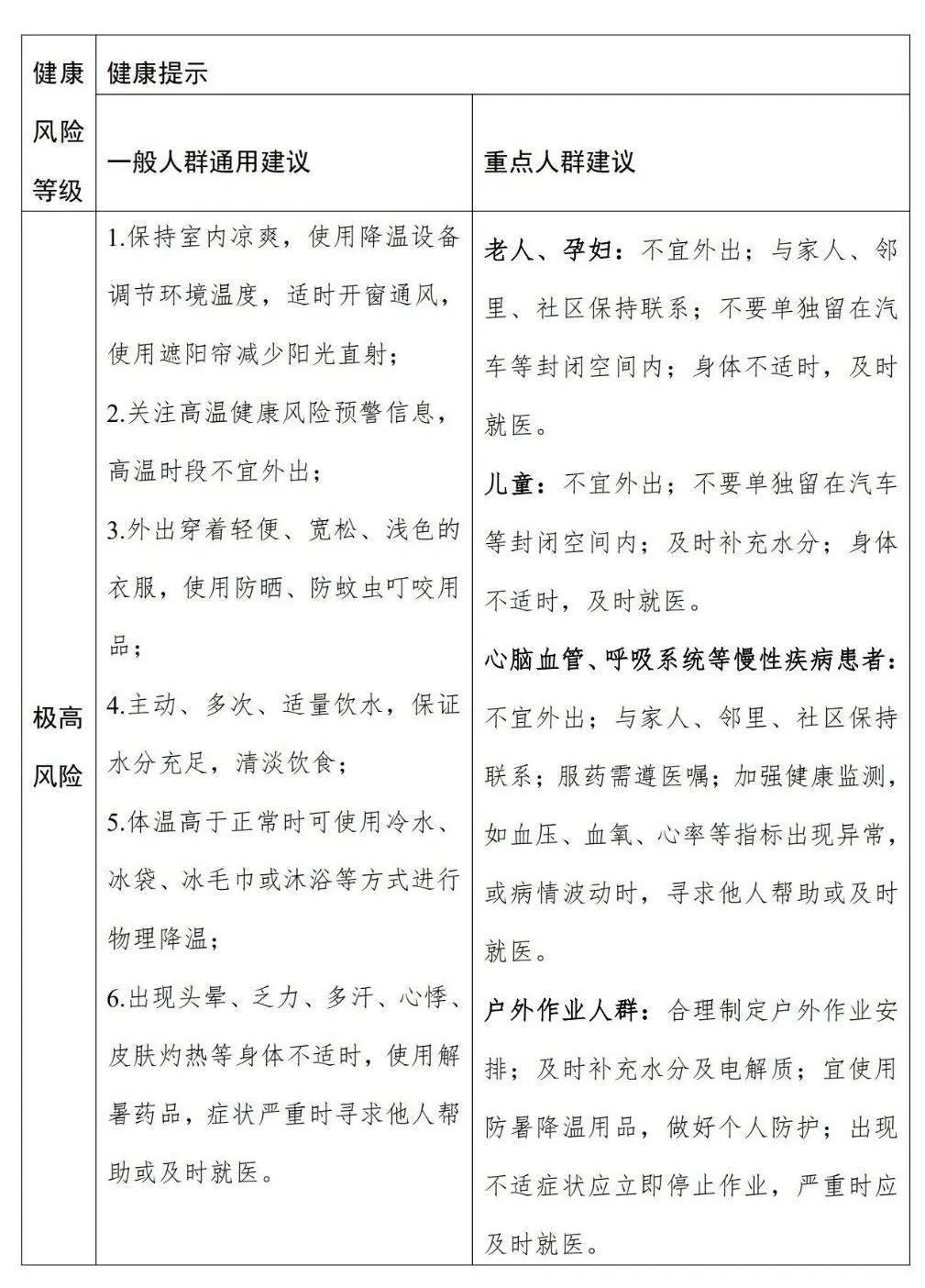
关于高温健康风险分级健康提示
一起了解↓↓↓



综合丨央视新闻、中央气象台、重庆天气、重庆广电-第1眼TV
点击右上角
微信好友
朋友圈

点击浏览器下方“
”分享微信好友Safari浏览器请点击“
”按钮

点击右上角
QQ

点击浏览器下方“
”分享QQ好友Safari浏览器请点击“
”按钮
