中央气象台7月3日06时继续发布高温黄色预警,来看河南的情况,刚刚送走雷雨,一个巨大的“蒸笼”就从今天起笼罩河南全省。
全国气象信息显示,强大的“西太平洋副热带高压”已经就位,从今天起,它将牢牢控制我省。
它带来的可不是干热的“烧烤”模式,而是高湿度加持下的“桑拿”模式,一场严峻的高温考验正式拉开序幕。
今天,全省大部最高气温将升至35℃以上,黄淮之间部分县市可达37℃,西部局部甚至会冲击39℃。

但今天天气最大的特点,也是最需要警惕的,并不是温度计上的数字,而是我们的“体感温度”。由于这次高温过程伴随着很高的空气湿度,就像把我们放进了一个巨大的、无形的蒸笼里,汗水难以蒸发,身体散热会非常困难,感觉上会远比实际气温更热、更难受。

据河南气象台预计,我省北部、中西部部分地区的体感温度将轻松超过45℃,局地体感温度甚至可能飙升到50℃以上! 这种“高温+高湿”的组合,是中暑最危险的“催化剂”。

7月2日18时,国家疾病预防控制局和中国气象局联合发布首个国家级高温健康风险预警↓↓

根据预警,7月2日20时至3日20时,华北南部、黄淮、江淮、江汉、江南北部、东北地区北部及内蒙古、新疆等地高温健康风险较高(黄色预警);江苏、山东、河南、安徽、黑龙江等地的部分地区高温健康风险高(橙色预警);其中,江苏北部、山东中东部、河南东部、安徽北部、黑龙江东北部等地的部分地区高温健康风险极高(红色预警),公众可关注预警信息变化,避开高温时段外出,减少户外活动,保证充足饮水。
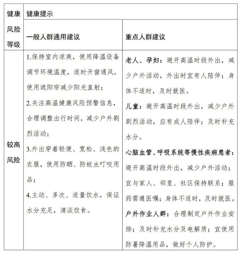
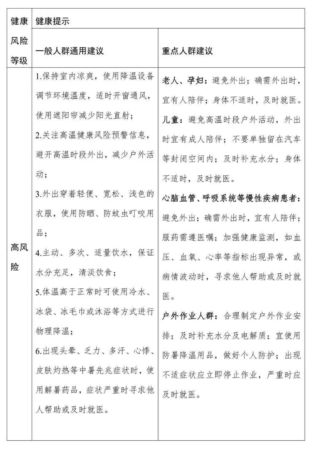
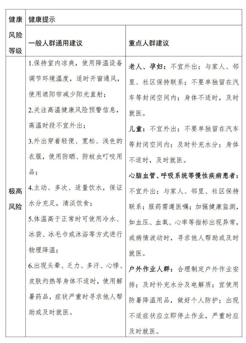
高温健康风险分级健康提示
一起了解↓↓



综合:中国天气网、央视新闻、大河报等
点击右上角
微信好友
朋友圈

点击浏览器下方“
”分享微信好友Safari浏览器请点击“
”按钮

点击右上角
QQ

点击浏览器下方“
”分享QQ好友Safari浏览器请点击“
”按钮
