人民网北京7月1日电 (欧阳易佳)7月1日18时,水利部和中国气象局联合发布橙色山洪灾害气象预警。
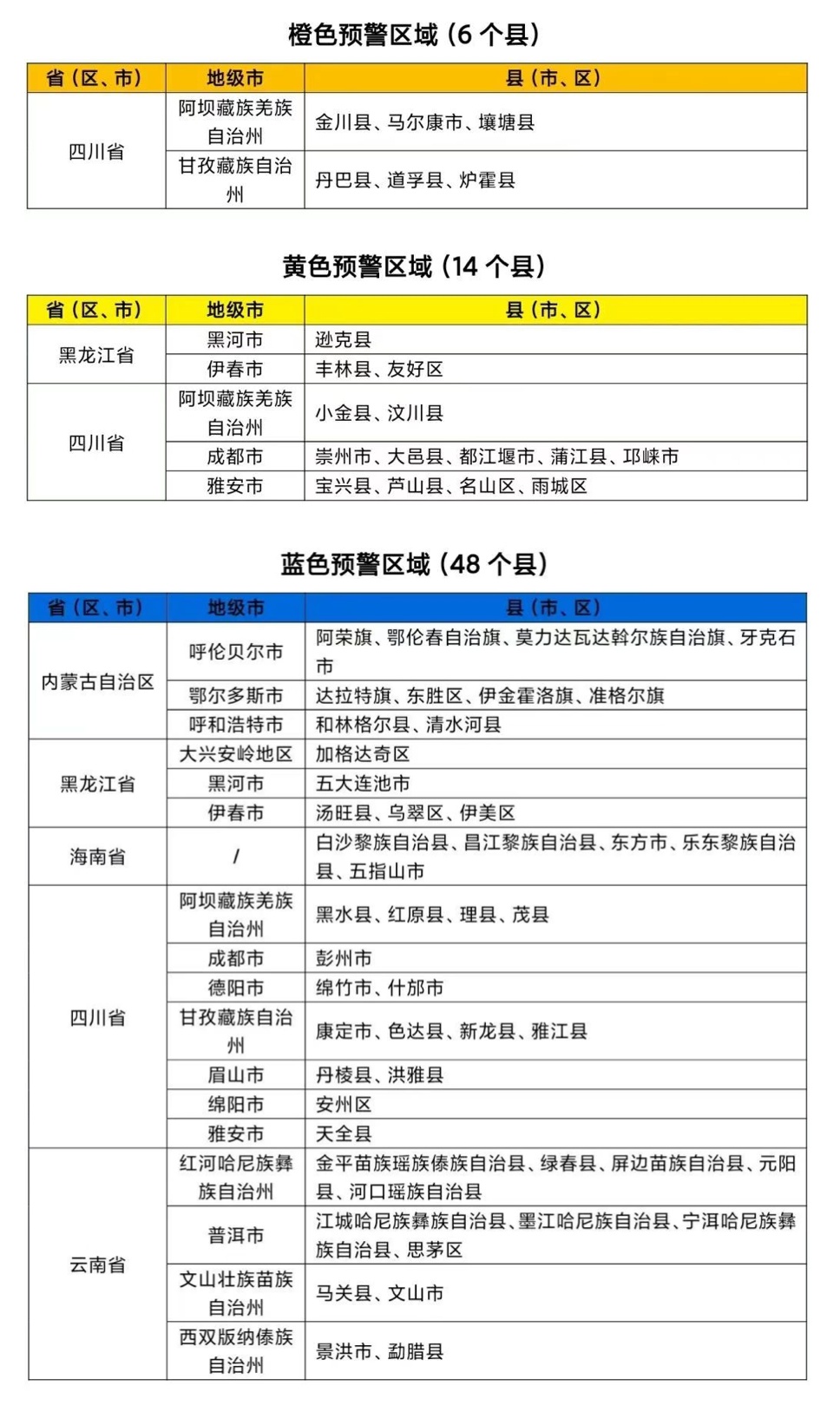
预警显示,7月1日20时至7月2日20时,黑龙江北部、四川中部等地部分地区发生山洪灾害可能性较大(黄色预警),其中,四川北部局地发生山洪灾害可能性大(橙色预警),预警区域涉及的县(市、区)见下表。其他地区也可能因局地短历时强降水引发山洪灾害,请各地注意做好实时监测、防汛预警和转移避险等防范工作。

图片来源:中国水利
作者:欧阳易佳
点击右上角
微信好友
朋友圈

点击浏览器下方“
”分享微信好友Safari浏览器请点击“
”按钮

点击右上角
QQ

点击浏览器下方“
”分享QQ好友Safari浏览器请点击“
”按钮
