近日,广东疾控发文称,近期该省发生1例狂犬病病例,病人被狗咬伤,5天后伤人犬死亡。
据了解,该病例受伤后一直没有前往犬伤门诊进行规范处置,约3个月后出现恐风、狂躁等发病症状,发病3天后深度昏迷,医治无效死亡。
随着气温逐渐升高,动物致伤也进入高发阶段,而猫和狗就是离我们生活最近的可能携带狂犬病毒的动物。长沙市第一医院南院门急诊部主任、动物咬伤暴露后预防处置专家刘凤娥介绍,狂犬病俗称“疯狗病”,又称恐水病,是由狂犬病病毒引起的一种人畜共患的急性传染病,临床表现为特有的恐水、怕风、咽肌痉挛、进行性瘫痪等。
狂犬病的潜伏期一般为1~3个月,极少数情况可短至1周,罕见的可长达1年以上。刘凤娥表示,狂犬病病毒主要通过患狂犬病动物咬伤传播,也可由带病毒动物抓伤或其唾液污染伤口或黏膜所致,少数可在宰杀、剥皮、切割等过程中被感染。即便只是被犬、猫等动物的牙齿或爪子刮出一道红色的印痕,没有出血,也要引起足够的重视,守好“伤后处置”的最后防线。在遭受携带狂犬病病毒动物咬伤后,病毒会在伤口局部“停留”,患者在病毒侵入中枢神经系统之前,有短暂的时间窗可以寻找医疗帮助,因此,狂犬病的预防就是与时间赛跑。
如不及时处置,一旦发作狂犬病,病死率接近100%。但狂犬病是一个可以预防的疾病,一旦被犬猫等动物抓咬伤,需要做好狂犬病预防处置。
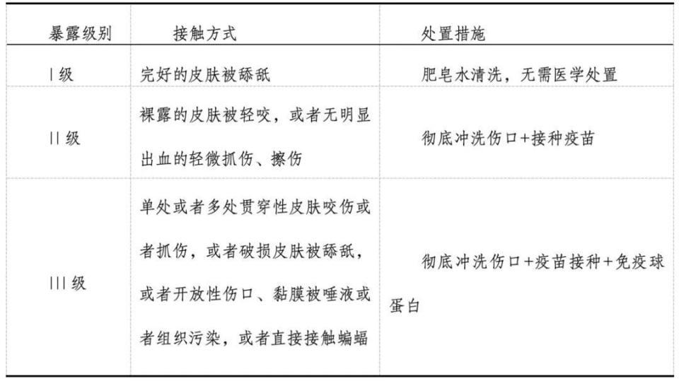
根据《狂犬病暴露预防处置工作规范(2023年版)》,被动物咬伤或抓伤后,需按暴露等级决定是否接种疫苗:

刘凤娥介绍,被猫狗致伤后,如果不能及时去医院,可直接使用肥皂水、流动的清洁的水、干净的饮用水对伤口进行冲洗,彻底清创冲洗15分钟以上,用干净的布或者毛巾覆盖住伤口后尽快就诊。通过冲洗还可以去除动物的口腔、爪子其他病原体,降低伤口发生感染的概率。
目前,狂犬病疫苗有两种接种程序。4针法:当天接种2剂,第7天、第21天各接种1剂;5针法:当天、第3天、第7天、第14天、第28天各接种1剂。无论哪种程序,都要应严格按照程序时间完成全程接种。
对于一些危险程度比较高的情况,伤者还应该注射狂犬病人免疫球蛋白,帮助在疫苗起效前,就近“俘获”还残留在伤口周围的狂犬病毒,减少侵入人体内部的狂犬病毒的数量,发挥第一线抵抗狂犬病毒的作用,构筑好免疫狂犬病毒侵袭的屏障,最大限度降低患上狂犬病的风险。
刘凤娥提醒,即使是被接种过狂犬病疫苗的宠物咬伤,也需要按程序处置。因为动物疫苗保护率并非100%,仍可能存在携带病毒的风险。同时,狂犬病疫苗非常安全,接种后少数人可能出现轻微不良反应,一般无需特殊处理,孕妇、哺乳期女性和儿童均可放心接种。
潇湘晨报记者梅玫
点击右上角
微信好友
朋友圈

点击浏览器下方“
”分享微信好友Safari浏览器请点击“
”按钮

点击右上角
QQ

点击浏览器下方“
”分享QQ好友Safari浏览器请点击“
”按钮
