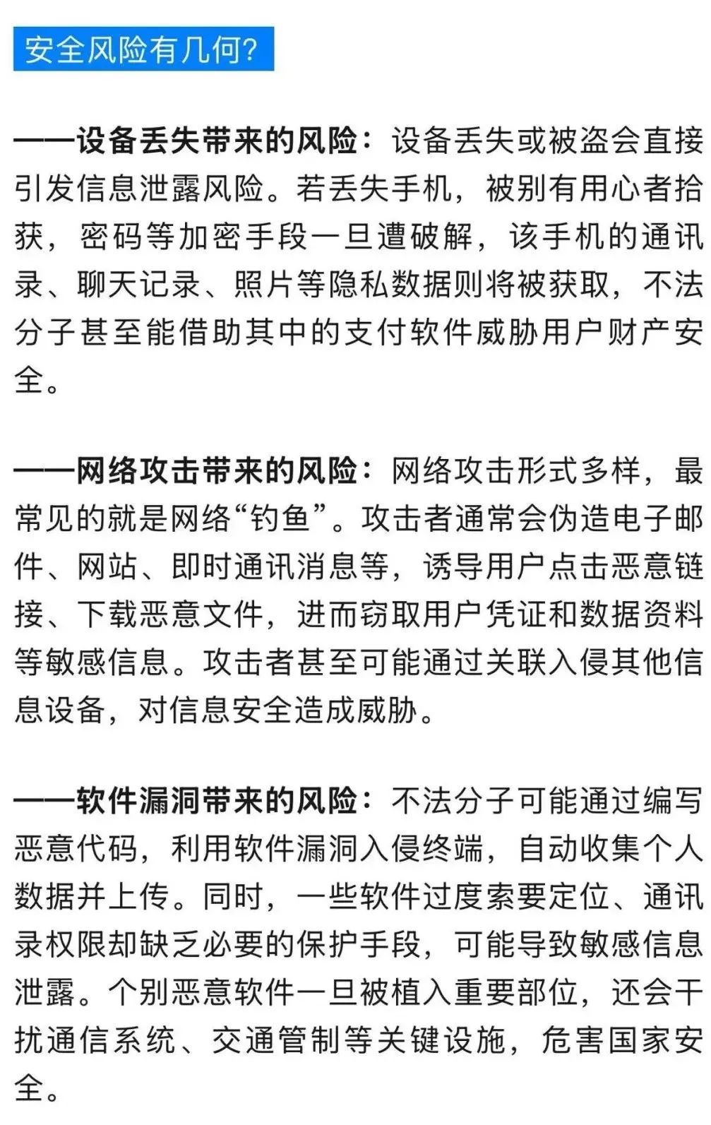
记者从国家安全部了解到,在数字化飞速发展的今天,手机、电脑、智能家电等个人终端已成为我们生活中不可或缺的部分。然而,个人终端在方便日常生活的同时,也存储着一些敏感数据信息,一旦遭受攻击或入侵,不仅会损害个人利益,还可能对国家安全造成危害。如何在享受终端设备为我们带来便利的同时,更好守护我们的数字人生,这里有一份个人终端安全指南,请查收。

安全防护有妙招

个人终端安全防护,不仅与个人隐私息息相关,更与国家安全紧密相连。每一次安全设置、每一项谨慎操作,都是在为筑牢网络安全防线、守护国家安全贡献力量。广大公民应增强个人终端防护意识,如发现遭受网络攻击,可通过12339国家安全机关举报受理电话、网络举报平台(www.12339.gov.cn)、国家安全部微信公众号举报受理渠道或直接向当地国家安全机关进行举报,共同汇聚起维护国家安全的钢铁长城。
转自:央视新闻客户端
点击右上角
微信好友
朋友圈

点击浏览器下方“
”分享微信好友Safari浏览器请点击“
”按钮

点击右上角
QQ

点击浏览器下方“
”分享QQ好友Safari浏览器请点击“
”按钮
