2025年高考进入倒计时,江苏各地纷纷开启“绿色护考”模式。从严格的噪声管控到贴心的交通保障,“护考天团” 用实际行动为考生筑牢后盾,提供满满的安全感。小苏精心整理了这份高考实用指南,愿你旗开得胜,金榜题名!

“禁噪 + 护航” 双管齐下,江苏各地 “绿色护考”模式已开启
为保障广大考生安心备考,江苏各地生态环境部门启动“绿色护考”行动,严格管控施工、娱乐、商业等噪声污染。

苏州噪声管控通告
其中,苏州5月23日已进入“禁噪”模式,中高考前15日内及考试期间禁止一切产生噪声的建筑施工夜间作业。“禁噪”期间,苏州严格夜间施工作业证明审批,加强夜间值守和接处警工作,开展巡查严管噪声和废气问题,为广大考生提供良好的复习和考试环境。

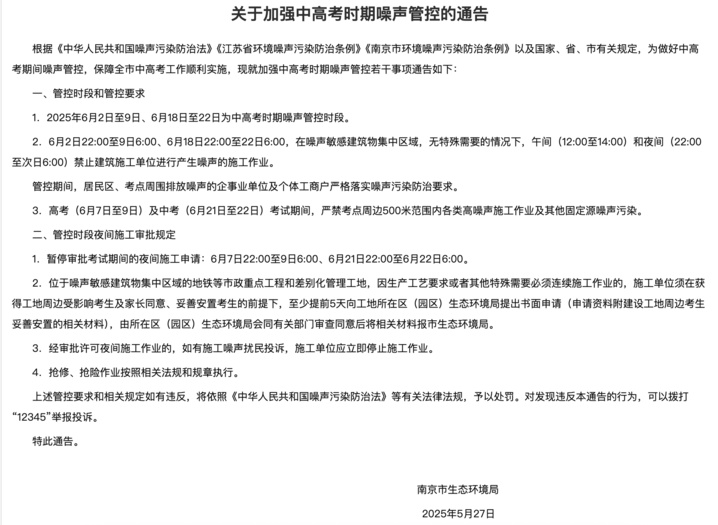
南京噪声管控通告
中高考期间,南京严禁考点周边500米范围内各类高噪声施工作业及其他固定源噪声污染。此外,南京暂停审批考试期间的夜间施工申请(6月7日22:00至9日6:00、6月21日22:00至6月22日6:00), 对于违反管控要求和相关规定的,将依照有关法律法规予以处罚,也欢迎民众监督举报。
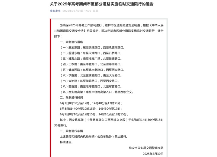
除了“禁噪”,南通、淮安、镇江等地发布考点周边道路临时管制措施,部分路段在考试时段禁止机动车通行(公交、送考等特殊车辆除外)。 考生及家长可通过当地交通信息平台查询具体管制路段与时间,建议提前规划路线,预留充足赴考时间。

南通交通管制通告

淮安交通管制通告

镇江交通管制通告
考生必读!高考全流程实用指南请收好
高考每一个细节都可能影响最终的发挥,小苏这份全方位高考前贴士请收好,助你从容应考,发挥最佳水平。
一、江苏高考全流程指南:从容应对每个环节
1、江苏省高考时间安排在6月7日至9日。

2、强基计划测试
南京大学校测时间为6月17日。
东南大学校测初试时间暂定为6月15日,以学校公布为准。
3、综评校测
根据此前报道,江苏开展综评招生的高校校测时间大约在6月15日前后。
4、高考成绩查询
高考后,江苏省将陆续公布2025年高考成绩和高考录取控制分数线,请考生及时关注查询。
5、志愿填报
江苏考生志愿填报分为两个阶段,具体为:
第一阶段:6月28日至7月2日,填报本科院校专业组志愿;第二阶段:7月27日至28日,填报专科批次院校专业组志愿。凡未被第一阶段各批次高校录取的考生均可填报,包括普通类、体育类、艺术类专科批次志愿。
6、军检面试
报考军事类院校的考生要根据通知,参加军检、面试等,请关注省级招办公布的相关信息做好准备,不要错过机会。
二、考前准备:细节决定成败

1、证件与文具清单
必带物品:身份证、准考证(建议多复印备份,分开存放)。
文具套装:2B铅笔(2-3支,提前削好或备自动铅笔)、黑色签字笔(2支)、橡皮、直尺、圆规等,用透明笔袋统一收纳。
2、饮食与作息管理
保持日常饮食习惯,避免辛辣、油腻及易过敏食物,保证蛋白质与维生素摄入。
考前按考试时间调整生物钟,上午9点、下午3点可安排模拟答题,保持思维活跃度。
3、心理调适技巧
每天预留30分钟放松时间,如散步、听音乐,避免过度刷题导致焦虑。默念积极心理暗示语,增强自信心。
4、特别提醒
考试期间,不要携带钥匙、耳机、充电器、磁卡、打火机以及金属制作的手镯、戒指、项链、发卡等物品;尽量不穿戴有金属装饰品的衣服、鞋帽等,避免反复安检,影响正常入场考试。
三、突发情况应对方案
1、走错考点/延误时间:考前一天实地踩点,记录考点地址与交通路线;考试当天提前1小时出发,如遇堵车可向交警出示准考证求助(部分城市设 “高考绿色通道”)。
2、忘带证件/文具:立即联系家长送达,或向监考老师说明情况(监考组一般备有备用文具);身份证丢失可到考点附近派出所开具临时证明。
3、身体不适:考前备好常用药品(如退烧药、肠胃药),考试中如有头晕、恶心等症状,及时举手报告监考老师。
亲爱的江苏考生们,高考的号角已经吹响!请相信,你们不是一个人在战斗。全省的“护考天团”正全力以赴,为你们保驾护航;家人、老师、朋友都在默默支持,为你们加油鼓劲。最后, 小苏送上江苏20位高校校长的高考寄语,衷心祝愿每一位江苏考生:旗开得胜,马到成功,金榜题名!
(我苏客户端综合自江苏省教育新闻、江苏招生考试、苏州发布、南京发布、淮安发布、江海南通、镇江发布、央视新闻等 )
点击右上角
微信好友
朋友圈

点击浏览器下方“
”分享微信好友Safari浏览器请点击“
”按钮

点击右上角
QQ

点击浏览器下方“
”分享QQ好友Safari浏览器请点击“
”按钮
