滑翔伞被吸至高空事件调查报告公布

2025-05-28 16:58来源: 央视新闻

调查问题加载中,请稍候。
若长时间无响应,请刷新本页面

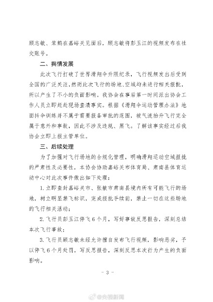
5月28日,甘肃省航空运动协会发布关于彭玉江在祁连山区域飞行事件的报告,飞行员彭玉江停飞6个月。

滑翔伞被吸至高空事件调查报告公布

滑翔伞被吸至高空事件调查报告公布

滑翔伞被吸至高空事件调查报告公布

滑翔伞被吸至高空事件调查报告公布

[责任编辑: ]
阅读剩余全文(
为你推荐
12月16日,医务人员在建德市梅城镇宝华洲未来社区智慧健康站为老人测血糖。浙江杭州建德市山区广袤、村落分散,为破解群众“看病远、看病难、看病繁”的民生痛点,当地筹措专项资金,在医疗资源短缺、人口相对聚集的中心村布局建设15家乡村区域医疗中心,同时搭建智慧健康站,开通巡回诊疗车,织密“15分钟医疗卫生服务圈”,让山区群众在家门口就能享受到高质量健康服务。
17
12月以来,哈尔滨进入冬季旅游旺季,中央大街上游人如织。中央大街始建于1898年,全长1450米,由87万多块“面包石”铺成,被誉为“万国建筑博物馆”,汇集了新艺术运动、巴洛克、文艺复兴等欧式风格的街路上,游人随意打卡即出片,复古与氛围感拉满。
17
贵州省林业科学研究院科研团队在贵州习水国家级自然保护区开展野生植物资源调查时,发现一种形态独特的小檗科鬼臼属植物。(黄郎摄)  “‘习水八角莲’的发现,为药用植物资源库增添了珍贵的新样本,其活性成分与药理机制也值得进一步深入研究。
17
当日,全国第十二届残疾人运动会暨第九届特殊奥林匹克运动会闭幕活动在深圳举行。当日,全国第十二届残疾人运动会暨第九届特殊奥林匹克运动会闭幕活动在深圳举行。当日,全国第十二届残疾人运动会暨第九届特殊奥林匹克运动会闭幕活动在深圳举行。
16
这是12月15日在哈尔滨市群力音乐公园拍摄的大雪人(无人机照片)。12月15日,哈尔滨市群力音乐公园大雪人完成主体建设,进入到最后的细节打磨阶段。12月15日,哈尔滨市群力音乐公园大雪人完成主体建设,进入到最后的细节打磨阶段。
16
12月15日,游客在江苏兴化里下河国家湿地公园赏景游玩(无人机照片)。12月15日,群鸟在江苏兴化里下河国家湿地公园栖息(无人机照片)。12月14日,在福建省南平市顺昌县高阳乡大富村的龙山观景台,游客自驾观看日出云海(无人机照片)。
16
重庆市石柱土家族自治县冷水镇地处渝鄂交界的武陵山区,平均海拔约1400米,森林覆盖率85%,生态资源丰富。
15
甘肃省陇南市地处秦岭和岷山两大山系交会地带,崇山峻岭间孕育出花椒、油橄榄、茶叶、柑橘等一大批特色农产品。甘肃省陇南市地处秦岭和岷山两大山系交会地带,崇山峻岭间孕育出花椒、油橄榄、茶叶、柑橘等一大批特色农产品。
15
12月14日,河南新乡原阳县陡门乡徐庄村,陈氏面塑新年订单火爆。12月14日,河南新乡原阳县陡门乡徐庄村,陈氏面塑新年订单火爆。12月14日,河南新乡原阳县陡门乡徐庄村,陈氏面塑新年订单火爆。
15
12月13日,人们在侵华日军南京大屠杀遇难同胞纪念馆参加“烛光祭”活动。入夜,各界人士在侵华日军南京大屠杀遇难同胞纪念馆集会,为南京大屠杀死难者举行“烛光祭”,寄托哀思,祈愿和平。
14
载入更多资讯
返回
返回

点击右上角微信好友

朋友圈

点击浏览器下方“”分享微信好友Safari浏览器请点击“”按钮

点击右上角QQ

点击浏览器下方“”分享QQ好友Safari浏览器请点击“”按钮