5月20日凌晨
贵阳上空闪电划破天际
雷声轰鸣
朋友圈也瞬间“炸裂”——
“被雷震醒的我,以为外星人攻打地球了!”
“这闪电频率,贵阳是在拍科幻大片吗?”
这场雷暴不仅点亮了夜空
更点燃了大家的热烈讨论
有些留言,看了想点赞
有些留言,看了想挥小拳拳
今天带大家欣网友迷惑发言实录


实不相瞒
昨天小编我拿着计算器蹲在窗边…
数到第108次睡着了…





问得最多的就是闪电转瞬即逝
是谁数的?
据国家气象信息中心,我国已建成覆盖全国的雷电监测体系,包括国家级和地方级监测网络。贵州省自2007年建成省级闪电定位系统,可实时精准监测闪电发生的时间、位置和强度参数,具有高精度和高探测效率的特点。监测技术主要基于闪电产生的电磁光声信号,采用多种专业设备:大气电场仪监测地面电场变化,低频/甚低频系统实现大范围闪电定位,甚高频系统精细观测放电路径,配合人工观测记录雷暴日,以及光学设备记录雷击事件。这套多维度监测系统为雷电预警和灾害防御提供了可靠数据支撑。
所以闪电数的确是数出来的
但不是气象台工作人员数
更不是小编数的!
那么问题来了
雷电是如何发生的?
雷电是积雨云中电荷分布不均引发的放电现象,主要分为云闪(云内或云间放电)和地闪(云地间放电),两者比例约为3:1。
雷电现象包含“闪”与“雷”:闪电是放电通道中电流释放的强光;雷声则是电流加热空气产生冲击波的结果。雷声特性与距离相关:近处为爆裂声,远处呈隆隆声。由于光速(约3亿米/秒)远快于声速(约340米/秒),人们总是先见闪电后闻雷声。本质上,“闪电”“雷电”“打雷”都是同一自然现象的不同表现。

雷电一般产生于对流发展旺盛的积雨云中。来源:《气象知识》
贵阳市气象台工作人员石奎
也在评论区第一时间下场
给网友答疑解惑

(PS:小编这种睡觉很容易醒的体质 实名羡慕这几个网友的睡眠质量)




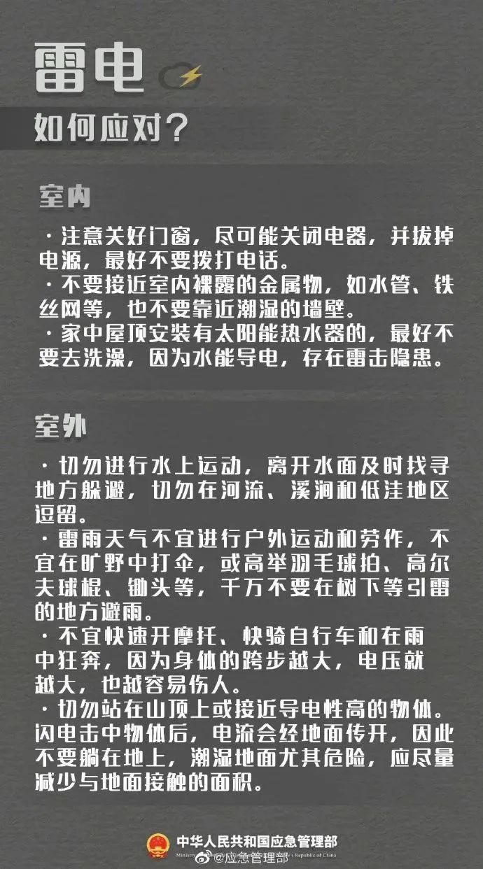
小满,是夏季的第二个节气。到了此时节意味着进入了雨季,雨水开始增多,且往往会出现持续大范围的强降水。南方地区往往会出现持续大范围的强降水,造成暴雨或特大暴雨。同时,冷暖交汇频繁,强对流天气也时有发生,要特别警惕暴雨、狂风、雷电等天气。日前,贵州省地质灾害防治指挥部对贵阳市、六盘水市、毕节市、黔东南州启动了地质灾害IV级预警响应。



面对极端天气
预防和正确应对很重要
这份暴雨应对指南
收藏、点赞、转给需要的人
转自:动静贵州
点击右上角
微信好友
朋友圈

点击浏览器下方“
”分享微信好友Safari浏览器请点击“
”按钮

点击右上角
QQ

点击浏览器下方“
”分享QQ好友Safari浏览器请点击“
”按钮
