5月18日,有网友发视频称,山西晋城陵川县一户外徒步线路有驴友坠崖。
19日上午,有知情人表示,该驴友身体没有大碍。当地夺火乡政府工作人员告诉上游新闻记者,目前已经封闭该线路。据当地救援队介绍,5月4日已经有一名驴友在这条线路上坠崖受伤,全身多处骨折,目前仍在医院治疗。

5月18日,一名驴友在“巨蟒之眼”一处悬崖处坠落。视频截图
5月18日,有多位户外爱好者发视频称,当天在徒步线路“巨蟒之吻”的一处悬崖,有驴友在下降过程中不慎坠崖。视频显示,一名驴友从十多米高的悬崖上摔进山体的一处缝隙中,旁边的人也在惊慌大喊。
19日上午,一位户外领队告诉上游新闻记者,这名驴友来自河南一个户外团队,万幸的是坠崖后身体并没有大碍。“下降时没有做好安全措施,幸好悬崖下有些虚土。”
据介绍,“巨蟒之吻”是目前南太行最火的户外线路之一,从陵川县夺火乡箭眼山村的柳树圪坨起步,途中经过一处天生桥,因远远望去就像一对接吻的蟒蛇,被网友称为“巨蟒之吻”或“蟒蛇之吻”。该线路全程5-6公里,耗时6-7小时,最后返回柳树圪坨,徒步该线路沿途要进行多次断崖速降。

夺火乡政府发通知关闭“巨蟒之吻”线路。网络图
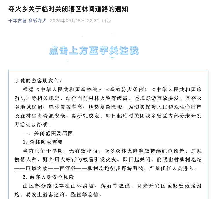
19日上午,上游新闻记者注意到,夺火乡政府在18日发布了关于临时封闭“巨蟒之吻”线路的通知。该通知称,“1.当前正值干旱期,无有效降雨,全乡森林火险等级持续红色预警,违规携带火种、野外用火等行为极易引发火灾。即日起关闭:箭眼山村柳树圪坨——巨蟒之吻——百河谷——柳树圪坨徒步野游路线,严禁任何人员进入;2.山区部分路段存在山体滑坡、落石等隐患,且未开发区域缺乏救援设施,易发生游客迷路、坠崖等险情;3.未开发路段缺乏生态保护措施,游客活动易破坏植被、污染环境,威胁区域生态平衡。”
夺火乡政府工作人员告诉上游新闻记者,目前已经封闭该线路,建议户外爱好者近期暂停登山,其他正常的景区路线仍然可以游玩,但不要往山里走。对于有人坠崖一事,该工作人员表示,没有听说。

5月4日,修武县斑马救援队救出一名在“巨蟒之眼”线路上坠崖的驴友。视频截图
5月19日上午,河南修武县斑马救援队一位负责人告诉上游新闻记者,5月4日他们救助了一名在“巨蟒之吻”线路上坠崖的驴友。这名驴友胳膊和腿多处骨折,肋骨也断了两根,救援队靠人员接力的方式耗时13小时从峡谷中将其救出,目前该驴友还在医院接受治疗。该负责人介绍,这条“巨蟒之吻”线路并不在正规景区内,是驴友自己开发的野游线路。
上游新闻记者 汤皓
点击右上角
微信好友
朋友圈

点击浏览器下方“
”分享微信好友Safari浏览器请点击“
”按钮

点击右上角
QQ

点击浏览器下方“
”分享QQ好友Safari浏览器请点击“
”按钮
