5月16日6时,中央气象台发布大风蓝色预警、强对流天气蓝色预警、大雾黄色预警。
中央气象台5月16日06时继续发布大雾黄色预警
预计,5月16日白天至夜间,渤海海峡、黄海大部海域、辽东半岛东部沿岸海域、成山头附近海域、大连港、青岛港、日照港、连云港将有能见度不足1公里的大雾;此外,16日早晨至上午,山东半岛东部和南部、河南东部、安徽北部和南部、湖北东部、湖南北部、贵州东北部等地的部分地区有大雾,局地有能见度不足200米的强浓雾。
中央气象台5月16日06时发布强对流天气蓝色预警
预计5月16日08时至17日08时,内蒙古中部、山西北部、河北中北部、北京、天津、辽宁中南部等地的部分地区将有8-10级以上雷暴大风或冰雹天气,局地有11级雷暴大风或大冰雹;华北中北部、东北地区南部、江南中东部、西南地区东南部、华南等地的部分地区将有小时雨量大于20毫米的短时强降水天气,其中,湖南南部、江西东北部、福建西北部、贵州中南部、广西西北部、广东西北部等地的部分地区小时雨量大于50毫米。预计,强对流的主要影响时段为今天午后至前半夜。
中央气象台5月16日06时继续发布大风蓝色预警
预计,5月16日08时至17日08时,新疆东部、内蒙古大部、甘肃北部、宁夏中北部、陕西北部、山西大部、河北、北京、天津、山东北部、辽宁中西部等地部分地区有5~6级风,阵风7~8级,其中新疆东部、内蒙古中部偏西地区、河北北部和西部等地局地有7~8级风,阵风9~11级,渤海、东海东北部海域将有7~8级、阵风9~10级的大风。5月17日08时至18日08时,新疆东部、内蒙古西部和东部、甘肃西北部、河北、北京、天津、山东大部、河南东部、安徽北部、辽宁中西部和辽东半岛、吉林西部和东南部、黑龙江西南部和东部等地部分地区有5~6级风,阵风7~8级,其中内蒙古东南部、河北北部和西部、辽宁西部、山东西部等地局地有7~8级风,阵风9~11级,渤海、渤海海峡、黄海北部和中部海域将有7~8级、阵风9~10级的大风。
因雾,河南多条高速路段禁止所有车辆上站!

河南省高速交警指挥中心最新:
一、高速公路路况信息:因雾,驻马店市、周口市域部分路段禁止所有车辆上站,因事故,洛阳市域部分路段禁止货车上站,其他高速公路收费站正常通行。
目前省内高速通行情况:
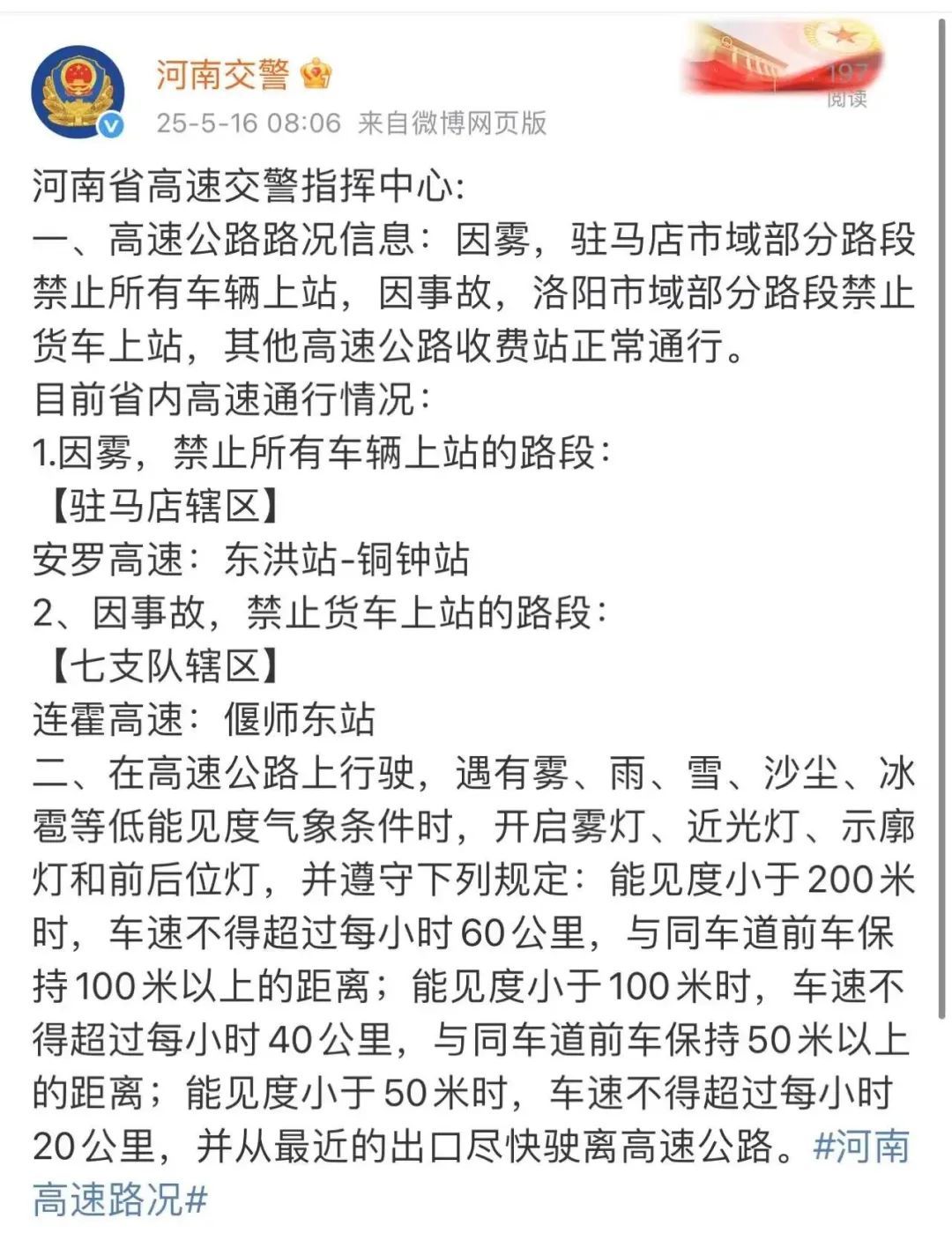
河南省高速交警指挥中心:
一、高速公路路况信息:因雾,驻马店市域部分路段禁止所有车辆上站,因事故,洛阳市域部分路段禁止货车上站,其他高速公路收费站正常通行。
目前省内高速通行情况:
1.因雾,禁止所有车辆上站的路段:
【驻马店辖区】
安罗高速:东洪站-铜钟站
2、因事故,禁止货车上站的路段:
【七支队辖区】
连霍高速:偃师东站
二、在高速公路上行驶,遇有雾、雨、雪、沙尘、冰雹等低能见度气象条件时,开启雾灯、近光灯、示廓灯和前后位灯,并遵守下列规定:能见度小于200米时,车速不得超过每小时60公里,与同车道前车保持100米以上的距离;能见度小于100米时,车速不得超过每小时40公里,与同车道前车保持50米以上的距离;能见度小于50米时,车速不得超过每小时20公里,并从最近的出口尽快驶离高速公路。

河南大风+高温+局部强对流天气持续
大象新闻记者5月16日从河南气象了解到,今天白天,全省晴天间多云,偏南风2到3级转3到4级,北中部阵风6到7级。今天凌晨到早上,东南部部分县市有雾,局部浓雾。今天傍晚到夜里,安阳、濮阳、新乡东部、开封东部、商丘多云,有分散性阵雨、雷阵雨,局部伴有雷暴大风等强对流天气;其他县市晴天间多云。全省西南风转西北风3到4级,中西部、北部阵风7级左右。最高气温:西北部、中部35到37度;其他县市31到33度。 最低气温:西部山区17到19度;西北部、中部23到25度;其他县市20到22度。截至早上六点五十,河南14个大雾、大风、干热风预警信号生效中。

明天,北部、南部多云;其他县市晴天间多云。全省偏北风或西北风4级左右,阵风6到7级,西部、北部8到9级。
18日,全省晴天间多云,偏南风3级左右,阵风6级左右。
郑州市: 今天白天到夜里,晴天到多云。西南风2到3级转3到4级,阵风6到7级。最高气温:35到36度。最低气温:25到26度。

综合:河南气象 河南高速公安
点击右上角
微信好友
朋友圈

点击浏览器下方“
”分享微信好友Safari浏览器请点击“
”按钮

点击右上角
QQ

点击浏览器下方“
”分享QQ好友Safari浏览器请点击“
”按钮
