5月13日,来伊份发布情况说明,再次回应粽子中吃出疑似创可贴:目前市场监督管理部门没有检查到任何不合格产品。

此前消息:
据媒体报道,江苏一名消费者苏女士5月10日发视频投诉,称在来伊份的粽子中吃出异物。
苏女士在视频中表示,给小孩喂粽子,在里面发现了带血的创可贴,并要求来伊份官方给一个明确的回应。根据消费者发布的视频,涉事产品为来伊份蜜枣粽。

“粽子吃出创可贴?”来伊份致歉,涉事产品全面下架
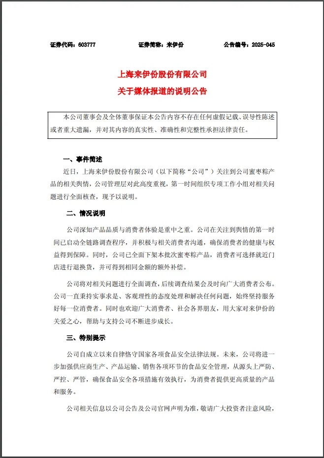
近日,有消费者投诉称,在来伊份的粽子中吃出异物。来伊份5月12日早间公告,公司关注到公司蜜枣粽产品的相关舆情,管理层第一时间组织专项工作小组对相关问题进行全面核查;已启动全链路调查程序,并积极与相关消费者沟通。
同时,公司已全面下架本批次蜜枣粽产品,消费者可选择就近门店进行退换货,并可得到相同金额的额外补偿。公司将对相关问题进行全面调查,后续调查结果会及时向广大消费者公布。

内容来自 来伊份官网
点击右上角
微信好友
朋友圈

点击浏览器下方“
”分享微信好友Safari浏览器请点击“
”按钮

点击右上角
QQ

点击浏览器下方“
”分享QQ好友Safari浏览器请点击“
”按钮
