4月24日,山西蒲县“聚宝盆”汽车炫锅场发生事故,致1人死亡,把刚刚兴起的这项网红极限挑战运动推上了风口浪尖。
从“湖北第一锅”开始,许多地方都开始效仿,就在山西事故发生的前一天,4月27日,又一个“汽车炫锅”在重庆“开锅”,并号称“山城第一锅”。
这口“锅”里,到底有什么名堂?
开业以来人气火爆
直播观众可达数十万人
4月30日,当地应急管理部门称事故发生于4月24日,事故原因还在确认中,目前已成立联合调查组。
视频显示,事发时,一辆黑色汽车正于场地内高速绕圈漂移,从坑底倒车向上行驶,随后突然冲向场地边缘。此时,两名工作人员正在坑边往坑中加水,其中一人躲避不及,被撞后倒地不起。据介绍,该事故导致被撞之人不幸身亡。

“越野刷锅”,又称“炫锅”“涮锅”,是一种挑战活动,指车辆在泥坑或沙坑中沿边缘绕圈行驶,以测试车辆性能和驾驶技术。
据了解,“聚宝盆”场地有一定深度,直径达30米,深度约5米,斜坡坡度约35度。相关介绍资料中提到:“(该场地)采用混凝土结构,配备循环水系统,既保证了家用轿车、城市SUV、跑车、硬派越野车的参与性,又保证了锅的湿滑度,极具挑战性和趣味性。”

“聚宝盆”场地建成后吸引大量观众
自建成开放后,“聚宝盆”因其独特的地形设计成为网红打卡点,吸引了众多越野爱好者前来参与、观看“刷锅”挑战。
一位越野爱好者告诉记者,观众在场地外围就能观看,现场直播氛围热烈,有时在线观看人数可达数十万人。为追求更刺激的效果,场内工作人员还会在坑内添加大量泥水和洗洁精,进一步增加地面湿滑程度,提升挑战难度。同时,他还向记者透露,“聚宝盆”场地目前已经暂停运营。
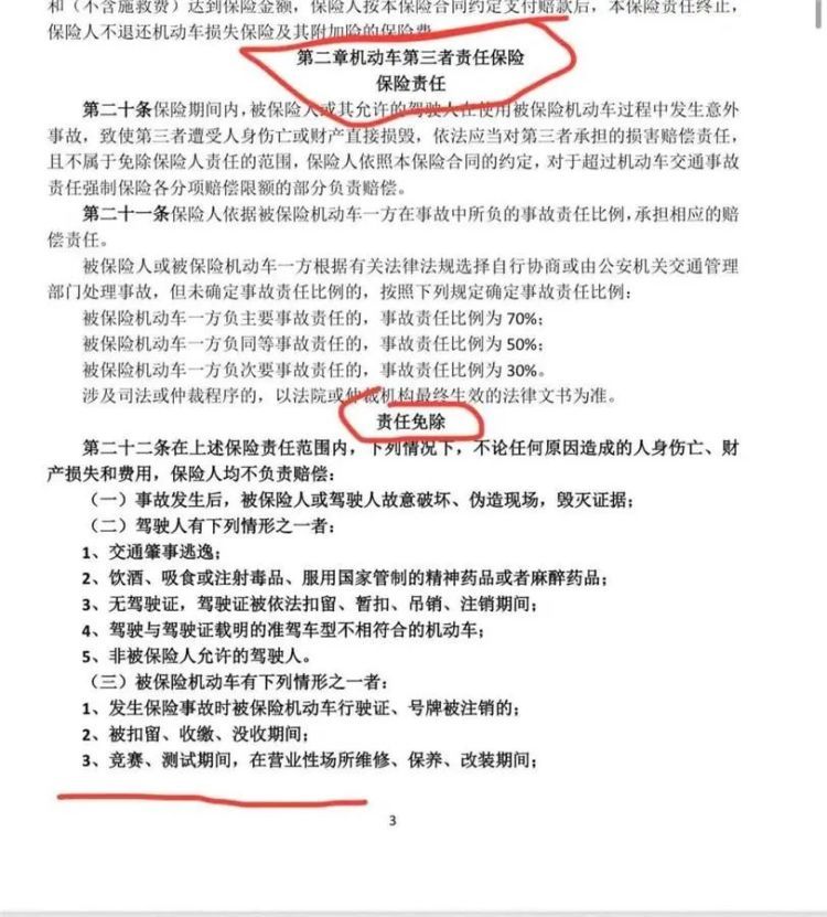
一名有十年从业经历的保险从业人员张先生向极目新闻记者介绍,该事故车辆交强险可以赔付法律规定的身故金,商业险部分的第三者险可能不赔付。据其介绍,根据机动车商业保险示范性条款相关规定,在竞赛、测试期间发生事故,第三者险不赔付;同样,在类似场所撞坏车子时,车损险也可能不赔。

保险条款截图。图源:极目新闻
该事故发生之后,很多汽车领域自媒体表示,汽车保险承保的是正常驾驶过程造成的交通事故赔偿责任,但是进入类似“炫锅场”的经营性越野场地之后,进行非必要的、与正常用车场景背离的驾驶行为则不在保险保障范围内。
记者就此事故的赔偿责任问题咨询了多名律师,他们也表示,根据商业保险相关规定,此类场所发生的事故,商业险可能不赔付,但具体还需看事故责任划分,如果商业保险不赔付,车主、经营场所等相关方面的责任划分清楚以后,受害方可主张赔偿权利。
类似“炫锅”并非只有一处
多地类似活动已暂时被叫停
据了解,蒲县“汽车炫锅”于4月22日正式对外开放,由当地的一名自媒体博主发起。而这样的“汽车炫锅场”在今年3月就已经出现在湖北,当时,被称为“湖北第一锅”的项目在网络上爆火,越野爱好者、自媒体博主纷纷前来“凑热闹”。不过,“湖北第一锅”在3月底被叫停,当地官方曾对此回应,“对越野爱好者来说是比较有趣的挑战,但安全隐患很明显,需要整改。”

网友在重庆一“炫锅场”内直播
“湖北第一锅”出现之后,其他一些地方开始效仿,于是有了“华中第一锅”、“鲁西南第一锅”……山西蒲县也不例外,建成了这个聚宝盆样式的越野场地。
4月27日,号称“山城第一锅”的重庆版“汽车炫锅”出现,封面新闻记者实地目测,“山城第一锅”周长大约两三百米,高度近十米,内部是水泥质地,外围都是泥土,场地整体呈现出一个炒锅造型。
不同于蒲县“聚宝盆”,“山城第一锅”场地四周搭设有钢架护栏,护栏与场地之间也有几米间隔,场地明确标有出入口。
这里的工作人员介绍称,体验一次“山城第一锅”的门票价格是59元,对于进入场地体验的车辆,并没有在车型作太多要求。当记者向工作人员提及蒲县出现的事故时,该工作人员表示,“(蒲县)只是车飞出来了,车和车主都没事。我们是正规的,不是那种‘野摊摊’。”

封面新闻记者实地观察重庆“山城第一锅”,因天气不好,没有车主体验。马嘉豪摄
随后,记者又询问“山城第一锅”项目是否向主管部门进行过报备,工作人员给出了肯定的答复。4月30日,记者联系到沙坪坝区土主街道市场监督管理所,工作人员经过查询后回复,“该公园的经营执照已在所里登记注册。”
但沙坪坝区文旅委工作人员向记者表达了另一层意见,园区内的卡丁车项目等已完成备案审批,“山城第一锅”的备案却并未完成,“因为我们也是第一次看到这个东西,之前市场上没有出现过类似的项目,可能是场地或者企业自己搞的一种娱乐活动,不在我们这里备案。”
该工作人员还表示,当时检查时,曾提醒园区要做好安全防护措施,加强管理。
记者了解到,或是受到“聚宝盆”汽车炫锅场事故的影响,有一些地方的“炫锅”活动被暂时叫停,甚至于一些类似的越野比赛活动也因此“停摆”,这也让准备在“五一”假期大干一场的经营者们颇为失望。
汽摩竞赛业内人士:
“汽车炫锅”项目缺定位,应加强监管
“我觉得主管部门应该加强监管,这个项目存在一定危险性。目前没有机构对‘汽车炫锅’进行准确定位,无法判断这是体育项目还是游乐项目。”从事了十多年汽摩竞赛的资深业内人士刘先生(化名)表示。
在刘先生看来,“汽车炫锅”项目存在的安全隐患其实不算小。“一是场地允许各种类型的车辆进入,不同车辆的性能差异,可能导致在场地内的行驶速度和操控性不同,增加了事故风险。”
刘先生还详细分析说,由于场地形状为“锅”形,但这个“锅”到底该设计成多大,并没有一定的安全规范或者标准,“就可能导致车辆在行驶过程中,可能出现倒扣这样的危险状况。也可能因为场地过小,像蒲县那样,车辆飞出场地。而场地过大,车辆无法上坡,一直横向行驶,又容易发生侧翻。”
刘先生表示,自己做了十多年汽摩赛事项目,每一次比赛前,无论是体育部门还是安全监管部门,都会与赛事主办方反复协商、详细研判各类风险,甚至还有一定的准入门槛,“所以希望主管部门能够加强对‘汽车炫锅’项目的监管,运营方也能切实承担起责任,做好场地安全保障工作,让更多人玩得高兴也玩得安全。”
综合封面新闻、扬子晚报、极目新闻
点击右上角
微信好友
朋友圈

点击浏览器下方“
”分享微信好友Safari浏览器请点击“
”按钮

点击右上角
QQ

点击浏览器下方“
”分享QQ好友Safari浏览器请点击“
”按钮
