再过几天,大家将迎来三天的清明假期,不过有些人下周可以放假一周。
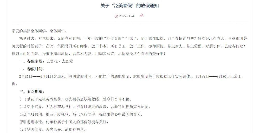
3月24日,宿州航空职业学院发布了一则《关于“泛美春假”的放假通知》。学院决定3月31日-4月6日全校放假,连续七天。该校下周将连续给全体师生放春假一周,让不少人心生羡慕。


学院号召所有师生,放下书本,所有员工,放下工作,抛却烦忧,带上家人,带上爱侣,呼朋引伴,去揽万里山河胜景,抒胸中澎湃激情,鼓励师生去赏花、去恋爱,去好吃好玩在春天,享受祖国最美大餐。
转自:合肥晚报
点击右上角
微信好友
朋友圈

点击浏览器下方“
”分享微信好友Safari浏览器请点击“
”按钮

点击右上角
QQ

点击浏览器下方“
”分享QQ好友Safari浏览器请点击“
”按钮
