记忆在大脑中的存储与演化是一个复杂且动态的过程,其中一些记忆能够随着时间的推移而愈发清晰,而另一些则逐渐模糊甚至消失。尽管已有研究表明,睡眠期间的记忆重激活是记忆巩固的重要环节,但海马体与新皮层在这一过程中的动态交互机制仍不明确。
近日,中国科学院心理研究所王亮研究组揭示了慢波睡眠期间记忆重激活的“回声”效应。该研究探索了海马体与新皮层在记忆重激活中的协同作用,以及这一过程如何受到睡眠阶段、神经振荡等因素的调控, 不仅有助于深化对记忆巩固机制的理解,还可能为记忆相关疾病的治疗提供新的思路。这一成果日前在国际学术期刊《自然·通讯》发表。
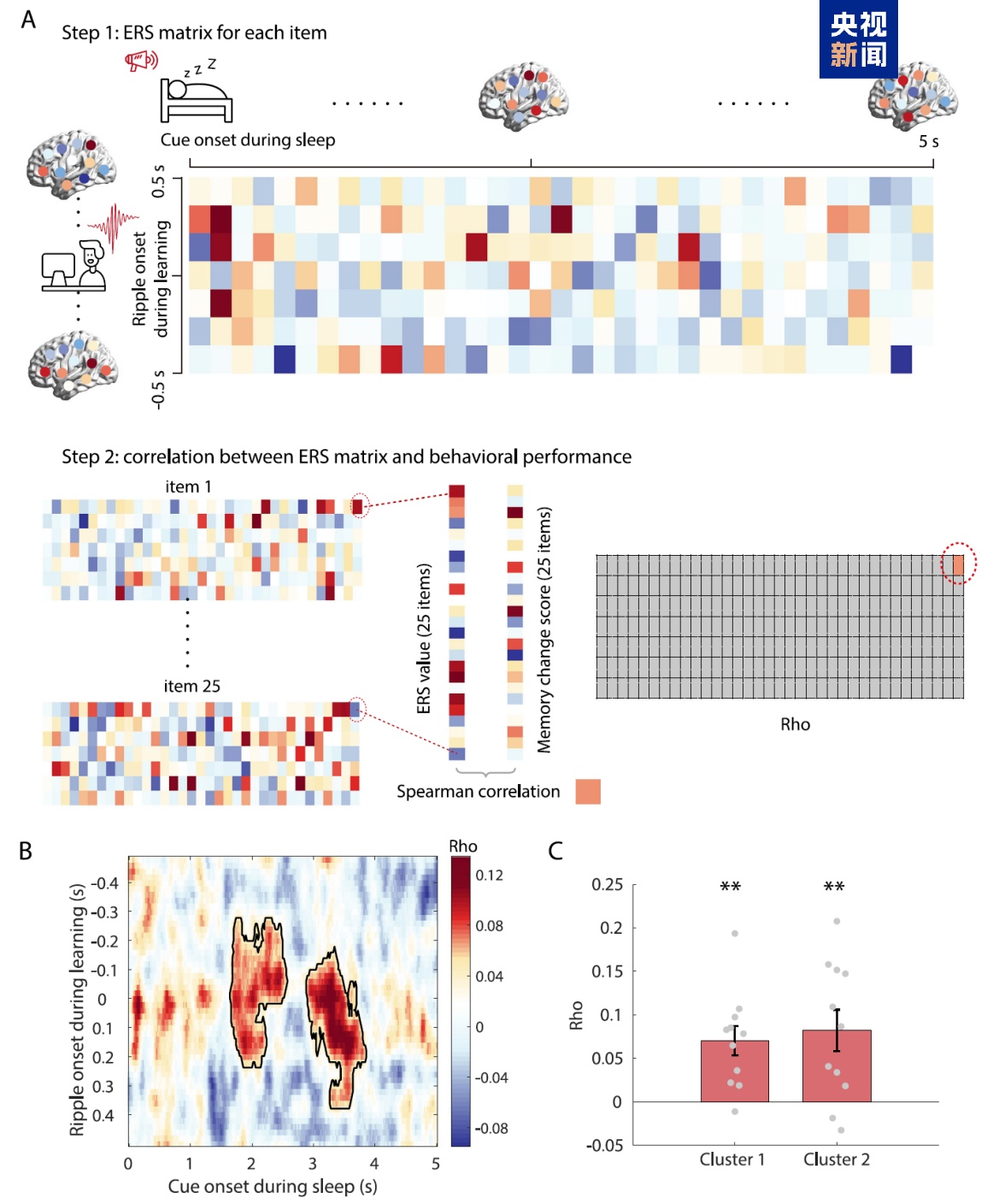
该研究结合人类颅内脑电技术与目标记忆重激活范式,探讨了记忆重激活期间海马体与皮层的神经活动特征与信息交互模式。研究发现,在慢波睡眠期间播放声音刺激之后,记忆信息会出现两次分离的重激活现象,第一次发生在声音播放之后的1.6到2.6秒,第二次发生在2.8到3.8秒。这一结果表明,深度睡眠期间的记忆巩固可能需要多次重激活。 这种现象好比记忆信息在大脑中以慢波振荡的节奏产生的“回声”,其原因可能是因为皮层和海马之间需要通过多次的信息处理来实现记忆的巩固。

△ 睡眠中的多次记忆重激活
结果发现,第一次重激活期间,记忆增强组的海马尖波涟漪活动显著增强,而在第二次重激活期间确没有此现象。与此相反,记忆增强组的皮层纺锤波活动在第一次重激活期间并没有变化,而是在第二次重激活期间显著增强。研究者进一步探究了海马-皮层同步性在两次再激活过程中的动态信息交互。结果表明,在第一次重激活过程中,记忆增强组海马-皮层的连通性显著增强,而在第二次重激活时连通性下降。 这种海马-皮层连通性的反转效应可能反映了海马与皮层在记忆重激活早期的耦合和随后的解耦合对记忆巩固的促进作用。
基于上述结果,研究团队提出了一种动态模型来描述慢波睡眠期间记忆巩固的过程。慢波睡眠期间播放的声音线索会诱发多次的皮层重激活,而且在重激活发生期间通过皮层和海马之间交替的耦合与去耦合选择性促进记忆巩固。

△ 睡眠中选择性记忆巩固的神经动力学模型
(总台央视记者 帅俊全 褚尔嘉)
点击右上角
微信好友
朋友圈

点击浏览器下方“
”分享微信好友Safari浏览器请点击“
”按钮

点击右上角
QQ

点击浏览器下方“
”分享QQ好友Safari浏览器请点击“
”按钮
