近日,
一则疑似“男子往海底捞锅里小便”
的视频,引发广泛关注。

3月6日,
海底捞官方账号
在相关视频下方回应称,
已向多地公安机关报案。
同日,
海底捞有关负责人对媒体记者称,
“就此视频片段,
公安机关已立案,
将全力配合相关部门溯源追查。”
3月8日,据上海市公安局黄浦分局通报称,目前,警方已依法对唐某、吴某作出行政拘留处罚。

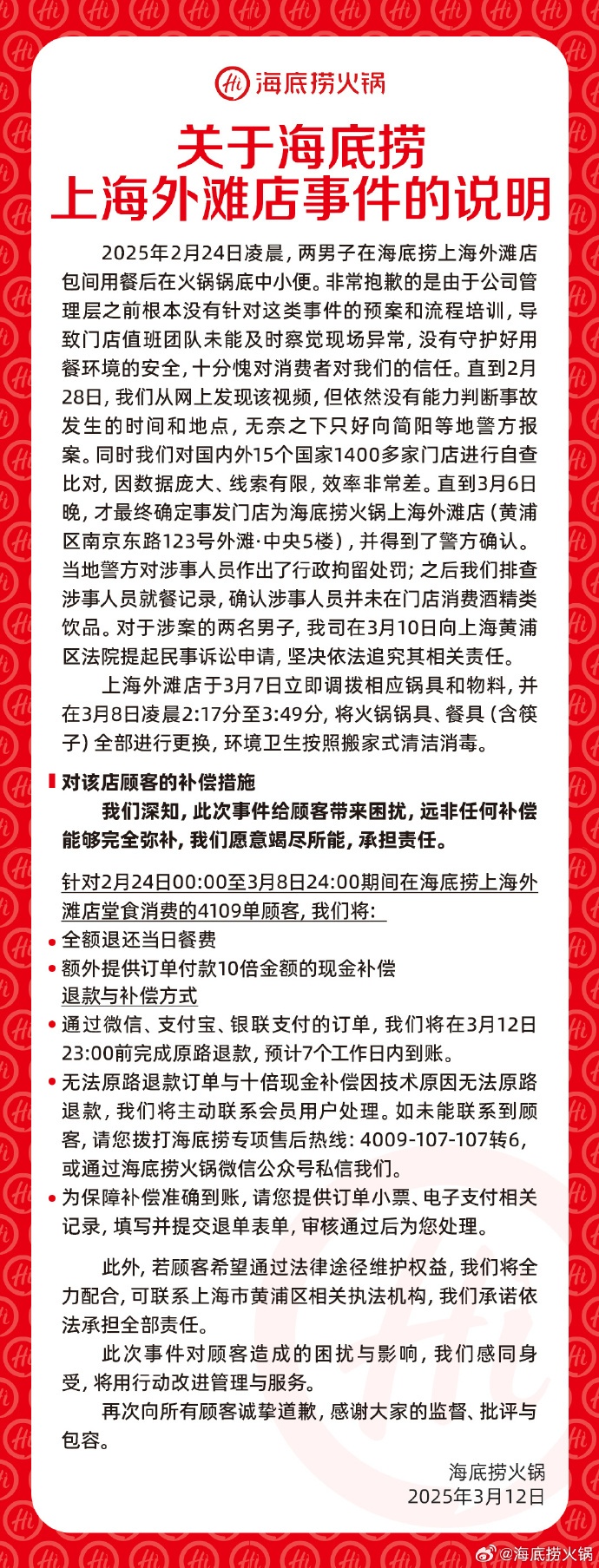
3月12日,@海底捞再度发表声明。声明中,海底捞称针对2月24日00:00至3月8日24:00期间在海底捞上海外滩店堂食消费的4109单顾客,将全额退还当日餐费,并额外提供订单付款10倍金额的现金补偿。此外,对于在火锅锅底中小便的两名涉案男子,海底捞已在3月10日向上海黄浦区法院提起民事诉讼申请,坚决依法追究其相关责任。

此事引发众多网友热议。
部分网友认为
该行为极其不道德,
破坏了公共用餐卫生安全;
也有网友认为,
尽管涉事男子为未成年人,
但年龄不应成为逃避责任的借口;
还有网友认为,
海底捞负有失察之责,
但对其给出的赔偿方案表示认可。

那么,
男子往海底捞锅里小便行为,
还可能面临哪些法律责任?
未成年人能因此免于责罚吗?
该男子的行为
侵犯了其他就餐顾客的
哪些合法权益?
其他就餐顾客是否有权向其进行索赔?
海底捞未及时发现该男子行为,
是否需要承担一定责任?
一起来看《法治日报》律师专家库成员、北京市盈科律师事务所高级合伙人于扬舟律师带来的专业解读!
1、男子往海底捞锅里小便的行为,可能面临哪些法律责任?未成年人能因此免于责罚吗?
于扬舟:首先,该男子应当承担民事赔偿责任以及行政责任。该男子在火锅内小便,直接导致餐具更换、清洁消毒等费用的支出,间接导致海底捞客流量的下降、商誉的受损等影响,但由于该男子不满十八岁,根据民法典第一千一百八十八条的规定,未成年人的侵权行为由其监护人承担赔偿责任。因此,即使涉事男子未满十八岁,其父母仍需代为赔偿。
另外,该男子在海底捞这一公共场所向锅内小便,不仅导致餐具丧失了效用,而且扰乱了餐饮店正常的经营秩序以及公共秩序。根据治安管理处罚法二十三条和二十六的规定,该男子的行为属于寻衅滋事,扰乱公共秩序,可能面临行政拘留和罚款。该事件中,另一名涉事男子拍摄并传播视频的行为,可能构成扰乱公共秩序,同样面临行政拘留或罚款。视频的传播者还应承担海底捞商誉损失的赔偿责任。目前,上海警方已依法对两名涉事男子作出行政拘留处罚。
根据治安管理处罚法第二十一条以及《公安机关办理行政案件程序规定》第一百六十四条等相关规定,已满十六周岁不满十八周岁,初次违反治安管理或者其他公安行政管理的,依法应当给予行政拘留处罚的,应当作出处罚决定,但不送拘留所执行。
2、该男子往火锅锅里小便的行为,侵犯了其他就餐顾客的哪些合法权益?其他就餐顾客是否有权向其进行索赔?
于扬舟:根据消费者权益保护法第八条规定,消费者享有知悉其购买、使用的商品或服务的真实情况的权利。该男子的行为导致其他顾客在不知情的情况下可能使用了受污染的餐具,侵犯了他们的知情权与选择权。
对于其他就餐顾客是否有权向其进行索赔问题,根据民法典第一千一百六十五条规定,该男子的行为存在过错,如果其他顾客因该男子向锅内小便的行为受到侵害,顾客有权要求该男子及其监护人承担相应赔偿责任,包括直接经济损失、精神损害赔偿等。若与其监护人协商不成,可通过法律途径维护自身权益。
3、海底捞未及时发现该男子行为,是否需要承担一定责任?面对此事,海底捞又有哪些救济途径?该如何追责?
于扬舟:根据民法典第一千一百九十八条、消费者权益保护法第十八条的规定,经营者有义务保障消费者的人身、财产安全。海底捞作为餐饮服务提供者,应确保用餐环境的卫生与安全。然而,此次事件中,海底捞未能及时发现并制止男子的行为,可能被认为未尽到充分的安全保障义务,承担相应的补充责任后,可以向该男子追偿。
目前,海底捞已对国内外1400多家门店进行自查,并对涉事门店的锅具、餐具进行全面更换和消毒,确保环境卫生达标,并对在涉事门店消费的4109单顾客,全额退还餐费并额外提供10倍现金补偿,以弥补消费者的损失。之后,海底捞可通过民事诉讼要求涉事男子及其监护人赔偿直接经济损失(如更换餐具费用)和间接损失(如客流量减少导致的营业额下降)。若涉事男子的行为对海底捞品牌声誉造成损害,海底捞可要求其承担名誉权侵权赔偿责任。
法治日报全媒体记者 朱婵婵
点击右上角
微信好友
朋友圈

点击浏览器下方“
”分享微信好友Safari浏览器请点击“
”按钮

点击右上角
QQ

点击浏览器下方“
”分享QQ好友Safari浏览器请点击“
”按钮
