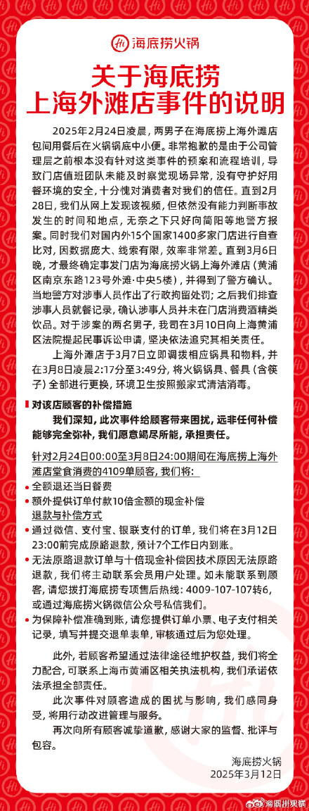
3月12日,@海底捞火锅 发布“关于海底捞上海外滩店事件的说明 ”:2025年2月24日凌晨,两男子在海底捞上海外滩店包间用餐后在火锅锅底中小便。针对2月24日00:00至3月8日24:00期间在海底捞上海外滩店堂食消费的4109单顾客,我们将:全额退还当日餐费,额外提供订单付款10倍金额的现金补偿。

点击右上角
微信好友
朋友圈

点击浏览器下方“
”分享微信好友Safari浏览器请点击“
”按钮

点击右上角
QQ

点击浏览器下方“
”分享QQ好友Safari浏览器请点击“
”按钮
