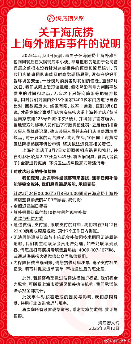
海底捞再回应两男子火锅锅底中小便

2025-03-12 13:39来源: 环球网

调查问题加载中,请稍候。
若长时间无响应,请刷新本页面

【海底捞再回应两男子火锅锅底中小便 】

海底捞再回应两男子火锅锅底中小便

[责任编辑: ]
阅读剩余全文(
为你推荐
记者12月19日从中国人民银行获悉,中国人民银行定于2025年12月22日起陆续发行2026年贺岁纪念币和纪念钞,其中双色铜合金纪念币1枚,纪念钞1张,金质纪念币1枚,银质纪念币1枚,均为中华人民共和国法定货币。
20
12月19日,在河北省石家庄市新华区第一幼儿园,老师指导小朋友们包饺子。临近冬至,各地开展包饺子迎冬至活动。临近冬至,各地开展包饺子迎冬至活动。临近冬至,各地开展包饺子迎冬至活动。
20
12月19日,游客在长春市冰雪新天地景区游览。这是12月19日拍摄的长春市冰雪新天地景区(无人机照片)。这是12月19日拍摄的长春市冰雪新天地景区(无人机照片)。12月19日,游客在长春市冰雪新天地景区游览。
20
连日来,湖南省长沙市烈士公园的水杉树叶转红,在冬日暖阳的映照下,园内景色如画,吸引不少市民前来游玩打卡。
19
12月18日,中国铁路哈尔滨局集团有限公司今年的首趟国产汽车配件中欧班列即将在哈尔滨国际集装箱中心站启程。
19
12月18日,在嘉兴电子商务产业园南湖园区内,顾客在一家电商公司的体验店选购服饰。嘉兴电子商务产业园前身为2001年建成的东栅工业园区,2007年起逐步从传统工业区向现代化电商与文创融合园区转型。
19
12月17日上午10时,第二十七届哈尔滨冰雪大世界正式开园迎客。12月17日上午10时,第二十七届哈尔滨冰雪大世界正式开园迎客。12月17日上午10时,第二十七届哈尔滨冰雪大世界正式开园迎客。
18
临近年底,在神州大地的海岸、河岸,一座座港口繁忙运转、昼夜不息。临近年底,在神州大地的海岸、河岸,一座座港口繁忙运转、昼夜不息。临近年底,在神州大地的海岸、河岸,一座座港口繁忙运转、昼夜不息。
18
赛里木湖位于新疆博尔塔拉蒙古自治州,是新疆海拔最高、面积最大的高山湖泊。赛里木湖位于新疆博尔塔拉蒙古自治州,是新疆海拔最高、面积最大的高山湖泊。赛里木湖位于新疆博尔塔拉蒙古自治州,是新疆海拔最高、面积最大的高山湖泊。
18
12月16日,医务人员在建德市梅城镇宝华洲未来社区智慧健康站为老人测血糖。浙江杭州建德市山区广袤、村落分散,为破解群众“看病远、看病难、看病繁”的民生痛点,当地筹措专项资金,在医疗资源短缺、人口相对聚集的中心村布局建设15家乡村区域医疗中心,同时搭建智慧健康站,开通巡回诊疗车,织密“15分钟医疗卫生服务圈”,让山区群众在家门口就能享受到高质量健康服务。
17
载入更多资讯
返回
返回

点击右上角微信好友

朋友圈

点击浏览器下方“”分享微信好友Safari浏览器请点击“”按钮

点击右上角QQ

点击浏览器下方“”分享QQ好友Safari浏览器请点击“”按钮