2月3日,知名演员因流感并发肺炎
去世的消息登上热搜、引发热议
大S徐熙媛病逝
当下是流感高发期
由于其中文名称为“流行性感冒”
许多人看到“感冒”两个字
以为是普通感冒在流行
因而掉以轻心
然而,得了流感可能引起严重后果
甚至会有生命危险
据世界卫生组织(WHO)估计
流感每年在全球可导致300万-500万重症病例
29万-65万呼吸道疾病相关死亡
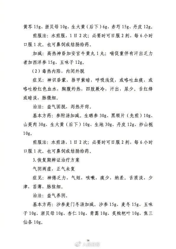
近日,国家卫健委网站发布
《流行性感冒诊疗方案(2025年版)》
明确了我国已上市
对流感病毒敏感药物
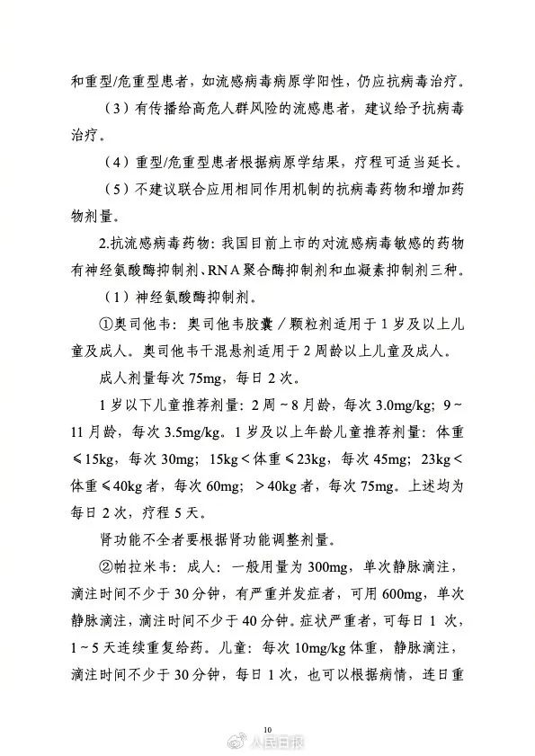
具体包括奥司他韦、帕拉米韦
扎那米韦、玛巴洛沙韦
法维拉韦、阿比多尔
流感如何鉴别诊断?如何防治?
临床表现有哪些?
一起了解↓↓


















流感的危害有时候很大
易引发严重并发症
对高危人群尤为致命
因此,一定要重视流感疫苗接种
每年的9月和10月
通常是接种流感疫苗的好时机
但即便在10月底前没有打上疫苗
在整个流感季都可以接种
而且,由于流感病毒易发生变异
每年流感流行株可能发生变化
因此,流感疫苗每年都要接种
专家也提醒
普通人群无需预防性用药
出现流感症状48小时内服药即可
如果患有慢性肺病
或者吃免疫抑制药物的人群
可以服用奥司他韦来预防流感
每天吃一次即可
综合:@人民日报、国家卫健委网站、@CCTV生活圈、中国新闻网
点击右上角
微信好友
朋友圈

点击浏览器下方“
”分享微信好友Safari浏览器请点击“
”按钮

点击右上角
QQ

点击浏览器下方“
”分享QQ好友Safari浏览器请点击“
”按钮
