据厦门市住房公积金中心:
我市优化公积金贷款
家庭住房套数认定标准
和调整首付款比例
背景依据
2024年9月30日,福建省住房和城乡建设厅发布了《关于进一步促进房地产市场消费若干措施的通知》(闽建房〔2024〕14号),“支持各地根据多孩家庭、租赁住房等实际,优化家庭住房套数认定标准……对拥有1套住房并结清相应购房贷款的家庭,再次申请住房公积金贷款购房的,最低首付比例下调至20%……使用住房公积金贷款购买保障性住房的,最低首付比例为15%”。同日,我市发布了《关于进一步优化我市房地产政策相关事项的通知》(厦房稳办〔2024〕7号),明确“优化住房套数认定。住房套数按拟购住房所在区辖区范围认定。拟购住房所在区辖区内无住房,或拟购住房所在区辖区内仅有一套住房且正在挂牌出售的,拟购住房认定为首套住房,后续再增购的一套住房认定为二套住房”。
目标任务
更好支持住房公积金缴存人购房需求。
范围期限
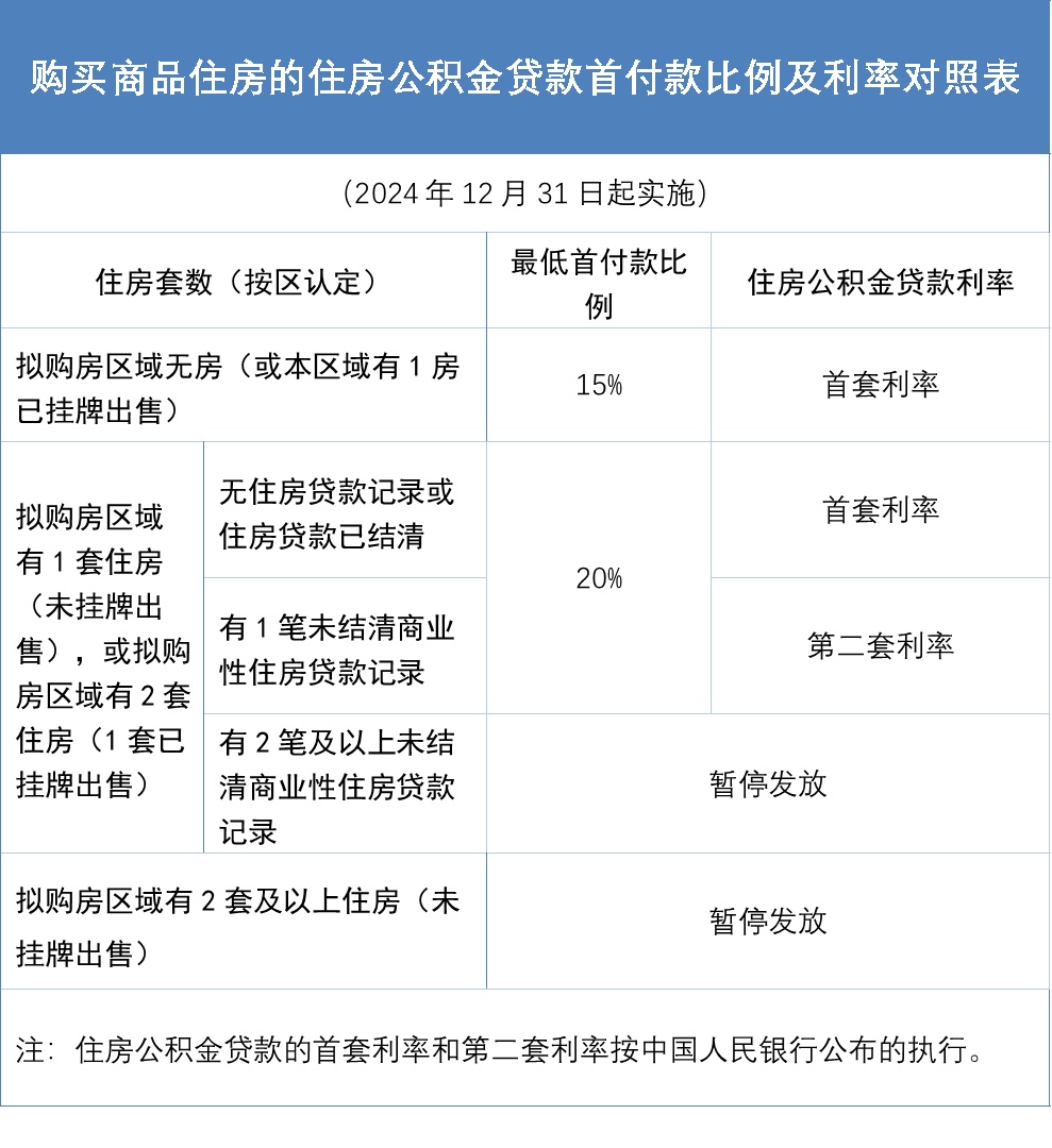
政策自通知发布之日(2024年12月31日)起执行,发布前已签订住房公积金贷款借款合同的,按原政策执行。
主要内容
01
优化住房公积金贷款家庭住房套数认定标准
住房公积金贷款家庭住房套数认定标准与商业性住房贷款家庭住房套数认定标准保持一致,按拟购住房所在区辖区范围认定。拟购住房所在区辖区内无住房,或拟购住房所在区辖区内仅有一套住房且正在挂牌出售的,拟购住房认定为首套住房,后续再增购的一套住房认定为二套住房。
将套数认定的材料由原来提供厦门市自然资源和不动产权属档案中心出具的购房人家庭名下在厦门市住房套数情况证明,调整为厦门市住房和建设局出具的购房人家庭名下分区住房套数认定结果证明。
02
调整住房公积金贷款首付款比例
1.申请住房公积金贷款购买第二套住房的,最低首付款比例由25%下调至20%。
2.使用住房公积金贷款购买保障性住房的,最低首付款比例为15%。

注意事项
购房人可通过“i厦门”或厦门市住房和建设局微信公众号,进入“住厦来”综合服务平台,通过分区住房套数认定系统,开具购房人家庭名下分区住房套数认定结果证明。
我市调整住房公积金贷款流动性调节系数
背景依据
根据《关于优化住房公积金贷款有关事项的通知》(厦公积金〔2024〕5号),自2024年2月1日起,阶段性上浮住房公积金贷款流动性调节系数至1.2,执行至2024年12月31日。自阶段性政策执行以来,住房公积金对职工购房支持力度逐步增加,贷款发放额逐月递增,贷款使用率居高不下,截至2024年11月30日贷款使用率已达96.55%,住房公积金流动性紧张。
目标任务
在确保住房公积金资金安全的前提下,满足更多缴存人住房公积金贷款的资金需求。
范围期限
购买商品住房网签时间在2025年1月1日(含)后的,住房公积金贷款流动性调节系数按本政策执行。
主要内容
住房公积金贷款流动性调节系数调整影响住房公积金贷款额度和最高贷款额度的计算。主要调整内容为:
(一)自2025年1月1日起,住房公积金贷款流动性调节系数阶段性调整至1,政策执行至2025年6月30日。
(二)自2025年7月1日起,按照《关于调整我市住房公积金部分提取贷款政策的通知》(厦公积金〔2019〕11号)的规则执行,即:当贷款使用率连续两个月达到新区间后,则第三个月向社会公布新的住房公积金贷款流动性调节系数,并从公布次月起执行。根据2025年4月和5月的住房公积金贷款使用率区间确定7月份执行的住房公积金贷款流动性调节系数,并于2025年6月向社会公布,之后以此类推。
(三)根据房地产市场及住房公积金流动性情况,市住房公积金中心可按程序阶段性调整住房公积金贷款流动性调节系数。
注意事项
2025年7月1日,住房公积金贷款流动性调节系数将根据实际情况发生变化,具体系数以实际公布为准。
转自:厦门市住房公积金中心
点击右上角
微信好友
朋友圈

点击浏览器下方“
”分享微信好友Safari浏览器请点击“
”按钮

点击右上角
QQ

点击浏览器下方“
”分享QQ好友Safari浏览器请点击“
”按钮
