注意了!
大范围雨雪、降温吹风天气将至!
陕西发布重要天气报告
12月9-10日陕西省有大范围雨雪天气
12月11-13日有明显降温吹风过程
预计12月9日至13日,受短波槽和较强冷空气共同影响,大范围雨雪降温天气过程将影响我省。此次过程雨雪范围广、相态转换复杂,9日夜间至10日夜间,陕北中部、关中西部局地、秦岭山区有中雪,局地大雪。降温幅度大,11日至13日过程日平均气温陕北下降8~10℃,局地10℃以上。雨雪天气叠加较强降温,中北部及秦巴山区路面结冰风险高;大风降温将增加电力、天然气等能源需求,设施农业和简易设施可能受损。
9日至13日
我省将有大范围雨雪和降温吹风天气
预计12月9日至13日我省将有一次大范围雨雪天气过程,主要雨雪时段为9日夜间至10日夜间,降温时段为11日至13日。此次过程具有雨雪范围广、降温幅度大、相态转换复杂等特点,陕北、秦岭山区降雪较大。
雨雪天气预报
9日:全省阴天,陕北大部、关中北部、秦巴山区有小雪或雨夹雪(0~3毫米),其中陕北西部局地、秦岭山区西段局地有中雪(3~4毫米),关中南部、陕南部分地方有小雨或雨夹雪(0~2毫米),陕南南部局地有小雨转雨夹雪或小雪(0~3毫米)(图1)。

10日:全省阴天,陕北、关中西部及北部、秦巴山区、商洛有小雪或雨夹雪(0~2.5毫米),其中陕北中部、关中西部局地有中雪(2.5~4毫米),局地大雪(5~7毫米),关中东部、陕南平原有小雨或雨夹雪(0~1毫米)(图2)。积雪深度陕北2-4cm、关中西部0-2cm,秦岭山区5-10cm。

降雪量标准(24小时):小雪0.1~2.4毫米,中雪2.5~4.9毫米,大雪5.0~9.9毫米,超过10毫米为暴雪。
降温预报
11-13日:过程日平均气温陕北下降8~10℃,关中北部及西部、秦岭山区下降6~8℃,关中东部、陕南西部下降4~6℃(图3)。

预计最低气温陕北出现在13日清晨,关中、陕南出现在14日清晨:陕北西部局地、秦岭山区西段-17~-15℃,陕北大部、秦岭山区东段-14~-12℃,关中北部-10~-8℃,关中南部、商洛-7~-4℃,汉中、安康-4~-2℃(图4)。

大风预报
12-13日:陕北、关中北部、秦岭山区、商洛有4级左右偏北风,阵风可达6级以上(图3)。
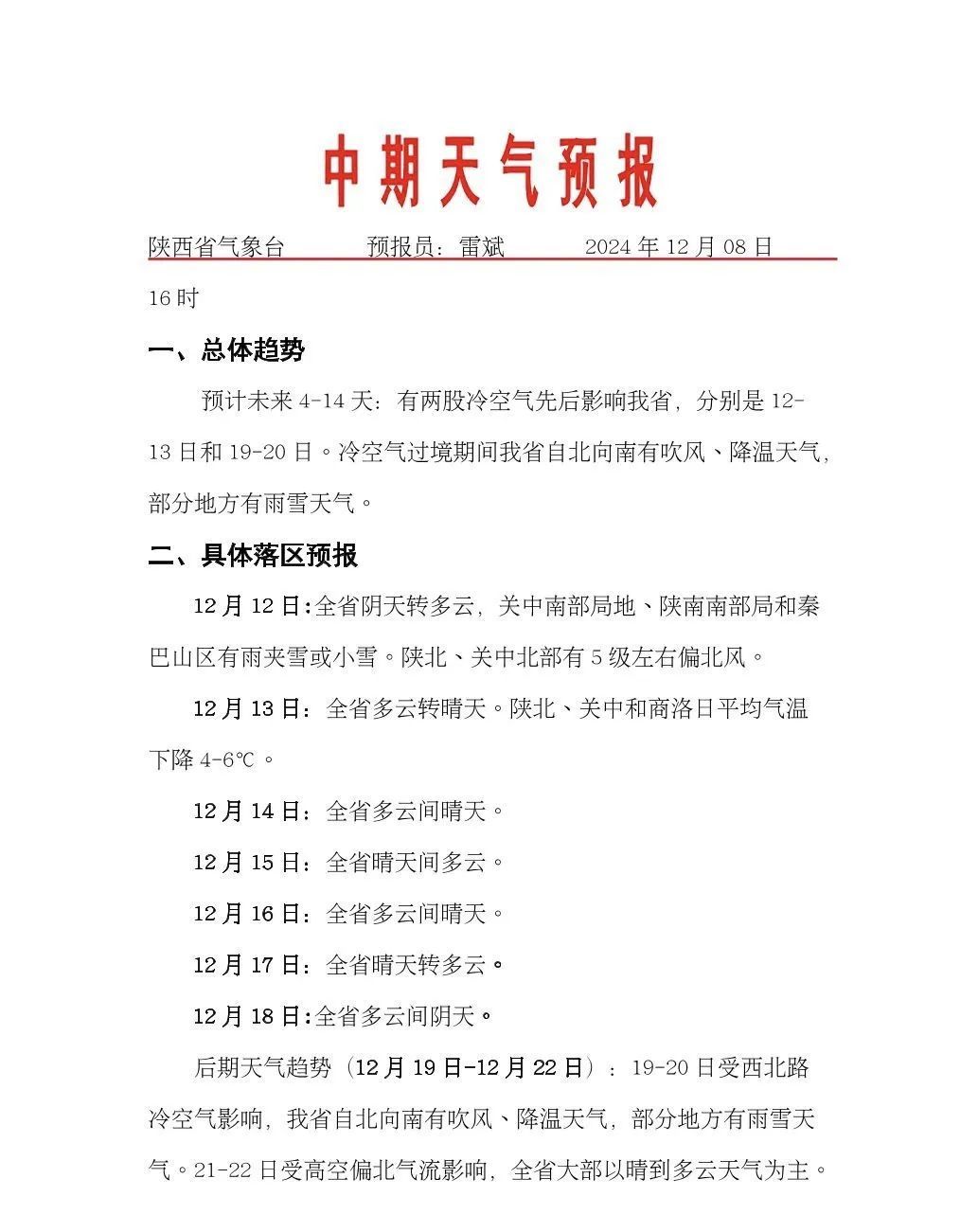
预计未来4-14天:有两股冷空气先后影响我省,分别是12-13日和19-20日。冷空气过境期间我省自北向南有吹风、降温天气,部分地方有雨雪天气。

主要城市天气预报

西安有望迎来今冬初雪
据中国天气消息,12月8日夜间起至11日,受新一股冷空气影响,新一轮大范围降雪将自西向东铺展,降雪范围覆盖西北大部到华北西部、黄淮多地,其中,银川、郑州、西安期间均有望迎来今冬初雪。

西安市气象台
12月08日16时发布天气预报
↓↓↓
受短波槽东移影响,9日至12日西安市阴雨相间,主要降水时段在10日白天到晚上及12日白天,全市阴天有小雨或雨夹雪,南部山区有小到中雪。另外,12日有5-6级阵风。过程期间雨雪相态复杂,能见度较低,请注意防范雨雪天气导致的道路湿滑、积雪结冰及低能见度等的不利影响。
具体预报如下:
今天晚上:阴天,南部山区有分散性雨夹雪或小雪,1℃~4℃;
9日:阴天转小雨,南部地区有雨夹雪或小雪,1℃~6℃;
10日:阴天有小雨或雨夹雪,南部山区有雨夹雪或小到中雪,2℃~5℃;
11日:阴天间多云,南部山区有分散性雨夹雪或小雪,2℃~8℃;
12日:小雨或雨夹雪转阴天,南部山区有雨夹雪或小雪,阵风5-6级,1℃~5℃;
13日:多云间晴,-2℃~5℃;
14日:多云转晴,-2℃~6℃;
15日:晴间多云,-2℃~7℃。
陕西省文化和旅游厅、陕西省气象局
联合发布旅游气象风险提示
预计12月9日至13日我省将有一次大范围雨雪天气过程,主要雨雪时段为9日夜间至10日夜间,降温时段为11日至13日。此次过程具有雨雪范围广、降温幅度大、相态转换复杂等特点,陕北、秦岭山区降雪较大。
请广大游客出游前密切关注当地气象部门发布的短时临近预报预警信息,增强风险防范意识,远离临水临崖等灾害易发地带,旅途中注意规避和防范可能存在的各种安全风险。
陕西省交通运输厅、陕西省公安厅交警总队
和陕西省气象局
联合发布交通气象灾害风险预警提示
预计12月9日至13日受短波槽和较强冷空气共同影响,大范围雨雪降温天气过程将影响我省。此次过程雨雪范围广、相态转换复杂,9日夜间至10日夜间,陕北中部、关中西部局地、秦岭山区有中雪,局地大雪。降温幅度大,11日至13日过程日平均气温陕北下降8~10℃,局地10℃以上。雨雪天气叠加较强降温,中北部及秦巴山区路面结冰风险高。
公众出行前留意当地天气,需关注雨雪天气造成的低能见度和道路湿滑、积雪结冰、侧风等的不利影响,减速慢行或绕行,牢记“降速、控距、亮尾”,确保出行安全,谨慎驾驶。
陕西广电融媒体集团·陕视新闻综合 陕西气象 西安气象 中国天气
点击右上角
微信好友
朋友圈

点击浏览器下方“
”分享微信好友Safari浏览器请点击“
”按钮

点击右上角
QQ

点击浏览器下方“
”分享QQ好友Safari浏览器请点击“
”按钮
