日前
市人社局发布
《天津市制造业新质生产力人才需求目录》
该目录以天津市
“12条产业链”重点企业人才岗位需求为基础
采用市场调查大数据分析和重点企业访谈相结合
最终确定
198类与我市12条产业链
关联度强、人才需求层次高、市场需求量大的岗位
进行集中发布
目录编制有何特点?
↓↓
注重科学研究方法
为确保《目录》的客观性和准确性,《目录》以2900余家产业链重点企业人才市场动态需求数据做为基础数据支撑,通过大数据技术进行职位整理和归类分析,以揭示出天津市人才需求的内在规律和趋势。同时,以用人单位实际需求为导向,邀请77家“12条产业链”重点企业相关负责人、业内专家进行深入交流访谈,对相关岗位描述、职位要求进一步校验修正,确保《目录》严谨客观反映市场需求,为用人单位和求职者提供有效的参考和指导。
聚焦新质生产力人才需求方向
《目录》以信创、集成电路、车联网、生物医药、中医药、新能源、新材料、航空航天、高端装备、汽车及新能源汽车、绿色石化、轻工12条产业链中的重点企业作为分析对象,涉及我市主导产业、传统产业、新兴产业、未来产业等4大重点产业、20个重点领域。编制过程中,紧密围绕“加快形成新质生产力”战略任务,综合考量人力资源市场需求数量和产业创新与转型升级需求,深入分析并客观反映各产业链对创新型人才的需求状况。
注重结果应用
《目录》的发布,对产业升级发展、人才开发配置、教育培养、政府决策均具有参考意义。相关产业企业可以将其作为“市场指引”,推动数字技术与传统产业的深度融合,助力新技术、新产品、新业态;劳动者可将《目录》作为就业创业的“机会清单”,有针对性地开展求职招聘,提升自身专业能力;人力资源服务机构可将其作为反映市场状况的“需求清单”,提供更加高效的专业服务,创造更高市场价值;教育部门可参照《目录》优化调整专业课程设置,加快人力资源供给侧结构性改革,进一步推进产教融合。政府部门可将目录作为完善就业和人才政策的依据,更加精准、有效地吸引和聚集优秀人才,推动我市产业高质量发展。
涉及哪些岗位?
一起来看看
↓↓
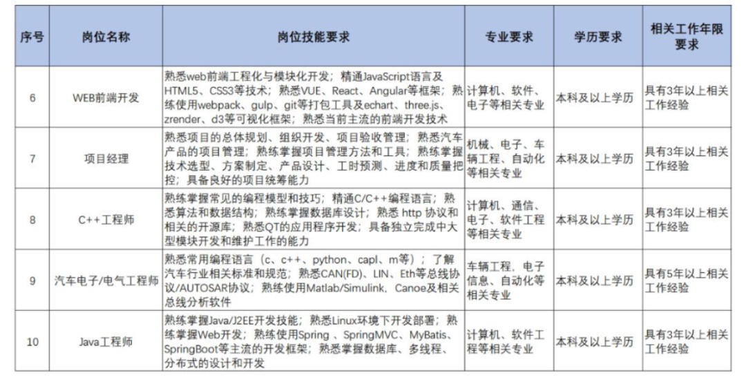
天津市制造业新质生产力人才需求目录(2024)












































转自 | 天津人社
点击右上角
微信好友
朋友圈

点击浏览器下方“
”分享微信好友Safari浏览器请点击“
”按钮

点击右上角
QQ

点击浏览器下方“
”分享QQ好友Safari浏览器请点击“
”按钮
