95后男生简历惊呆网友,4个博士2个博后若干硕士…官方回应:暂停与其聘任关系

2024-10-11 08:55来源: 辽沈晚报

调查问题加载中,请稍候。
若长时间无响应,请刷新本页面

  近日,内蒙古民族文化艺术研究院

  公布该院多名研究人员的简历信息,

  其中一名拥有4个博士学位、

  2段博士后经历、

  22项社会兼职的“95后”研究员赵子健,

  受到媒体和舆论关注。

  10月10日

  内蒙古民族文化艺术研究院

  宣布暂停与赵子健聘任关系,

  对其学位学历开展核查。

95后男生简历惊呆网友,4个博士2个博后若干硕士…官方回应:暂停与其聘任关系

  赵子健

  此前公布的简历介绍,赵子健出生于1995年8月,安徽淮南人,拥有艺术学博士、心理学博士、教育学博士、圣经研究博士学位,还有技术管理(艺术科技)博士后和心理学博士后经历,是亚洲人文与社会研究所所长,教授。其主要研究方向为:媒介文化、艺术科技、消费者行动及智能传播等。此外,他曾在国内外6所大学学习工作过,有22个社会兼职。

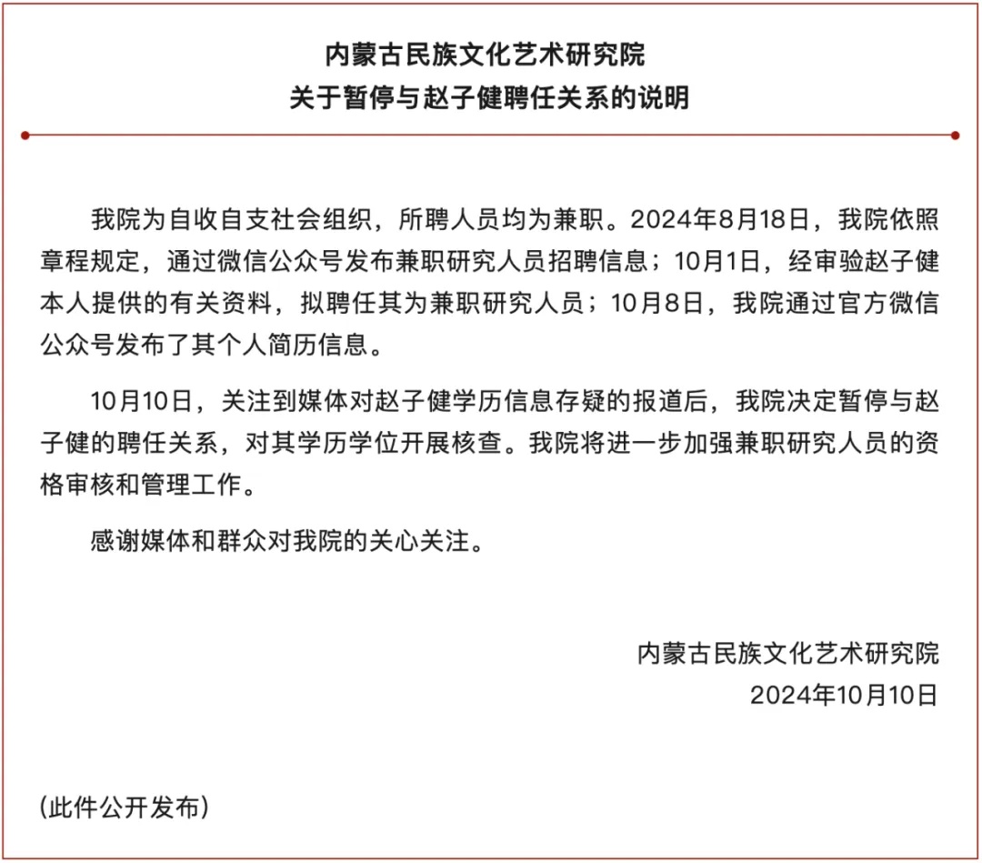
  10月10日深夜,内蒙古民族文化艺术研究院在其官方微信公众号发布了关于暂停与赵子健聘任关系的说明。

  据说明,内蒙古民族文化艺术研究院为自收自支社会组织,所聘人员均为兼职。2024年8月18日,该院依照章程规定,通过微信公众号发布兼职研究人员招聘信息;10月1日,经审验赵子健本人提供的有关资料,拟聘任其为兼职研究人员;10月8日,该院通过官方微信公众号发布了其个人简历信息。

  10月10日,关注到媒体对赵子健学历信息存疑的报道后,内蒙古民族文化艺术研究院决定暂停与赵子健的聘任关系,对其学历学位开展核查。该院将进一步加强兼职研究人员的资格审核和管理工作。

95后男生简历惊呆网友,4个博士2个博后若干硕士…官方回应:暂停与其聘任关系

  截图来源:“内蒙古民族文化艺术研究院”微信公众号

  据官网介绍,内蒙古民族文化艺术研究院成立于2005年1月21日,是经内蒙古自治区党委宣传部批准成立、内蒙古自治区社会科学界联合会主管的科研机构,办公地址在内蒙古师范大学赛罕校区文史楼一层。该院以民族文化艺术为重点科研方向,主要致力于提升民族文学艺术创作、文化艺术产业发展水平研究;国家文化形象建构下的中国动画创作及理论创新研究;元宇宙与数字文化产业融合发展研究;黄河文化、长城文化与草原文化的交融与互动研究;文化艺术助推乡村振兴战略研究;非物质文化遗产的挖掘、保护与产业研发。

  

  转自:长安街知事

[责任编辑: ]
阅读剩余全文(
为你推荐
国庆假期,重庆凭借立体的城市景观、丰富的旅游业态以及不断创新的消费场景等,吸引游客前来旅游、体验,假期消费市场活力十足。国庆假期,重庆凭借立体的城市景观、丰富的旅游业态以及不断创新的消费场景等,吸引游客前来旅游、体验,假期消费市场活力十足。
04
2025年故宫博物院迎来建院100周年,朱红宫墙见证了跨越世纪的变迁。2025年故宫博物院迎来建院100周年,朱红宫墙见证了跨越世纪的变迁。2025年故宫博物院迎来建院100周年,朱红宫墙见证了跨越世纪的变迁。
04
国庆中秋假期,人们选择多种方式出游赏景、放松休闲。国庆中秋假期,人们选择多种方式出游赏景、放松休闲。国庆中秋假期,人们选择多种方式出游赏景、放松休闲。国庆中秋假期,人们选择多种方式出游赏景、放松休闲。
04
03
新华社香港10月1日电题:“站在甲板上,心里特别自豪”——香港市民参观戚继光舰、沂蒙山舰点燃爱国热情 正在执行远海综合实习访问任务的中国海军83舰编队9月30日上午抵达香港特区,从当日起至10月2日组织舰艇开放交流活动。
02
今年国庆与中秋“双节”叠加,各地丰富文旅供给,促进假日文化和旅游消费。今年国庆与中秋“双节”叠加,各地丰富文旅供给,促进假日文化和旅游消费。今年国庆与中秋“双节”叠加,各地丰富文旅供给,促进假日文化和旅游消费。
02
10月1日,在湖北省宜昌市,船舶有序通过三峡双线五级船闸(无人机照片)。长江三峡通航管理局最新统计数据显示,2025年前三季度,三峡枢纽累计通过船舶32018艘次,同比增长4.03%,累计通过量达1.28亿吨,同比增长11.15%;葛洲坝枢纽累计通过船舶33998艘次,同比增长5.2%,累计通过量达1.32亿吨,同比增长11.49%;共保障3330.45万吨民生物资过坝,持续为长江黄金水道效益发挥和沿江地方经济发展注入强劲动力。
02
10月1日清晨,隆重的升国旗仪式在北京天安门广场举行,庆祝中华人民共和国成立76周年。新华社记者 鞠焕宗 摄  10月1日清晨,隆重的升国旗仪式在北京天安门广场举行,庆祝中华人民共和国成立76周年。
01
载入更多资讯
返回
返回

点击右上角微信好友

朋友圈

点击浏览器下方“”分享微信好友Safari浏览器请点击“”按钮

点击右上角QQ

点击浏览器下方“”分享QQ好友Safari浏览器请点击“”按钮