9月22日,中国东航发布《关于一二三航旅客客票特殊处理的通告》称,自9月22日起,中国东航与一二三航合并运行。这意味着,一二三航正式告别民航市场。
作为中国东航旗下全资子公司,一二三航成立于2020年2月。此前的8月30日,中国东航已发布公告将对一二三航实施注销清算、纳入公司大机队统一运行。
一二三航将注销清算
旅客可申请退改
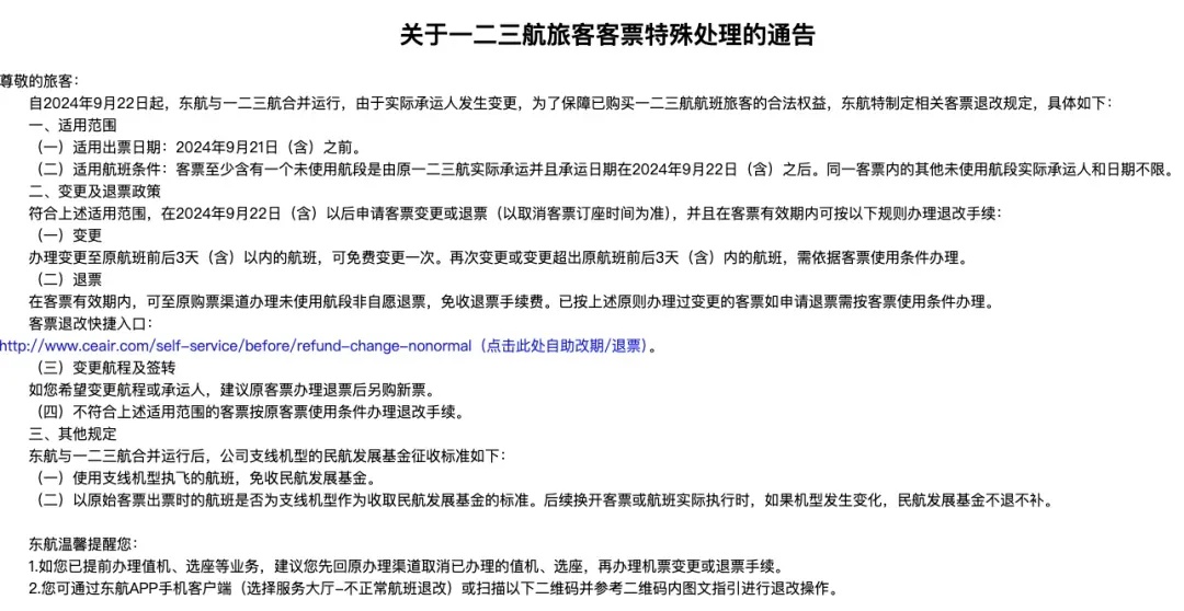
东航官网最新通告显示,由于实际承运人发生变更,为了保障已购买一二三航航班旅客的合法权益,中国东航特别制定了相关客票退改规定。

一二三航旅客客票退改规定的适用出票日期为9月21日(含)之前,适用航班条件为客票至少含有一个未使用航段由原一二三航实际承运,并且承运日期在9月22日(含)之后。同一客票内的其他未使用航段实际承运人和日期不限。
符合上述适用范围,在9月22日(含)以后申请客票变更或退票(以取消客票订座时间为准),并在客票有效期内可按相关规则办理退改手续。
其中,退票是在客票有效期内,可至原购票渠道办理未使用航段非自愿退票,免收退票手续费。已按上述原则办理过变更的客票,如申请退票需按客票使用条件办理。
同时,中国东航与一二三航合并运行后,中国东航的支线机型民航发展基金征收标准包括两项要求:一是使用支线机型执飞的航班,免收民航发展基金;二是以原始客票出票时的航班,作为是否为支线机型收取民航发展基金的标准。后续换开客票或航班实际执行时,如果机型发生变化,民航发展基金不退不补。
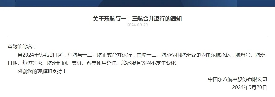
此前的9月20日,东航公告称,自2024年9月22日起,东航与一二三航正式合并运行,由原一二三航承运的航班变更为由东航承运,航班号、航班日期、舱位等级、航班时间、票价、客票使用条件、旅客服务等均不发生变化。

更早前的8月30日晚间,中国东航接连发布两条重要公告。一则是《关于吸收合并全资子公司一二三航空有限公司的公告》、一则是《关于对全资子公司上海航空有限公司增资的公告》。根据公告,东航将对一二三航空实施注销清算、纳入公司大机队统一运行,并向上海航空增资45亿元,以降低其资产负债率。

综合:每日经济新闻、东航官网、上海证券报、界面新闻
点击右上角
微信好友
朋友圈

点击浏览器下方“
”分享微信好友Safari浏览器请点击“
”按钮

点击右上角
QQ

点击浏览器下方“
”分享QQ好友Safari浏览器请点击“
”按钮
