9月2日
“小天鹅被羊毛党
一夜薅走7000万”
登上微博热搜榜
引发网友热议

小店挂错价格被“薅羊毛”
近日不少网友在社交媒体发文称,因“小天鹅东山专卖店”出现价格设置错误,自己以超低价格买到了洗衣机,甚至还有不少人以该价格下了四到五单寻求转手。而这些“羊毛单”将这家已经开了近十年的县城小店几乎逼上绝路。
据“小天鹅东山专卖店”公告,8月28日凌晨,由于店铺新开的运营人员对平台活动规则的理解出现了严重偏差,导致全店洗衣机产品以远低于市场价(是成本的四五折)的价格被错误地设置并售出。
该店铺称,他们于12时20分发现问题并进行了下架处理,短短的20多分钟比一辈子还长,被拍了近4万单(其中绝大部分是一人多单多台的情况,非常的专业),下单金额近4000万元,涉及货值7000多万元。

事件发生后,该店铺目前已下架所有商品链接,同时在首页发布一则运营人员的视频致歉,视频中该运营人员称,店铺发现异常时已过20分钟,目前店铺保证金赔付已经超过几十万。她表示,“本人真的倾家荡产都没有办法赔付得完”,希望购买者同意退款。



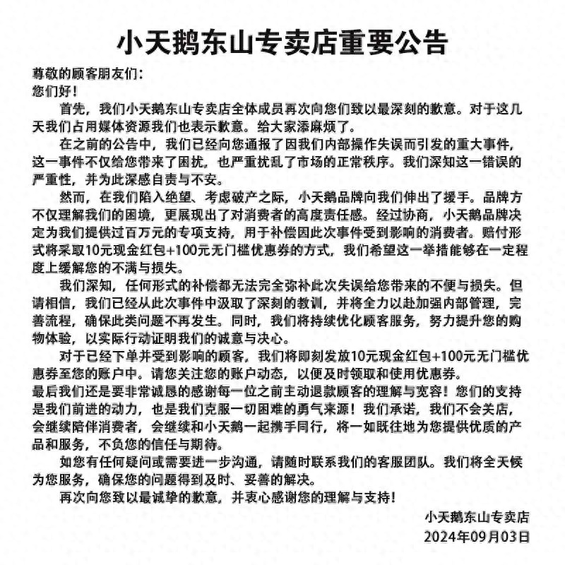
9月3日,“小天鹅东山专卖店”发布公告。
公告称,小天鹅品牌决定为该店铺提供过百万元的专项支持,用于补偿因此次事件受到影响的消费者。对于已经下单的消费者,赔付形式将采取10元现金红包+100元无门槛优惠券的方式,希望这一举措能够在一定程度上缓解消费者的不满与损失。
该网店非常诚恳地感谢每一位之前主动退款顾客的理解与宽容,并承诺:“我们不会关店”。如有任何需要,可直接联系其客服团队。

律师:恶意“薅羊毛”涉嫌违法
“标错价”的商家是否可以直接解除订单?对此,北京鼎世律师事务所庞理鹏律师表示,如果商家确系因对平台规则理解错误而标错价格,导致被消费者大量下单,在法律层面,属于重大误解实施的民事法律行为。根据《中华人民共和国民法典》第一百四十七条规定:“基于重大误解实施的民事法律行为,行为人有权请求人民法院或者仲裁机构予以撤销合同。”
此外,庞理鹏还表示,根据《最高人民法院关于适用<中华人民共和国民法典>总则编若干问题的解释》第十九条规定,行为人对行为的性质、对方当事人或者标的物的品种、质量、规格、价格、数量等产生错误认识,按照通常理解如果不发生该错误认识行为人就不会作出相应意思表示的,人民法院可以认定为民法典第一百四十七条规定的重大误解的相关规定,商家可依据前述法律规定行使撤销权,即可以重大误解为由直接解除订单,将钱退还消费者。合同撤销后,商家因该行为取得的财产,应当予以返还。有过错的一方应当赔偿对方由此所受到的损失;各方都有过错的,应当各自承担相应的责任。
庞理鹏称,商家和消费者之间成立信息网络买卖合同关系后,商家可以基于对发布商品价格存在重大误解向人民法院或仲裁机构主张撤销合同。针对部分消费者恶意“薅羊毛”的行为,即利用优惠活动或漏洞获取不当利益,通常被视为不当得利,恶意“薅羊毛”情节严重或数额巨大的,涉嫌违法犯罪。
庞理鹏建议,商家应做好与消费者的解释和沟通工作,商铺平台也应在查证核实后,协助商家与消费者协商退款。从维护商铺形象的角度考虑,商家可以事先发布公告声明并致歉,可通过赠送购买优惠券等方式说服消费者主动取消订单。
转自:央广网