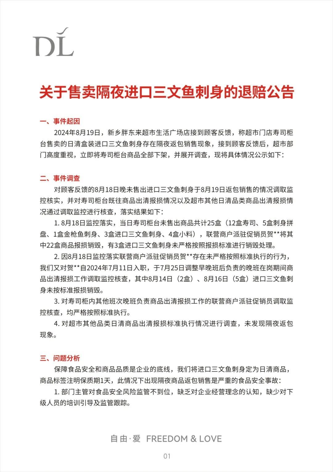
8月24日,胖东来发布关于售卖隔夜进口三文鱼刺身的退赔公告:2024年8月19日,新乡胖东来超市生活广场店接到顾客反馈,称超市门店寿司柜台售卖的日清盒装进口三文鱼刺身存在隔夜返包销售现象,接到顾客反馈后,超市部门高度重视,即将寿司柜台商品全部下架,并展开调查。事件系工作人员未严格按照报损标准进行销毁处理。
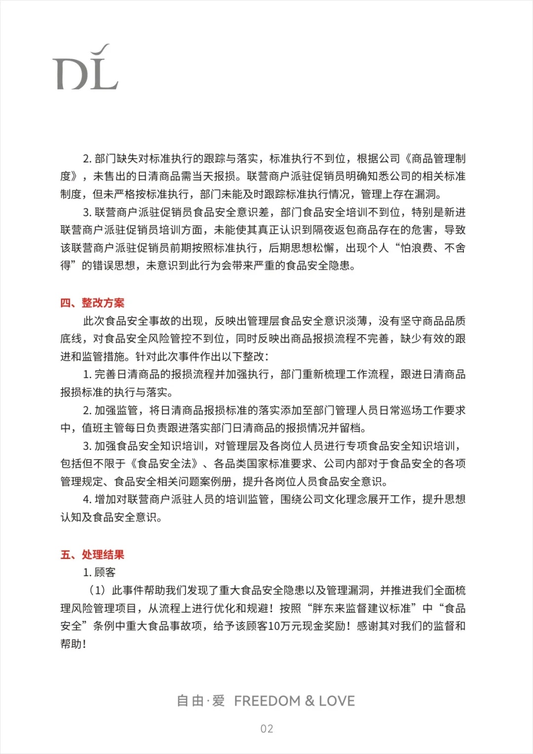
对相关消费者进行退赔补偿:对投诉的顾客奖励10万元现金;8月15日、8月17日、8月19日购买进口三文鱼刺身的顾客退款并每人补偿1000元。
对相关责任人处理:联营商户派驻促销员贺某某调离胖东来所有门店,并依据合同条款,对联营商户予以相应处理;对责任主管熟食课课长白某、班长郭某某予以免职,对生活广场店超市第一主管朱某某、生鲜处处长赵某负连带责任降一级三个月处理。



综合 | “新乡胖东来生活广场”公众号、大河报
点击右上角
微信好友
朋友圈

点击浏览器下方“
”分享微信好友Safari浏览器请点击“
”按钮

点击右上角
QQ

点击浏览器下方“
”分享QQ好友Safari浏览器请点击“
”按钮
